b l e u – Surface Refinement
While the concept design is going to be frozen, Class A modeler starts to create main car silhouette using CATIA Icem.
The objective of surface refinement step is to translate design intent into 3D manufacturable surfaces, while respecting the highest surface quality standards.
<-Video
Surface refinement process starts form styling department inputs like, subdivision surfaces model or a cloud of points coming from the reverse engineering process of a physical mockup.
On top of this subdivision surface volume class A modeler define Bezier patches boundaries in order to obtain an optimized patches repartition.
This network can be defined using CATIA Natural Sketch curves directly traced on top of subdivision surfaces.
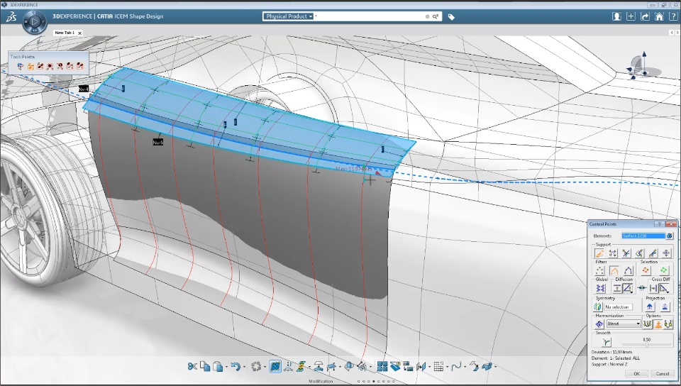
Further in the process it is time to start free form modelling patch work.
The objective is to reach a G2/G3 continuous closed silhouette within traditional explicit modelling by control point movement and patch projection. This allows the modeler to have the full freedom and obtain the desired shape.
All along the process it is really important to measure the quality of the result, using dedicated tools for class A process.
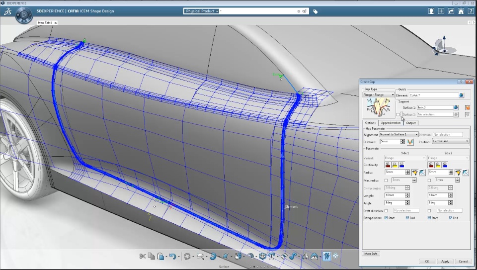
Afterward it is time to add G2/G3 fillets and close car silhouette
The next step is GAP definition:
In this step the power of the associativity and parametric modeling in CATIA Icem allows to quickly and precisely achieve detailed design 3D model.
CATIA Icem is the ultimate technology, combining the precision and the quality of Class-A surface design with the power of CATIA. It allows to create, control and achieve any surface definition to meet all design complexity challenges.
If you have any questions, comments don't hesitate to share it with the community!
Next step will be how you make the convergence with the engineering department. Stay tuned !
| PREVIOUS POST | NEXT POST |
