As a passionate user of SOLIDWORKS, I’ve always been intrigued by the endless possibilities it offers for design and innovation. One of the most profound insights I've gained through my journey with SOLIDWORKS is the power of triangulation in strengthening structures.
My curiosity was piqued when I learned that triangulation, the use of triangles in design, significantly enhances the strength and stability of structures. Triangles are inherently rigid and can distribute forces more evenly compared to other shapes. This revelation inspired me to put this knowledge to the test by creating a design in SOLIDWORKS.
I embarked on a project to design a bridge structure utilizing triangulated patterns. Using SOLIDWORKS' advanced modeling tools, I was able to meticulously design each component, ensuring the integrity and strength of the structure. The software’s simulation capabilities allowed me to analyze the stress distribution and optimize the design further.
The results were astounding. The triangulated design proved to be incredibly robust, withstanding loads that would have compromised less efficient structures. This project not only reinforced my understanding of structural mechanics but also showcased the beauty and power of SOLIDWORKS as a tool for innovation and problem-solving.
Sharing this experience with the 3DEXPERIENCE Communities, I hope to inspire fellow students and makers to explore the fascinating world of structural design and to harness the full potential of SOLIDWORKS. The journey of discovering the strength in simplicity has been an enlightening one, and I am excited to see what other innovations we can achieve together.
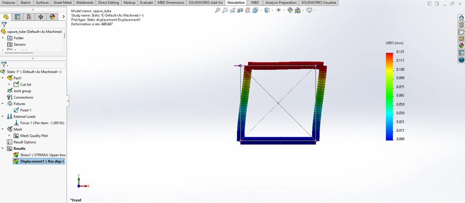
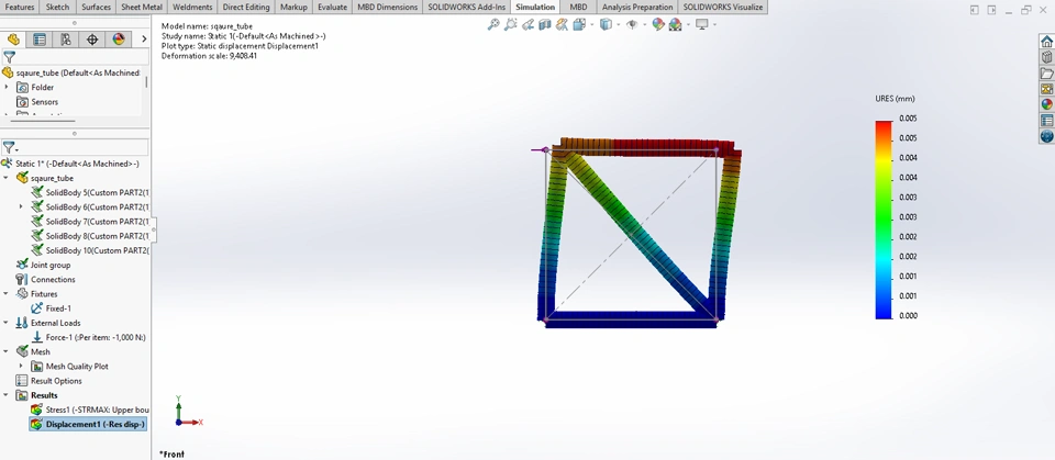
this both without diagonal member .
notice how much Max stress decreased .
and notice how much displacement decreased .
this book called (Race car design by derek-seward) .
Edu
