What is Solidwork Certification
Engineering CAD professionals can prove their skills and receive an industry-recognized credential by passing a SOLIDWORKS certification exam. In competitive job markets, a SOLIDWORKS certification is proof of design expertise and superior work ethic. SOLIDWORKS offers 12 plus certifications ranging from job-specific Expert level (CSWE) to entry-level SOLIDWORKS Associate (CSWA).
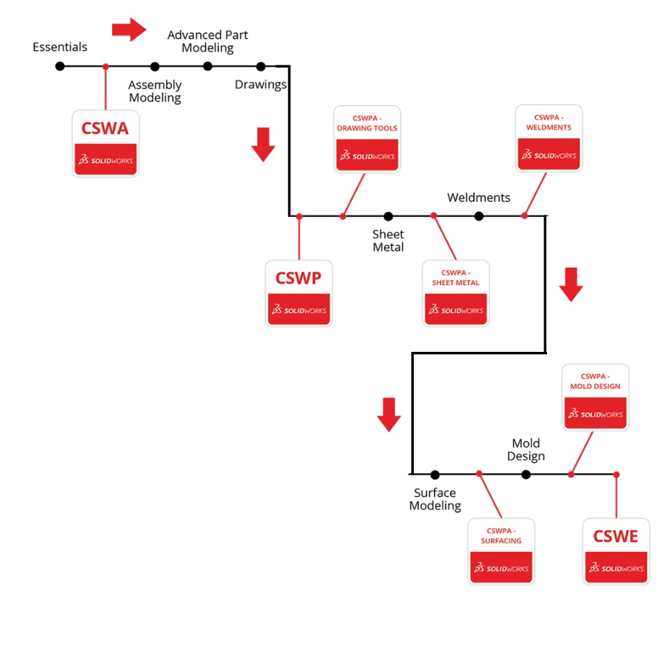
SOLIDWORKS CERTIFICATION PATHWAYS
There are 3 levels of certification: Associate, Professional, and Expert. A SOLIDWORKS Mechanical Design Certification is the most sought-after credential for 3D CAD Professionals.
Following Images shows a perfect journy path of Solidwork Certification from Starting CSWA TO CSWE
Where we can take the exam
From SolidWorks Certification Portal
Who can give the SolidWork Exam (Eligibility)
From mid-school students to senior citizens, professional, and non-professionals anyone can give the
SolidWorks Certification Exam. Nevertheless
For Non-Academic Version:-
Someone who easily demonstrates the ability to utilize advanced functions and features to solve complex modeling challenges.
For Academic Version Students only:-
Academic certification is intended for a student with a minimum of 1 to 2 years of SOLIDWORKS experience and advanced knowledge of engineering practices.
Why Certification is important?
Firstly, it shows that you can use the software to a good level – this exam is fairly taxing for the general SOLIDWORKS user, and they are structured in such a way that you need to build a good model with design intent included from the start. Secondly, if you have the CSWP and another candidate doesn’t, then you stand out. In today’s job market, it is important to have an edge, and the CSWP or similar can give you that edge. To give you an idea of what a differentiation between the CSWP and CSWE can be on your CV, there are 123,837 CSWPs and 4384 CSWEs worldwide.
When we can give the exam
Any buddy can give the exam from anywhere, from any device whenever he/she wants to give the exam because the exam is in online mode. That's the best thing of the exam. Only you have good internet connectivity and Solidwork software version 2011 or higher and also if possible use a double Monitor.
Even though the credits given to users have certain limits of timing in a day, weeks, months, and max a year depending upon how you get a credit of certification.
How to give the Exam
All certification testing is done online. The process for taking a test is as follows:
Step 1: Visit the appropriate exam information page and purchase your exam by clicking on the "Buy Now" button on that page. An email with the exam procedure will be sent to you after purchase. (Check your email’s spam folder if you do not receive the exam procedure shortly after purchase.)
Step 2: When you're ready, take the exam on your computer. (Download TesterPro Client)
Step 3: When you're done, access your account via the SolidWorks Certification Center and print your certificates
Note:- Candidate should prefer himself/herself before giving the exam. There are many online preparation courses on LinkedIn Learning, Udemy, YouTube, and many other course providers.
Some Additional Links:-
Where Can I Access My Certificates and Logos?
Edu SOLIDWORKS Certification
