How to convince an engineer to buy a Screen protector?!
Drop test for smartphone with and without screen protector using SOLIDWORKS Simulation.
The objective of the Study :
To compare stress results in two cases in the same location (as in the picture)
The Conditions :
Drop high : 1.5 m from the lowest point.
Drop angle :45 degrees.
Screen thickness :1mm.
Screen material : indium tin oxide(ITO).
Screen Protector thickness : 1mm.
Screen Protector Material :
Polyethylene Terephthalate (PET).
Smartphone case material : Stainless Steel.
Failure Criterion : Maximum Principle Stress.
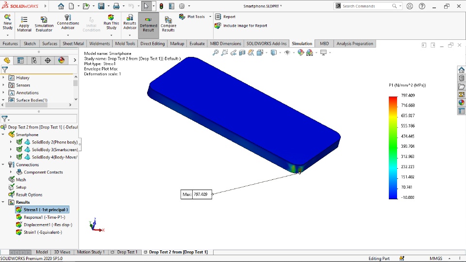
Results :
Maximum stress without screen protector :
64.4 Mpa.
Maximum Stress with Screen protector in the same location :
18.7 Mpa.
Dassault Systèmes
is it convincing?
#SolidWorkssimulation
#FEA
#MechanicalDesign
Edu SOLIDWORKS Simulation
