I had a problem with one of my house outlets. It burns when I connect devices, such as the iron.
After checking the outlet parts and the assembly, I suggested adjusting the on/off mechanism.
I had all the details in a previous post :
But also, there was another problem:
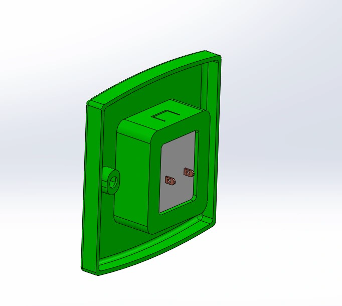
To change the damaged outlet the step that takes time the most is unscrewing the 2 screws that fixing the outlet to the box inside the wall and screw them back after putting the new outlet. The alignment of these 2 screws is annoying because when you aligne the first one you can't see the other hole.
So I came with the idea of making it in 2 parts. The first one is fixed to the wall and the second one is replaceable.
When there is any need to change the outlet it can be done easily just by replacing the movable part without need of electrician.
Also it is adaptable with any type of socket you use in your country.
You can have the full package to install for the first time or just buy the replacement you need.
I hope you like it and I well be happy if you have any comments to improve the design.
