I would like today to quickly share with you information on what is, I think, one of the main differentiating capability available in our CATIA Mechanical&Surface roles, and more precisely in Part Design : the multi-body design.
Most of you already know all CATIA feature-based capabilities (Pad/Pocket, Fillet/Chamfer, Shell, etc.) , but on top of this, it’s possible in Part Design to define Solid Bodies.
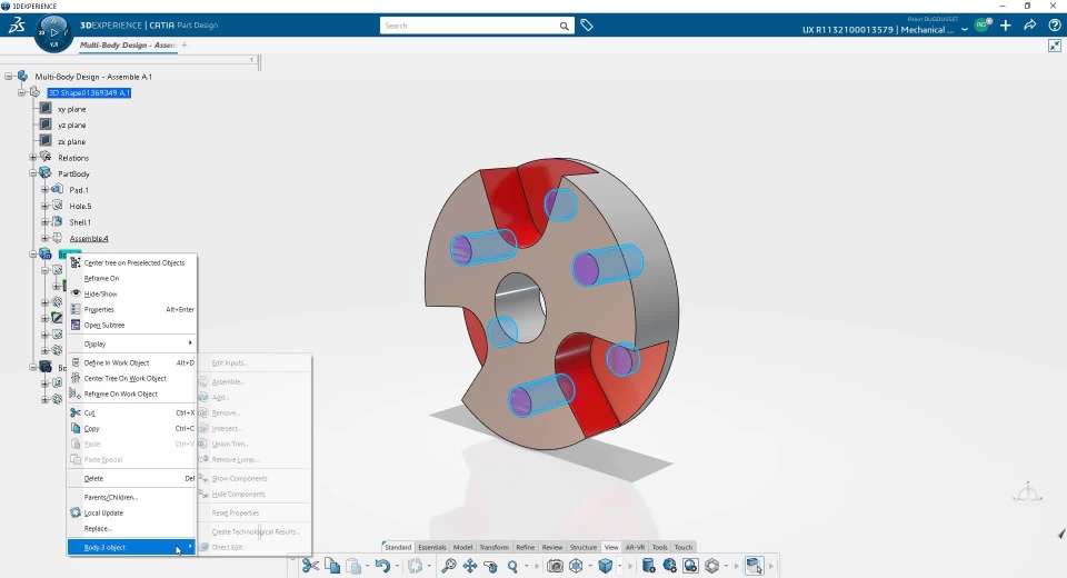
What is a Solid Body ?
- A Solid Body is an autonomous entity in which a user can create features, as usual I will say, but without “impacting” other Solid Bodies.
- Boolean operations are then available in order to operate Solid Bodies between them. Are available in Part Design: Add, Remove, Intersect, Assemble and Union Trim operations.
What are the main added values of using Solid Bodies ?
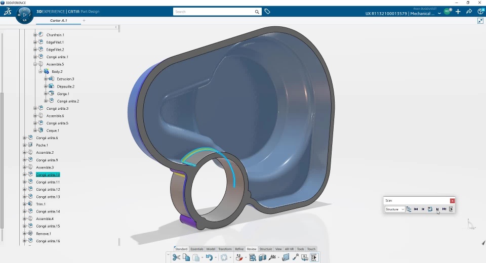
- Solid Bodies allows user to structure his design, avoiding “linear only” approach
- They also allow to create more complex geometries, more easily for the user, and following specific methodologies (core and cavity for instance)
- Solid Bodies can also be reuse in other parts (with or without links)
What are the boolean operations available when using Solid Bodies ?
Add
Add the geometry of the selected body to another one
Remove
Remove the geometry of the selected body to another one
Intersect
Create the intersection of the geometry of the selected body with another one
Assemble
Depending on the polarity of the body:
- Add the geometry of the selected body to another one if the first feature of the selected body is a positive one (such as Pad, Shaft, Rib, etc...)
- Remove the geometry of the selected body to another one if the first feature of the selected body is a negative one (such as Pocket, Groove, Hole, etc...)
This boolean operation is very useful when, for manufacturing reasons, user wants to create one (or several) body(ies) containing feature which remove material.
Of course, each time a feature is added into (or removed from) a Solid Body, the geometry of the Part is automatically updated.
Union Trim
Merge the geometries of Solid Bodies allowing the users to specify which area(s) has(ve) to be kept or removed.
I really like this powerful capability, which allows the user to easily create complex geometries.
This article is a short overview of what can be done with Solid Bodies and Boolean Operations when using Part Design, application available in a lot of CATIA roles.
Do not hesitate to share with us your design using these capabilities and/or your questions.
Edu Part Design
