Weight of the brake pedal: 2.897 Kg
Volume: 3.9620000 m3
Problem 1 :
Deformation
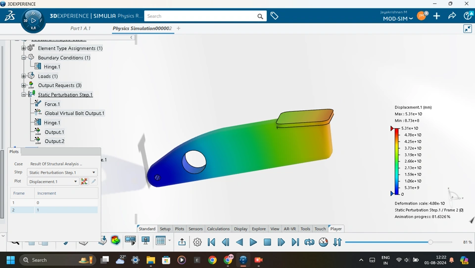
Displacement
Von misses
Video:
Problem 2 :
Deformation
Displacement:
Von misses:
Video:
Solidworks Model:
Thank You,
This is my submission for MODSIM Mania.
Jayakrishnan.
Edu MODSIM MODSIM-MANIA 2024
