MODSIM Mania Submission_AG24-1400610

Presentation :

SCREEN-SHOTS:

PS_1

 

 

 

 

 

 

 

PS_2
Optimization
OPTIM_PS_1
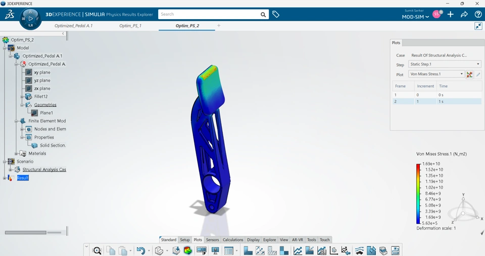
OPTIM_PS_2
RENDERED PHOTO_FRONT
RENDERED PHOTO_BACK

 

Link of the simulation videos:

https://mega.nz/folder/Z7RwxChA#Sl-KrM-he_xpe3tAfgEPMw

 

 

 

Thank you!!

SUBMISSION BY:

Sumit Sarkar

AG24-1400610
Edu  MODSIM-MANIA 2024 MODSIM