NAME: MOHAMED AADHIL. T
TEAM NAME: METRIX
TEAM ID: AG24-1400171
Brake Pedal Model
MATERIAL: Aluminium Alloy 7075-T6(SN)
Part mass: 533.50 grams
Simulation video for Problem statements 1& 2:
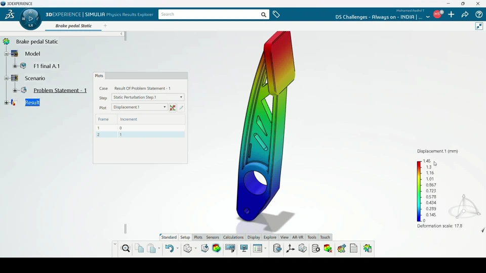
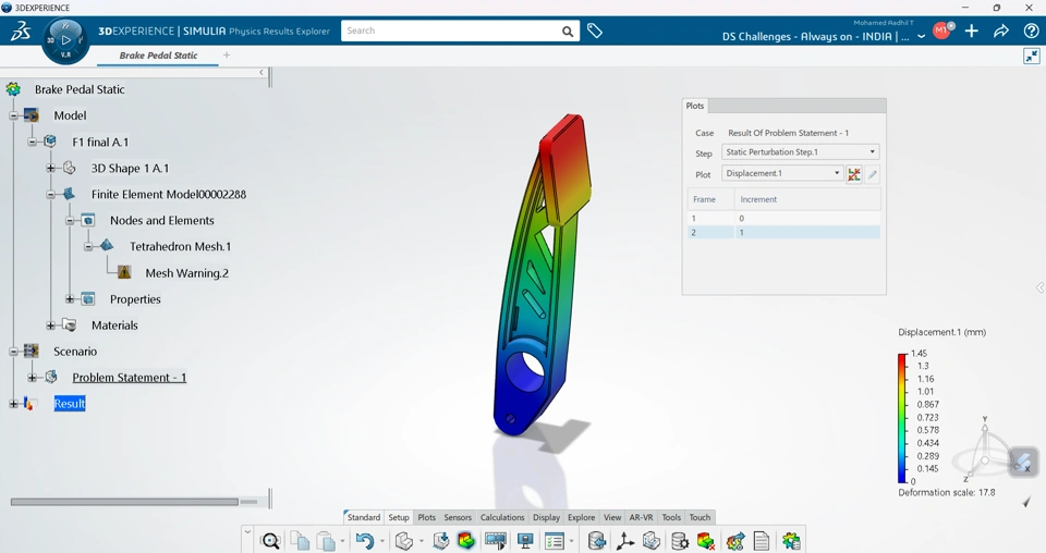
Problem statement - 1:
Maximum Von Mises stress: 2.34 e^8 N/m^2
Maximum Displacement: 1.45 mm
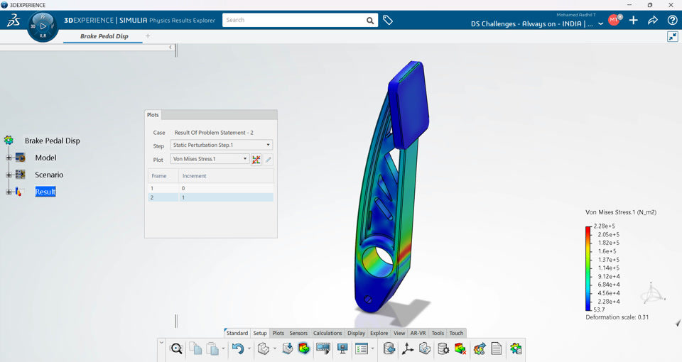
Problem statement - 2:
Maximum Von Mises stress: 2.28 e^5 N/m^2
Maximum Displacement: 83.1 mm
The brake pedal has been constructed according to given conditions and optimized for the problem statements to reduce material and increase stiffness.
THANK YOU
MODSIM MODSIM-MANIA 2024
