College: Shri. Ramdeobaba College of Engineering and Management Nagpur
ABSTRACT :
A parametric CAD model of Tablet Desk Stand is optimized through iterative FEA, ensuring structural integrity, material efficiency, and stress compliance. Key features include enhanced stability, improved heat dissipation via perforations for natural convection cooling for tablet, ergonomic Vision angles, and a simple, manufacturable design. Also the whole design is obtain by varying the upper and lower limit of 10% of original value of length and ±5 degrees for angle of the existing design.
METHODOLOGY :
Load Calculation:
Assumption: The Average mass of Tablet is 0.5 Kg. Inclination of Backrest of Tablet= 50°
Therefore, the Weight of the tablet = m×g = 0.5×9.81 = 4.905 N
Resolution of Forces for tablet along Backrest (Y) and Bottom Lip (Z)
| Parameters | Calculation | Value |
| Fy {Force on Backrest (Y)} | = 4.905×cos(50°) = 4.905×0.6428 | = 3.15 N |
| Fz {(Force on Bottom Lip (Z)} | = 4.905×sin(50) = 4.905×0.7660 | = 3.76 N |
Material Properties:
| Material | ABS |
| Density (Kg/m^3) | 1020 |
| Yield Stress (N/mm^2) | 2000 |
MODSIM Model :
Design:
Material Properties:
Boundary Conditions:
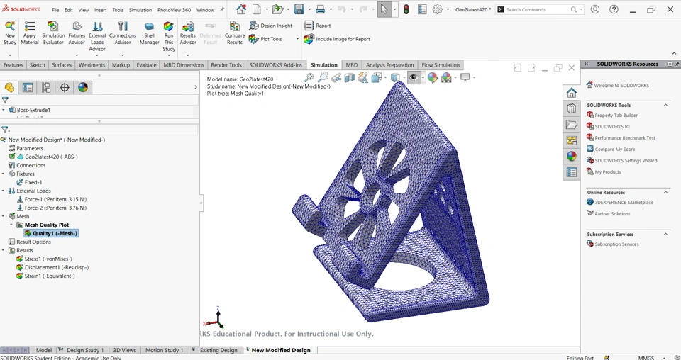
Meshing:
Parametric Design Results:
OBSERVATIONS:
A total 1298 Scenerios where created for getting optimum design that has minimum mass, stress and overall displacement taking considering various parametric dimension.
| Mass (grams) | 195.164694 |
| Maximum Von Mises Stress (N/mm^2) | 1.227 |
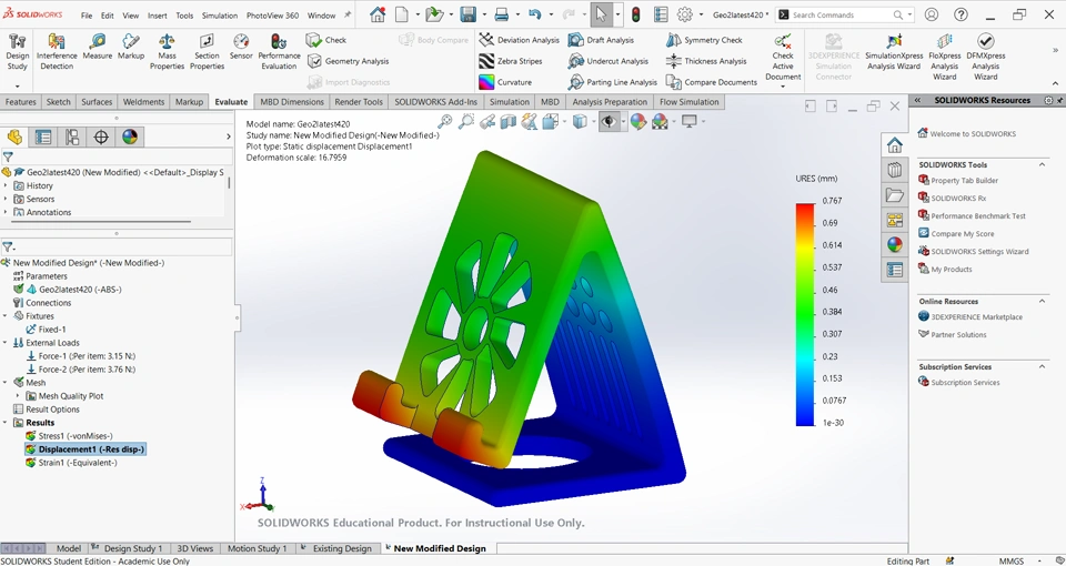
| Maximum Displacement (mm) | 0.7954 |
Maximum Von Mises Stress is less than the permissible yield stress of the material.
| Parameters | Existing Design | Modified Design | Parametric Optimized Design |
| Mass (grams) | 296.93 | 225.34 | 195.164694 |
| Stress (N/mm^2) | 0.841 | 1.331 | 1.227 |
| Displacement (mm) | 0.775 | 1.13 | 0.7954 |
Comparison of Mass:
| Parameters | Existing Design | Optimize Design | Mass Reduction % |
| Mass (grams) | 296.93 | 195.164694 | 34.27 |
Novelty :
- Improved heat dissipation of tablet through perforations channels and holes enabling natural convection cooling at Backrest.
- Ergonomic and comfortable vision angles.
- Enhanced stability for secure tablet placement.
- Simple and manufacturable design for easy production.
Conclusion:
The final design achieves the best balance between stability, weight efficiency, and ergonomic usability. With parametric constraints, I was able to run 1298 design iterations to optimize the structure. The design stays within safe stress and strain limits while using 34.27% less material than the existing Design. Its simple yet functional form is validated through simulations, and FEA-driven optimization enhances structural performance while reducing material waste. This approach ensures a manufacturable design backed by scientific validation.
CAD & Simulation File :
