HENRY ATTA AFFUL AMOAH
Third year Mechanical Engineering Student at UNIVERSITY OF MINES AND TECHNOLOGY (UMaT) in the School of Railway and Infrastructure Development (SRID).
- ABSTRACT
This report examines the structural integrity of three conceptual designs and a final design of a stand which supports a tablet using Finite Element Analysis (FEA). The study aimed to investigate the strength of the stands under static loading condition using static linear analysis.
The methodology used was a structural analysis in the Mechanical Scenario Creation App on the 3D Experience platform. Static loads of 10 N, 100 N and 500 N were applied to the conceptual models created in xDesign App also on the 3D Experience platform. The structural analysis utilized a tetrahedron mesh with ABS as material for the simulation.
Results from the simulation showed values for maximum Von Mises Stress and mass for each conceptual design as that was the target of the challenge. The maximum displacement was also explored.
Challenges encountered include using a precise mathematical model, fine mesh to increase accuracy in the approximated solution and high computational power required to solve the problem.
The study concludes that, FEA is essential for structural analysis before actual design. It gives insights on where deformation will occur and aids in reducing the magnitude of the deformation or terminating the deformation, by optimizing the design in the computer domain without multiple prototyping and hence reducing cost of manufacturing.
2. METHODOLOGY
The task was conducted using Finite Element Analysis with a computer software. The Mechanical Scenario Creation App was used to conduct a non-linear analysis. This was preceded by modeling various conceptual designs of the tablet stand using the xDesign App on the 3D Experience platform. The conceptual designs of the tablet stand were modelled as a solid for the analysis. A static load of 100N was applied to the tablet contact face, as a static force in the analysis within a time step from 0 to 1s. Figures below show conceptual designs with brief description on the boundary conditions and the mesh types used.
Concept design 1
About Concept design 1
- Boundary conditions: Bottom plate was clamped and a force of 500 N was applied to the contact face of the stand.
- Mesh: A Tetrahedron Mesh with quadratic element order was used to improve accuracy. Mesh size was set to 2 mm and absolute sag was set to 1.699mm
- Result: The maximum Von Mises Stress was
- Mass: 0.248 kg.
- Material: ABS.
Concept design 2
About Concept Design 2
- Boundary conditions: Bottom plate was clamped and a force of 10 N was applied to the contact face of the stand.
- Mesh: A Tetrahedron Mesh with quadratic element order was used to improve accuracy. Mesh size was set to 2mm and absolute sag was set to 1.699mm
- Result: The maximum Von Mises Stress was
- Mass: 0.183 kg.
- Material: ABS.
Concept Design 3
About Concept Design 3
- Boundary conditions: Bottom plate was clamped and a force of 10 N was applied to the contact face of the stand.
- Mesh: A Tetrahedron Mesh with quadratic element order was used to improve accuracy. Mesh size was set to 2 mm and absolute sag was set to 1.699mm
- Result: The maximum Von Mises Stress was
- Mass: 0.197 kg.
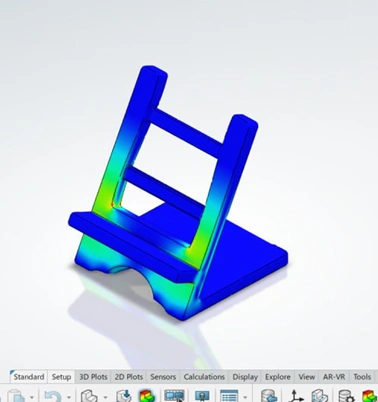
Final Design
About Final Design
- Boundary conditions: Bottom plate was clamped and a force of 100 N was applied to the contact face of the stand.
- Mesh: A Tetrahedron Mesh with quadratic element order was used to improve accuracy. Mesh size was set to 2 mm and absolute sag was set to 1.699mm
- Result: The maximum Von Mises Stress was
- Mass: 0.194 kg.
3. OBSERVATION
During the designing of the various concepts of the stand I considered factors like the yield strength of the material used, the maximum mass of a tablet and the allowable elongation for the material.
The material used for the project was ABS and suggest an addictive manufacturing technique to prevent material wastage.
ABS has a yield strength ranging from 29.6 MPa to 50 MPa (SpecialChem, 2021). I considered the lowest yield strength to serve as better failure criteria and estimate a good factor of safety.
According to Kyrnin Mark the mass of the largest tablet is 1.5 pounds approximately 0.7 kg. (Kyrnin, 2020).
From the above decisions, a maximum force that is best for the simulation is 10 N (assuming a mass of 1 kg and g of 10 ).
Parameters for final design
- Angle = 65 deg (out of 60 deg 65 deg 70 deg).
- Thickness = 10 mm (out of a range from 10 mm to 11 mm).
- Base length = 100 mm.
- Contact face = 110 mm.
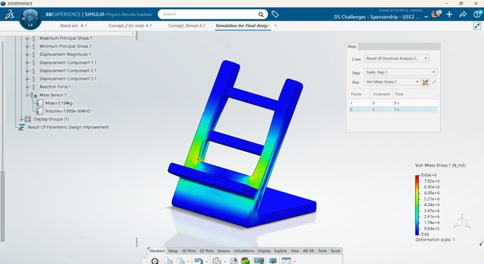
4.RESULT EXPLORATION AND NOVELTY
From the above figure, the Von Mises Stress plot indicates a maximum value of when a 100 N force (that is -42.262 N as Fx and -90.631 N as Fz) is applied on the contact face of the stand (which is way below the yield strength of
for ABS) and has a mass of 0.194 kg.
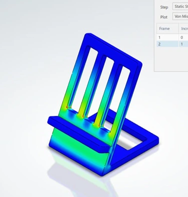
BEST DESIGN FROM THE PARAMETRIC DESIGN STUDY
My parametric design study focused on minimizing the mass of the stand since the Von Mises Stress from the structural analysis was way below the yield strength of the material (ABS).
Design 1(the best design from the parametric design study) was not selected because its mass was greater than the final design making it unsuitable to be chosen.
CRITERIA FOR SELECTING THE FINAL DESIGN.
The main factors that led to the selection of the final design are:
- Minimum mass value.
- Maximum Von Mises Stress below the yield strength of the material.
A parametric design study was performed and the design from the study was ignored because it provided an increase in the mass which made the final design a better one.
CONCLUSION
To conclude, my final design is the best design in my analysis because it shows a maximum stress which is below the yield strength of the material (ABS) and provides a minimal mass value.
References
Kyrnin, M. (2020, November 3). Guide to Tablet size and weight. Retrieved from Lifewire: https://www.lifewire.com/guide-to-tablet-size-and-weight-832331
SpecialChem. (2021, August 31). Comprehensive Guide on Acrylonitrille Butadiene Styrene (ABS). Retrieved from Omnexus SpecialChem: https://omnexus.specialchem.com/selection-guide/acrylonitrile-butadiene-styrene-abs-plastic
