Collage Name- Sudan University Of Science & Technology
Abstract- I have designed the existing one which had given in the problem statement where we acquired the 0.309kg, after i modified the design and simulated it again then achieved mass is 0.069kg , after using PDS The mass is becoming 0.066 kg .
Methodology: The avg weight of tablet phones is around 0.5 - 0.7kg I selected FOS 1.5 so i applied force of 10N on the top inclined surface , so it will be (10sin(50)) on y axis , and (10cos(50)) on z axis .
Making cuts to reduce material and decrease the cost and also give aesthetic look .
For DFM purposes i make it hollow so it will be more easy and faster to 3D printing , without losing the strength of the design .
Maximum Von mises stress is too far from Yeild strength to ABS , so the part can handle 1 kg tablet phone without fail .
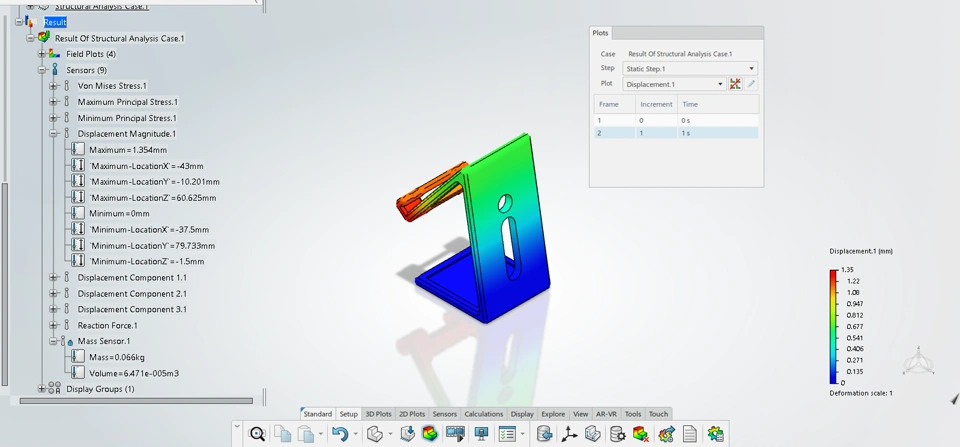
Maximum displacement is too low .
mass is 0.069 kg .
After too many iterations that is was the best result coming from Parametric Design Study.
You can see how much decreasing in Maximum Von Mises stress from 4.88 to 2.21 MPa .
And decreasing in displacement from 2.91 mm to 1.35 mm .
and also you can see decreasing in Mass from 0.069 to 0.066 kg .
PDS is very useful to optimize your designs .
Conclusions : Strong & light design with low cost to manufacturing and faster in 3D printing .
It was honor to be in MODSIM MANIA 2.0 .
