Structural Simulation
1. Simulation Model Preparation
First of 3 videos showing you the step-by-step process of performing a structural simulation in 3DEXPERIENCE. We demonstrate the process, in the context of the design of a single component that is part of a larger assembly. This video shows the four steps of creating the simulation model. Specifically, we cover how to make a dependent copy of the design model, identify key and irrelevant geometry, create a mesh, and define mesh properties. The other 2 videos in this series are Create a Physics Simulation Scenario in 3DEXPERIENCE and Create Physics Simulation Results in 3DEXPERIENCE..
๐ข Click on the image below to view the content.
Key Concepts Covered: ๐ Create Abstraction Shape ๐ Create Mesh ๐ Constrain Mesh to Edges ๐ Create a proximity group ๐ Create Publications of Key Concepts Level: โ๏ธ Beginner Duration: โฒ ๏ธ14 Minutes Apps Used: Simulation Model Preparation, Part Design | |
๐DISCOVER NOW๐ CLICK |
2. Structural Model Creation
This is the second of 3 videos showing you the step-by-step process of performing a structural simulation in 3DEXPERIENCE. We demonstrate the process, in the context of the design of a single component that is part of a larger assembly. This video shows the six steps of creating a simulation scenario. Specifically, we cover selecting the simulation type, defining the solution method, defining the element type, applying restraints and loads, and running the simulation. The other 2 videos in this series are (1) Create a Physics Simulation Model in 3DEXPERIENCE and (3) Create Physics Simulation Results in 3DEXPERIENCE.
๐ข Click on the image below to view the content.
Key Concepts Covered: ๐ Create Scenario ๐ Create Restraint ๐ Create Load ๐ Solve Level:๐ฐ Beginner Duration: โฒ๏ธ 5.36 Minutes Apps Used: Structural Model Creation | |
| ๐ย DISCOVER NOWโโโโโโโ๐ CLICK |
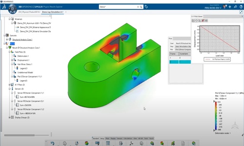
3. Structural Scenario Creation
The last of 3 videos show you the step-by-step process of performing a structural simulation in 3DEXPERIENCE. We demonstrate the process, in the context of the design of a single component that is part of a larger assembly. This video shows how to create results including contour plots, X-Y plots, and sensors, and how to use display groups. We also demonstrate how to create lightweight results. The other 2 videos in this series are (1) Create a Physics Simulation Model in 3DEXPERIENCE and (2) Create a Physics Simulation Scenario in 3DEXPERIENCE.
Key Concepts Covered: ๐ Generate Results ๐ Create Stress Contour ๐ Create Cut Section ๐ Create Displacement Plot Level:๐ฐ Advanvce Duration: โฒ๏ธ 7.19 Minutes Apps Used: Structural Scenario Creation | |
๐ย DISCOVER NOW๐ CLICK |
4. Mechanical Scenario Creation
This video builds on the 3 videos that show the step-by-step process of performing a structural simulation on a single component and extends the simulation to include the adjoining parts in the assembly. This shows the complete step-by-step process (Model, Scenario, and Results) in detail.
Key Concepts Covered: ๐ Define Assembly Model ๐ Create Mechanical Scenario ๐ Define Contact Properties ๐ Generate Results and Review. Level:๐ฐโโโโโโโ Advanvce Duration: โฒ๏ธ 15 Minutes Apps Used: Mechanical Scenario Creation | |
๐DISCOVER NOW๐ CLICK |
6WTags: Learnย FEAย Mechanical Scenario Creation Structural Scenario Creationโโโโโโโ Simulation Model Preparationย โโโโโโโStructural Model Creationย โโโโโโโIntermediateย ย Edu Structuralย ย ย
