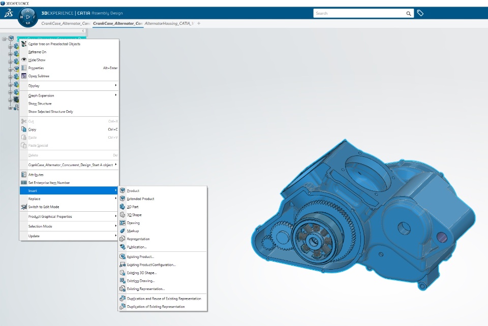
I wonder if anyone can help with this activity in the CATIA mechanical design course. This is the activity 'work concurrently with designers'. The instructions (in the first image) say we should use the option to exist an 'existing 3D part', but this option doesn't exist in my version of the assembly design app (shown in the second image). I tried inserting just a 3D part, but that does not have the desired effect. I can not figure out how to insert the part I need to.
Edu 3DEXPERIENCE CATIA Part Design Assembly Design
