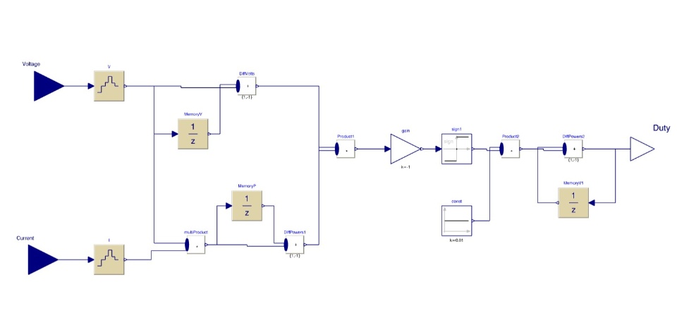
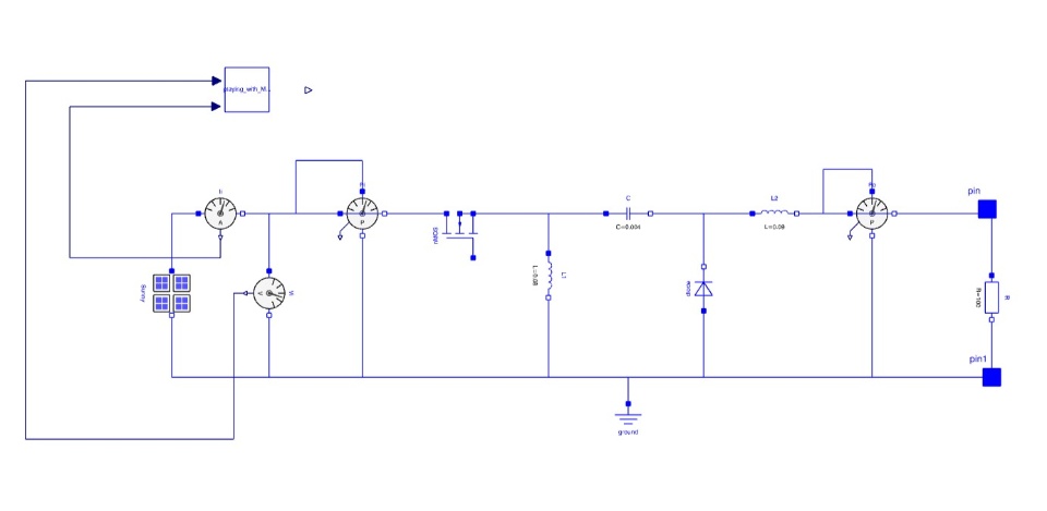
Our group has been working on creating a Zeta converter based boost converter to be paired up with a solar PV module. We have also modelled an mPPT block in Dymola to go along with the MOSFET switch being used in the Zeta converter. But, the mPPT block gives us the duty cycle as the output, which is a real valued number between 0 and 1, and the nmos accepts a voltage as the gating pulse. Is there any way to convert this real valued duty cycle to a voltage pulse to the gate of the nmos?
Edu 3DEXPERIENCE Dymola Behavior Modeling
