Ever witnessed a design that morphs with every glance?
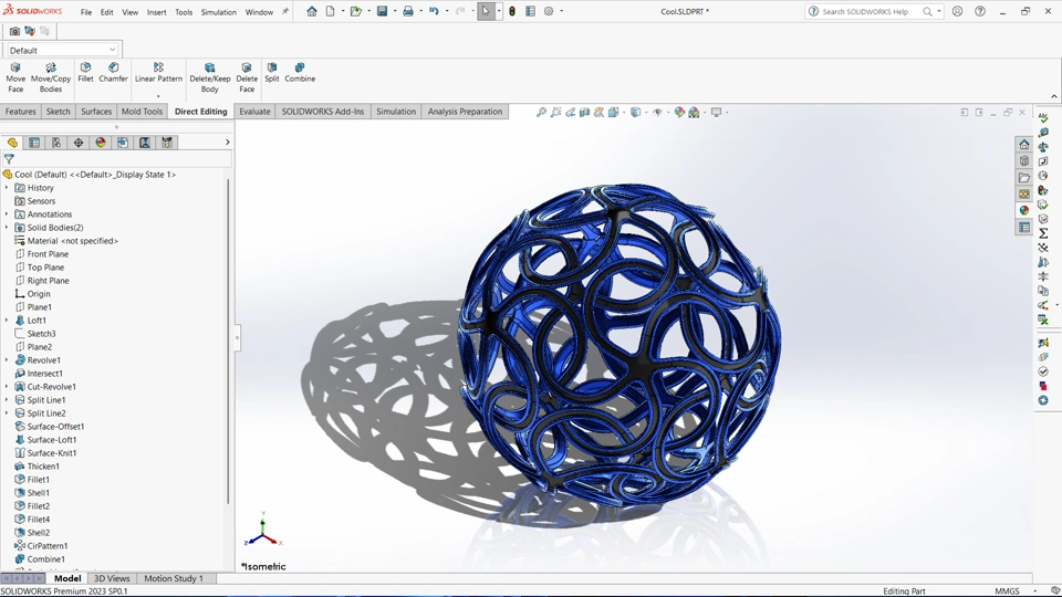
I’m thrilled to unveil my latest creation, crafted with advanced surface techniques and innovative hybrid modeling in SOLIDWORKS. The intricate interplay of engineered surfaces unveils hidden details and unexpected complexity—truly a testament to precision design. Dive into the multiple views and let your imagination run wild !
#SOLIDWORKS #CADDesign #SurfaceModeling #HybridModeling #Innovation Dassault Systèmes #Visulize #Render #Surfacing
