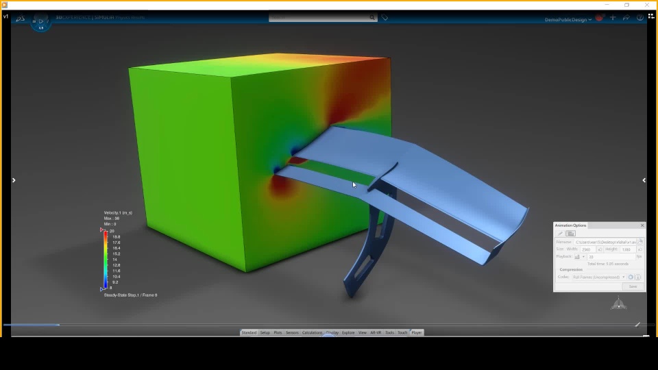
The simulation is performed to check the downforce generated due to the spoiler on Go kart with 15m/s constant speed.
The static simulation is performed and here are the results:
The average negative pressure generated by the spoiler is around 300-330 N/mm2 and the maximum negative pressure created is 550N/mm2.
You can also try this simulation by doing the below course:
Edu FEA Friday
