Hello everyone. Recently, while watching videos on Youtube, I noticed that some content creators are coming up with different setups for cameras. For example, a stand designed for a monopod that can hold 2-3 different cameras. Inspired by this idea, I started sketching my concept on xDesign, considering that smartphone cameras are also good enough in today's conditions.
Here is my idea: The user will have one DSLR camera and one smartphone. There will be a part that fits into the DSLR's hot shoe area, and a phone holder attached to it with a screw system. This way, they could use the phone as the front camera and the DSLR as the back camera or, for behind-the-scenes shots, use the phone's rear camera.
"Why did I want to keep the phone in a vertical position?" Because my main focus was on content creators. I aimed to provide convenience for popular platforms like TikTok, Instagram Reels, and Youtube Shorts, where vertical content is widely used.The stand went through sketch and extrude stages on xDesign.
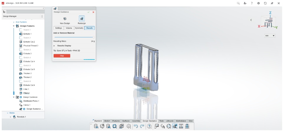
After that, I made some weight and stability adjustments to see if I could create a better piece with the help of "Design Guidance." However, things didn't go exactly as I wanted.
As you can see in the images, some excess parts would prevent the phone from fitting properly, so I decided to stick with my own design.
In the end, I chose ABS as the material. I opted for this material because of its high hardness, high impact resistance, and heat resistance.
The product now stands in its final form, with a phone inside.
I want to express my gratitude to the TEKYAZ family and @EB for the training that helped me design these products.
See you in the next part design.
