Ever since I embarked on creating my mini crane project, it has been a blend of challenges, ingenuity, and perseverance. The goal was to design a crane that could lift 5 kg, but I wasn't going to stop there. I pushed the limits through countless iterations, optimizing it until it could lift an astounding 7.5 kg!
Using SolidWorks, I meticulously designed and simulated each part. I incorporated Design for Assembly (DFA) principles to simplify the assembly process, even making some parts hollow to reduce material without compromising strength. This decision not only improved the crane's efficiency but also highlighted the power of thoughtful engineering.
As I gear up for the upcoming competition, I look back at the journey with pride. Each step, each challenge, and each solution has brought me closer to creating a mini crane that defies expectations. The journey has taught me the value of persistence and creativity in engineering.
Now, I can't wait to showcase this project and inspire others in the community with the story of my 3D-printed mini crane .
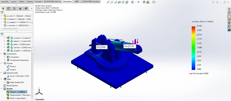
this one for 50 N .
the design before optimization .
design after optimization reduce material as much as i can.
Hollow parts to improve DFM while 3D printing .
Instead of using screw , pully , handle , and hex nuts , i designed this part to reduce parts for DFA .
I was the team leader of my team .
thanks for reading .
