SolidPractice Information
Domain and Role/Product
SOLIDWORKS , SOLIDWORKS 3DEXPERIENCE
What's Covered? - Jump to each section using the Contents List in the top right!
3D File Import
Example Import Workflow
Tips for Importing
Geometry and Kernel Limitations
Repair and Evaluation of Imported Files
3D Interconnect
Importing Mesh Files
Importing PMI
Importing STEP, IGES, and ACIS Files
Modification of Imported Geometry
Simplification of Geometry
Exporting Files
Revision History
| Rev # | Date | Description |
|---|---|---|
| 1.0 | Dec 2020 | Release of new document. |
| 2.0 | Apr 2023 | Document aligned to SOLIDWORKS 2023 SP2 |
| 3.0 | May 2025 | Document formatted for 3DSwym |
Note
All SolidPractices are written as guidelines. It is a strong recommendation to use these documents only after properly evaluating your requirements. Distribution of this document is limited to Dassault Systèmes SolidWorks employees, VARs, and customers that are on active subscription. You may not post this document on blogs or any internal or external forums without prior written authorization from Dassault Systèmes SolidWorks Corporation.
This document was updated using version SOLIDWORKS 2022 SP2. If you have questions or need assistance in understanding the content, please get in touch with your designated reseller.
Acknowledgments
This document was authored by Go Engineer and reviewed by Dassault Systèmes SolidWorks Corporation.
Your Feedback Requested
We would like to hear your feedback and suggestions for new topics. After reviewing this document, please take a few minutes to fill out a brief survey. Your feedback will help us create the content that directly addresses your challenges.
1) Preface:
Regardless of position in the manufacturing pipeline, SOLIDWORKS users must at one time or another use another company's 3D models, which are often not native SOLIDWORKS files. Valuable time is lost requesting new files, troubleshooting, or manipulating suboptimal components if native or neutral file types are not imported or exported properly.
Ensuring that SOLIDWORKS customers know how to choose the correct file types for their application and workflow is a crucial step for ensuring efficient operations. This document examines best practices for native and neutral CAD files and explores how the SOLIDWORKS 3D Interconnect tool can dramatically simplify working with third-party native 3D CAD files.
2) 3D File Import
When working within complex or even simple supply chains, it is common that not all organizations operate within the same CAD application. Therefore, it is important to develop strategies to determine how to best use 3D CAD files to maintain speed and accuracy.
Perhaps the most important strategy for the successful use of 3D data within a supply chain is securing multiple file formats of the shared data. Companies that can receive native data, along with multiple exported neutral file formats, ensure the highest probability of minimizing engineering rework and performance pitfalls associated with data translation.
a) Import Capabilities
The SOLIDWORKS software can handle many other 3D CAD file formats including native file formats and neutral file formats The process of using different file formats varies slightly depending on the referencing and updating workflow you want.
i) Native files
The SOLIDWORKS software can handle native CAD files without translation from their respective CAD system. That is, files saved in a format other than SOLIDWORKS part (.sldprt) files or SOLIDWORKS assembly (.sldasm) files.
- CATIA® V5
You can import CATIA V5 CATPart and CATProduct files into SOLIDWORKS through use of the 3D Interconnect workflows for SOLIDWORKS Premium licenses. These files have the formats *.CATPart and *.CATProduct. For information about file support in your SOLIDWORKS version, refer to the SOLIDWORKS online help, or contact your SOLIDWORKS VAR.
- NX™ software
You can import NX files into SOLIDWORKS through use of the 3D Interconnect workflows for all SOLIDWORKS licenses. These files have the format *.prt. At the release of new SOLIDWORKS versions, supported file formats and versions are updated. For information about file support in your SOLIDWORKS version, refer to the SOLIDWORKS online help, or contact your SOLIDWORKS VAR.
- PTC®
You can import PTC files into SOLIDWORKS through use of the 3D Interconnect workflows for all SOLIDWORKS licenses. These files have the formats *.prt, *.prt, *.asm and *.asm. At the release of new SOLIDWORKS versions, supported file formats and versions are updated. For information about file support in your SOLIDWORKS version, refer to the SOLIDWORKS online help, or contact your SOLIDWORKS VAR.
- Autodesk® Inventor®
You can import Autodesk Inventor files into SOLIDWORKS through use of the 3D Interconnect workflows for all SOLIDWORKS licenses. These files have the formats *.ipt and *.iam. For information about file support in your SOLIDWORKS version, refer to the SOLIDWORKS online help, or contact your SOLIDWORKS VAR.
ii) Neutral files
Many CAD neutral formats are widely popular within the design community and traditional supply chains. You can use neutral CAD files to guard intellectual property, minimize the complexity of shared data, or as an IT policy requirement. Independent of the reason a company may choose to use CAD neutral files, there are multiple workflows to choose from as well. The workflows for using neutral files follow the same paths as native CAD files.
Whenever possible, native files are preferential to neutral files because there is one additional translation step in the neutral file use workflow. When using a neutral file, there is the translation into SOLIDWORKS, just as one expects with native files, but there is also the translation out from the originating CAD system. This presents additional possible sources of error along the workflow. The greater possibility of error is a general assessment and varies on a case-by-case basis.
- PARASOLID
Whenever possible, Parasolid files as a neutral file format are the most preferred. The SOLIDWORKS CAD geometric kernel is the Parasolid kernel. Therefore, translations tend to be cleaner.
Parasolid files have the formats *.x_t, *.x_b, *.xmt_txt, or *.xmt_bin. The *.x_t and *.xmt_txt files are text files and the *.x_b and *.xmt_bin are binary files. The binary files are smaller than the text files. However, not all CAD applications can export to the Parasolid binary format.
- STEP
The Standard for the Exchange of Product model data or STEP format is the most widely used neutral file format in the industry and the second most preferred neutral file format. This preference reflects that as of this writing, the International Organization for Standardization (ISO) actively maintains the STEP standard as ISO 10303.
When working with STEP files, one may come across multiple Application Protocols. The most common protocols for the mechanical CAD community are AP203, AP214, and AP242.
- AP203 – Originally defined for the Aerospace industry. Defines the geometry, topology, and configuration management that represents 3D mechanical parts and assemblies. This protocol supports wireframe, surface, faceted, and solid (BREP) geometries.
- AP214 - Originally defined for the automotive industry. This protocol contains everything from AP203 and adds colors, layers, and geometric dimensioning and tolerancing (GD&T).
- AP242 - Managed Model Based 3D Engineering. Merges AP203 and AP214 into a single application protocol and updates the GT&T support to include full 3D product and manufacturing information (PMI). The SOLIDWORKS MBD software fully supports publishing STEP 242 files.
STEP files contain several conformance classes that SOLIDWORKS supports for import and export. For more information, see the SOLIDWORKS Knowledge Base solution S-06858.
STEP files have the format *.stp and *.step.
- ACIS
The ACIS format is a less commonly used format traditionally within the CAD community. However, it is the third preferred neutral file format because it is based on the ACIS modeling kernel, which is actively maintained by Dassault Systèmes.
ACIS files have the format *sat.
- IGES
The Initial Graphics Exchange Specification or IGES standard is a commonly used format within the CAD community because of its popularity in the 1980s and 1990s. After the release of the STEP format, development of the IGES standard declined and ceased in 1996 with Version 5.3. Because of the lack of further development, the IGES format is the least preferred neutral file format. However, the format can produce a viable workflow on a case-by-case basis.
IGES files have the format *.igs.
b) 3D CAD File Structure
A CAD file is composed of three parts, the header, the feature instruction set, and the database. The header is the portion of the file that contains the metadata type information, such as the file name, size, properties, previews, etc. The feature instruction set is similar to the FeatureManager® design tree, but in a proprietary binary form. The database is the finished model shape.
c) Data Translation and Sources of Errors
The primary reason for errors between different CAD systems is the use of different algorithms to represent 3D shapes. To create the database (geometric shape), a CAD system must have a user interface (UI) to create an instruction set to send to the modeling kernel, which calculates the 3D shape. When data transfers from one application to the next, each step in the process presents an opportunity for error. For example, different CAD systems use different tolerances and what appears mathematically correct in one system’s modeling kernel may be incorrect in another based on the required rounding of the first.
Because of these different tolerances from one CAD tool to the next, and that it is out of the end users control to modify it, it is very important to check the imported geometry to determine locations that may be problematic. For more information, see the topic Check tool in section 6.
Eliminating steps in the translation process such as using native data so that there is not an exported translation can provide cleaner data with the potential for less rework. However, there are times when introducing additional steps in the process such as exporting to a neutral file format, can solve rounding errors and provide cleaner data with the potential for less rework.
Because there is no guarantee that a process works 100% of the time, it is critical to create a process that captures multiple file formats to ensure that users can find which format for a given scenario provides the least amount of additional processing before use.
3) Sample File Import Workflow
The following image depicts an example workflow for importing files into SOLIDWORKS. The steps may not be representative of every file import into SOLIDWORKS and some files might require a more complex process. This document covers the steps of Import Diagnostics, that is, the steps for finding and repairing geometry errors. Regardless of the path used, the most important point to emphasize is that the resulting file must be 100% error free before using it in SOLIDWORKS.
4) Tips for Importing Files
a) Native File Formats
It is best to use native file formats. This allows users a one-to-one version of their files that contain parametric solid and surface features, configurations, and references. However, not everyone uses the same CAD system, or is able to exchange native files. For SOLIDWORKS, the .sldprt and .sldasm formats provide the most direct method to import files from other users and vendors. Native files work best when the same version is in use. You might discover issues with interoperability working with older files, when component libraries exist in a custom network environment, or when SOLIDWORKS PDM is in use.
b) Kernel File Formats
The next best thing to using native file formats is to use a format based on the same kernel. For SOLIDWORKS, this format is the Parasolid (*.X_T, *.X_B) format. These formats allow for a hybrid-one-to-one approach that captures only the components and assemblies. This format is not complete, because the parametric and file reference data is removed, leaving only the data necessary to create geometric solids and surfaces. To make the file compatible with older SOLIDWORKS builds, use older Parasolid versions. For more details, see Output versions.
c) Geometric File Formats
The next best option is to use IGES or STEP. These common formats are designed for exchanging 3D data. These formats are stored in the ASCII encoding format and follow ANSI or ISO guidelines creating an impartial common format for all CAD systems. IGES focuses mainly on the description of the shape, while STEP is the most widely used format in the industry because it can transfer an entire project of CAD, CAM, CAE (computer-aided engineering), and other data. For STEP, there are many application protocols (APs) used to classify the product, shape, data, and how the object is produced. For more information, see the descriptions for STEP and IGES. Because these formats translate from one kernel to a neutral format, it may be necessary to change input or output parameters to adjust and optimize the 3D model.
d) Approximated File Formats
The final option for importing is to use an approximated (mesh) format like STL, VRML, or OBJ, that creates shapes from triangles. Many industries and application use these formats, including movies (animation and rendering), 3D printing, medical (3D scanning), reverse engineering, simulation (CAE), and others. These formats are useful where an exact representation is not a requirement for prototyping, when the hardware and software cost is prohibitive, or for archeological purposes. Other format types could be point clouds like *.xyz, or *.txt with coordinates for only points. For more information, see Working with Mesh Files.
e) Investigating and Fixing Problems
i) Import Diagnostics
Always run the Import Diagnostics tool for every file you import, even if no error is present on the features you feature. If you add new features and discover a problem, you cannot run Import Diagnostics to fix the issue until you remove all other features. This can cause the loss of many hours of work. If you think that there might be an error in the file, suppress any new features and use the Check tool. For more information, see Running import diagnostics. Imported files using 3D Interconnect with links to the original CAD files do not need to run Import Diagnostics. If you break the link, make sure to run Import Diagnostics. For more information about breaking the link to files imported using 3D Interconnect, see the section Breaking the link later in this document.
ii) Parasolid round trip
If you discover an issue with the imported solid or surface, and the Import Diagnostics tool cannot fix the issue, it may be necessary to fix these areas manually with new surfaces, trims, or knits. After repairing the geometry, several new features that you do not want might appear in the tree. Save the part to a Parasolid file, and then reimport the file. The new file import contains only the imported features without the edits to the original file. Make sure to use run the Import Diagnostics tool or the Check tool to ensure that there are no new errors.
5) Geometry and Kernel Limitations
When working with imported files, there is always the possibility that the files contain unsupported geometry that causes errors in SOLIDWORKS. For SOLIDWORKS to generate a solid model, you must always follow one rule: an edge must always be bound by two faces. In instances that violate this rule, and an edge is bound by more than two faces, the model is referred to a non-manifold solid model. In instances where an edge is bound by a single face, the model consists of surface bodies.
A non-manifold solid geometry is a solid body that cannot be manufactured. This geometry shows up in SOLIDWORKS by returning a Zero-Thickness Geometry error, and the model is created with multiple, discrete solid bodies.
A very common example is one edge bound by four model faces. That single edge is infinitesimally thin and there is no manufacturing process to generate it. Therefore, the result is two discrete solid bodies.
In another common occurrence, a cylindrical face is coincident to another face (cylindrical, planar, conical, etc.). This can occur with both solid and cut geometries, with the latter becoming apparent when trying to generate a section view in the model or in a drawing.
The next image depicts an error when creating a section view that is tangent to the cylindrical hole.
These are only a couple of examples representing non-manifold geometry within SOLIDWORKS. This category can include many conditions such as edge to face, vertex to face, vertex to edge, and vertex to vertex. These serve as easy to understand examples to aid end users in investigating the model to ensure that the account for these issues if they exist in the imported geometry.
6) Repair and Evaluation of 3D Files Prior to Use
Perhaps the most important and often missed step in working with imported geometry is the evaluation and repair of geometry after opening the file in SOLIDWORKS. When importing any 3D file format into SOLIDWORKS, it is critical that the resulting geometry is error free. Depending on the import options, the file import may contain individual unknit surface bodies, knit surface bodies, or solid bodies, which may contain some form of error. If you do not find and remove these errors, complications arise when interacting with those geometries. This causes unpredictable behavior when trying to modify the geometry or poor performance when used in an assembly.
a) Import Diagnostics & Check Tools
Two tools are available to evaluate file imports and repair workflows. You can use the Import Diagnostics tool to evaluate and repair imported geometry. However, you cannot use this tool if the FeatureManager design Tree contains additional features. You can use the Check (Entity) tool
to evaluate the quality of geometry at any time.
b) Repairing Faulty Geometry Workflows
i) Running import diagnostics
After importing a file, consider running the Import Diagnostics tool before performing any other operation. This tool verifies the imported geometry, identifies problems areas, and provides automated tools to repair faulty faces and remove gaps between faces. You can configure SOLIDWORKS to run Import Diagnostics automatically by activating the Automatically run Import Diagnostics (Healing) Under System Options > Import. The result of this option on import:
If Import Diagnostics does run automatically, right-click an imported body and select Import Diagnostics or go to Tools > Evaluate > Import Diagnostics. This opens the Import Diagnostics Property Manager.
If when using Import Diagnostics on files imported using 3D Interconnect, you are initially unable to repair the geometry, this is because of the need to maintain the topological structure of the original file.
You can remedy this by right-clicking the imported geometry and selecting Break Link. At this point, a warning appears that you cannot undo the action. This means that the association between the SOLIDWORKS file and the source CAD data will be lost. However, the ability to heal the geometry within the Import Diagnostics tool is now available. For more information about this decision, refer to the 3D Interconnect section.
The Import Diagnostics tool provides functions to repair imported geometry automatically. These functions include:
- Attempt to Heal All
- Advanced > Attempt to Heal All Faces
- Advanced > Attempt to Heal All Gaps.
These functions attempt to rebuild geometric and topological information for a model that seems to occur because of data translation errors. Depending on the complexity of the geometry, the complexity of the faults, and the number of faults, these repairs may take significant calculation time.
If the Attempt to Heal All function cannot repair all faulty geometry, you might try performing the function again. Alternately, you can use one of the advanced options (Attempt to Heal All Faces or Attempt to Heal All Gaps), or attempt to heal one face or gap at a time by right-clicking the face and selecting Repair Face or right-clicking the gap and selecting Heal Gap as shown in the following images.
After using of the various import diagnostics tools, users should have clean geometry with no faulty faces. If faces remain faulty, delete them, and use the Gap Closer tool to repair the area. Take care when using this technique, and use the technique only for very thin gaps. If you use the Gap Closer tool for gaps that are too large, the result may increase the tolerance above an acceptable limit and reduce the accuracy of the result. If you exhaust all other options and gaps remain, use subsequent manual geometry repair techniques as described in the section Manual geometry repair.
ii) Additional source file options
The use of Import Diagnostics can be time consuming and a user might not always be able to obtain a clean geometry. Therefore, it is critical that companies develop strategies around sourcing multiple file formats from vendors and customers within their supply chain. Refer to the 3D File Import section of this document. The availability of additional source file options allows users to explore different translations for which repairs may be easier.
Users may also try importing geometry in to SOLIDWORKS, exporting a Parasolid translation from File > Save As > Parasolid, closing the original import, and then importing the saved Parasolid file. This technique yields positive results and is a quick attempt for getting to clean geometry.
iii) Manual geometry repair
Regardless of the techniques you use, there are inevitably files that you cannot repair regardless of which repair methodology you use. To ensure proper functionality and performance for other downstream use, it is a good practice to delete the remaining faulty faces. The likely result of this is imported surface bodies with holes instead of watertight solid geometry.
For said files, it must be determined if the end application requires a watertight solid geometry. For example, if the imported file is used in an assembly where the user wants to ensure that a range of motion is achievable without collision, Collision Detection can be used with the model in an open surface body state. Conversely, to evaluate if the imported body interferes with any other system components, solid watertight geometry is required.
If solid watertight geometry is a requirement, you can use a variety of surface modeling techniques to repair the deleted faces of an imported model. Techniques include filled surfaces, lofted surfaces, boundary surface, trimming, and knitting. If you are unfamiliar with these tools and techniques, your local SOLIDWORKS Value Added Reseller (VAR) can provide training on these and provide evaluation of finished imported geometry.
Users following proper Import Diagnostics practices know if their imported geometry is clean and ready to use within the Import Diagnostics tool when the following message appears: No faulty faces or gaps remain in the geometry’.
iv) Check tool
Within the workflow of some companies’, there are occasions where legacy data is in use and you are unsure if the previous user followed the proper import diagnostics procedures. If parts with subsequent features exist in the FeatureManager, the Import Diagnostics options are inactive.
In such scenarios, you can use the Check tool, which is accessible from Tools > Evaluate > Check. The Check tool examines the current state of geometry and gives users the ability to check geometry for faulty faces and faulty edges like the Import Diagnostics tool.
From the Check Entity dialog box, you can check the geometry for faults regardless of subsequent features. However, use caution when doing so. It is possible to have underlying faulty imported geometry if the subsequent features in the FeatureManager design tree conceal the faulty geometry. Therefore, before running the Check tool it is always a best practice to suppress all features in the FeatureManager design tree that are subsequent to the imported geometry.
If errors are present, be aware that when making substantial changes to repair the imported geometry, there is a possibility that IDs may change on the faces, edges, and vertices to which the suppressed features are applied. When unsuppressed, these features may have rebuild errors and require editing individually.
It is always a recommendation to apply these tools and repairs before adding any modeling features to ensure that the imported geometry is error free.
For design scenarios where the ability to suppress or unsuppress subsequent features is not required, it is a best practice to save the file with no faulty geometry as a Parasolid, import the Parasolid into a new file, follow proper Import Diagnostics procedures, and then replace the old file in assemblies with the clean version as required.
This technique of masking problem areas with additional geometry, exporting, and then reimporting a file is an acceptable technique where the geometry details are not critical and proper surfacing techniques (as described in Manual geometry repair)) prove too difficult or time-consuming.
In addition to highlighting geometry errors and faults, activating the Maximum edge gap and Maximum vertex gap options in the Check Entity dialog box, can reveal areas of the model that may be problematic because of differences in the tolerances of one CAD application to another. The tool uses this information to determine if the measured values are acceptable for the geometry use case. For example, the acceptable values for a part used in a massive structure are likely much larger than for a part used in a consumer electronic device.
v) Assembly Level Performance Evaluation
Regardless of whether files contain translated data (features that appear as Imported* in the FeatureManager design tree), it is very important to always evaluate all files from sources outside of an organization before using the files a company workflow. The proper evaluation of externally provided data is critical in assessing whether subsequent simplification strategies are required before using in a company workflow. This helps to ensure proper functionality and performance.
To evaluate an externally provided file, it is first necessary to perform the proper repair procedures as discussed in the previous sections. Upon achieving clean geometry, it is worthwhile to insert the part into its own unique assembly, save the file, and then close all files.
To properly evaluate the external file, open the newly created assembly run the Performance Evaluation tool from Tools > Evaluate. The Performance Evaluation tool provides insightful details about the external data including open time, graphics triangles, and rebuild performance considerations.
Users might also find interest in using the Assembly Visualization option available in the Performance Evaluation dialog box. This option provides a sortable list with information such as Total Graphics Triangles, Open Time, and Rebuild Time.
Depending on the downstream usage required, users can explore strategies for simplifying geometry as explained in the Simplification of Geometry section of this document.
7) 3D Interconnect
First available with the release of SOLIDWORKS 2017, 3D Interconnect is the latest CAD interoperability technology. 3D Interconnect technology allows users to work seamlessly with multiple types of third-party native CAD and neutral files.
a) Why 3D Interconnect?
3D Interconnect introduces a workflow that is much easier, and faster, than traditional methods. It replaces the time-consuming process of importing, converting, and repairing CAD data.
3D interconnect allows:
- Direct referencing of native CAD and neutral file formats for use in SOLIDWORKS. You can insert these files directly into SOLIDWORKS assemblies without conversion.
- These files remain in the native format and retain an associative link to the source CAD file. If there is a change to the file by the source CAD application, the changes appear in SOLIDWORKS when updated.
- When necessary, the associated link can be broken, and the file is translatable into SOLIDWORKS using the traditional methods.
b) 3D Interconnect File Support and Options
At the release of new SOLIDWORKS versions, the supported file formats are updated. For information about the file support in your SOLIDWORKS version, refer to the topic SOLIDWORKS 3D Interconnect in the SOLIDWORKS online help.
NOTE: The SOLIDWORKS Premium software supports use of CATIA® V5 files.
3D Interconnect functionality is active by default for new SOLIDWORKS installations. To activate or deactivate the functionality, Go to Tools > Options > System Options > Import.
Many settings are straightforward and simple options to control the type of data that SOLIDWORKS reads from native third-party CAD files.
i) Opening Files with 3D Interconnect
Opening native or neutral CAD files with 3D Interconnect uses the same method as opening a SOLIDWORKS file. The file opens quickly and contains the same hierarchy as the original file. Assemblies appear with the icon. Parts appear with the
icon. Files have the original name with extensions. You can save these files in a SOLIDWORKS file format with associative links to the original CAD data. At this point, use the files as needed in any SOLIDWORKS function.
Activating the Create 3D Interconnect option does affect the location of the associative links in the hierarchy of the FeatureManager tree. The following images depict two examples of the same assembly read into SOLIDWORKS.
The left image depicts the location of associative links when the Create 3D Interconnect links option is not active (off). In this case, the links exist at the component level and at the feature level.
The right image depicts the location of associative links when the Create 3D Interconnect feature option active (on). In this case, the links exist only at the feature level.
ii) Using files as an Assembly Reference
3D Interconnect technology allows you to insert native CAD and neutral files directly into a
SOLIDWORKS assembly by using the Insert Components , from the Insert >
Components > Existing Part/Assembly menu, or by dragging a component from Windows
File Explorer (SOLIDWORKS 2020 and newer). When added to an assembly, files maintain
the original file name, with extension, and have a unique FeatureManager icon representing
the external link to the native file format.
This assembly, and its components, behave like native SOLIDWORKS files and share many capabilities. They can be located with assembly mates, participate in assembly motion, be used in mass property calculations, and checks for interference and collision detection.
3D Interconnect facilitates true, multi-cad collaboration because you can base SOLIDWORKS parts and features off these models. In the following image, with the non-SOLIDWORKS battery model located, the retaining bracket is located on the battery face. This process ensures the design functions correctly when design changes occur.
iii) Incorporating design changes
The major benefit of using 3D Interconnect is the ability to incorporate any design changes with the file in use. Because of the associative link, it is only necessary to receive updated files and place them in the same location as the originals.
The SOLIDWORKS eDrawings® software supports opening and viewing many file formats. eDrawings is very useful to verify that files are the correct quickly before opening the files in SOLIDWORKS. For the list of files supported, refer to the eDrawings Help.
After replacing the original files with the modified files of the same name, and then opening or
rebuilding the assembly, the file icon in the FeatureManager tree changes to indicate
modification of the native CAD files.
It is at the discretion of the user to choose whether to incorporate the modifications into
SOLIDWORKS and use the Update Model command.
The Update Model command rereads the native CAD files into SOLIDWORKS, which updates the geometry. The command does the same for the SOLIDWORKS components and features based off the assembly. If the updated geometry has significant modifications or if there is removal of referenced geometry, it may be necessary to edit individual features in SOLIDWORKS.
iv) Replacing third-party CAD files
At any time during the design process, you can edit the referenced file with either the Edit Assembly or Edit Part commands.
The edit PropertyManager displays the referenced
document as well as the original CAD application.
Selecting Browse allows you to choose a
different CAD file format or browse to a new file
location that contains modified files. This allows
you to use a different set of files without
overwriting the originals.
The PropertyManager also includes options to
control the type of data that transfers from the
native CAD file into SOLIDWORKS. Simply
activate or deactivate a Transfer option and the
data updates when you select OK, which rereads
the file.
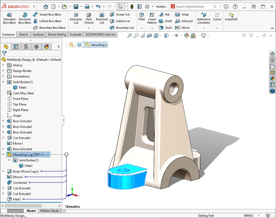
v) Using files for a derived part
In addition to the assembly design purposes covered previously, you can use native CAD and neutral files as a derived part within a SOLIDWORKS part. With 3D Interconnect, this workflow is the same as using only SOLIDWORKS part files for this purpose. You can add files from Insert > Part, from Insert > Features > Imported, or you can drag a part from Windows File Explorer into the SOLIDWORKS part file.
Once added, you can locate the part with Move/Copy, and then use Combine to merge the part with the SOLIDWORKS part, or use the part with any other multibody modeling technique.
SOLIDWORKS supports only the native CAD part file formats of *.catpart, *.ipt, *.par, and
*.prt, and the neutral file formats of: *.iges, *.igs, *.jt, *.sat, *.step, and *stp.
vi) Breaking the link
There may be situations where a file used though 3D Interconnect requires significant modification in SOLIDWORKS. If required, you can break the link to the original CAD file and the file then traditionally translates into SOLIDWORKS. You cannot undo breaking a link. Before breaking a link, ensure that you no longer require the associativity.
The following option in System Options > Import defines whether broken files exist as virtual components or dissolve into external files and save as new files.
The options to break links vary depending on whether you selecting the top-level assembly,
an assembly with a 3D Interconnect node, or an inserted part with a 3D Interconnect node.
The following image depicts a sample assembly open in FeatureManager. The assembly
contains 3D Interconnect links at all levels; the assembly level, the component level, and
down to the feature level.
At the top-level assembly, it is possible to break 3D Interconnect links with a single right
click. This breaks links at the component level, where the individual parts maintain the 3D
Interconnect link as a feature. It is also possible to break links at the component and feature
levels, which removes all links down to the feature level, and the part contains imported solid
or surface features.
Break Component Links Break Component and Feature Links
Assembly nodes provide an additional option to break This Link. This option removes only the assembly node link, leaving the component and feature links unaffected. Selecting the Component Links and Component and Feature Links options for the Break Links command behaves the same as the top-level assembly shown in the previous example.
Breaking the links at the part node has the same options as the previous examples and the
same results.
Breaking the links for a 3D Interconnect part that is open in a separate window, removes the
feature link in the FeatureManager tree.
After breaking the link, the file translates fully and contains imported solid or surface
geometry. At this point, the model needs to follow the workflow of checking for, and
repairing any geometry errors as described in the Repair and Evaluation of 3D Files Prior to
Use section of this document).
8) Working with Mesh Files
There are two ways to import mesh formats; either open and convert mesh formats, or use the ScanTo3D add-in. These are two distinct methods for opening and working with meshes. Much of the information is this section is summarized to give you a general overview of the processes and tools.
a) ScanTo3D
You can use the ScanTo3D add-in to open scan data from any scanner (mesh or point cloud files) or curve data from mathematics software. There are three steps to import this data using ScanTo3D; 1) Open the data file, 2) Prepare the mesh, and 3) Convert the mesh to a solid or surface.
i) Opening the data file
First, activate the ScanTo3D add-in from Tools > Add-Ins. When the add-in is active, two new file groups appear in the Open dialog box:
ScanTo3D Mesh files: *.nzip, *.nxm, *.scn, *.3ds, *.obj ;*.stl, *.wrl, *.ply, *.ply2
ScanTo3D Point Cloud Files: *.xyz, *.txt, *.asc, *.vda, *.igs, *.ibl
ii) Preparing the mesh
The Mesh Prep Wizard first allows you to align the mesh around the origin by specifying
a point in the mesh to use as the origin and translate or rotate the mesh relative to the origin.
Next, you can reduce or delete noise. In the case of point clouds, this is adjustable based on a
distance between points, or in meshes to remove an area by selection. Next, you can further
reduce the number of vertices by selection or percentage. You can also smooth and fill holes,
and create boundary edges for open surfaces.
iii) Converting the mesh to a solid or surface
In this step of the process, use the Surface Wizard to convert a prepared mesh into
surfaces and ultimately to a solid model. There are two possible methods when using this tool:
- Automatic creation
This is an automated way to create surface patches that reference the prepared mesh. Use the slider to adjust the amount of detail that the mesh captures. Moving the slider to the left creates bigger patches. This is faster to generate but creates surfaces with less detail. Moving the slider to the right creates a smaller patch area. This is slower to process but creates surfaces with much more detail and accuracy.
- Guided creation
Use this method to create submeshes by color. This is achievable by letting the tool decide how the object should be subdivided by adjusting a slider. You can then further divide the mesh into more sections by using more colors, and manually painting the mesh. The idea at this stage is to use the colors to define simple analytical shapes such as planar faces, cylinders, and cones. Next, the Surface Wizard generates surfaces based on the colors defined on the mesh. SOLIDWORKS chooses an appropriate face type based on the position of the mesh. However, you can select a different primitive shape, or even convert to a b-spline type shape. The surfaces generated are bigger than the original mesh. After generating surfaces, complete the model by using standard surfacing tools like Trim, Knit, Extend, and Thicken.
b) Mesh Files
Effective with the release of SOLIDWORKS 2018, you can import mesh files (*.stl, *obj, *.off, *.ply, *.ply2) as solid body or surface body boundary representations (BREP), graphics bodies, or meshes (mesh BREP) without the use of ScanTo3D. You can adjust the type of body that is imported from mesh files from Tools > Options > System Options > Import. Specify the File Format as STL/OBJ/OFF… as shown in the following image.
There are benefits to using certain options over others. For example, importing a mesh as a graphics body is the fastest way to open a mesh file. This gives you the ability to open and review the file before deciding to make any changes. If there is too much detail, the triangle count of graphics bodies can be decimated before converting to an editable format. Importing as a solid or surface body takes more time, uses the most memory and resources, and each triangle converts to its own face with edges. However, this format is compatible with all standard features without compromise.
i) Converting meshes
To interact with each other, bodies must be of similar type. You can convert standard solid or surface BREP bodies to mesh BREP bodies. One reason to convert a standard body to a mesh would be to use the Combine feature. The Combine feature can only be used on like bodies, so each body used must be all BREP, or all mesh BREP. However, some features are compatible with either body type, such as; Fillet and Chamfer.
To convert a normal BREP body, right-click the body from the solid or surface body folder
and then select Convert to Mesh Body. You can use the same tool to convert graphics bodies to a
mesh BREP body from the graphics body folder.
Graphics bodies have an additional Decimate Mesh Body feature to reduce the number of triangles in the mesh before converting to a mesh BREP body. After converting a body to a mesh BREP body, it is not possible to convert the body back. However, when finished making changes, you can export the mesh body as an STL file, and then reimport the mesh as a standard solid or surface body by adjusting the import options as mentioned in this section.
ii) Making changes to meshes
Working with meshes is very similar to working with standard SOLIDWORKS geometry. You can use a mesh BREP to determine mass or to create reference geometry like axes and planes. You can use a mesh BREP with sketches to add relations, section views, and surface features like Trim, Offset, and Thicken. You can apply appearances for rendering; and can even use a mesh BREP to detect interferences in an assembly. However, Boolean operations must be performed on geometry of the same type. These are features like Combine, Intersect, Split, Move, Copy, and Cut. For example if you want to add a cut, you first need to make a solid body representing the material to remove, convert the body to a mesh body, and then use Combine to subtract the body representing the cut area from the original imported mesh body.
For a list of features that support mesh BREP bodies, see the help documentation.
c) Simplifying Mesh Files with FeatureWorks®
If SOLIDWORKS reads a mesh file as a solid BREP body, FeatureWorks can simplify the file by merging the coplanar facets to a singular planar face. The general workflow is as follows.
- Import the mesh as a solid body.
2. Create a simple feature.
3. Export the file as Parasolid and then import the resulting Parasolid file.
4. Use FeatureWorks to recognize the simple feature. Notice that the planar faces no
longer consist of multiple facets.
5. Delete the simple feature.
Files consisting of large numbers of planar faces experience the greatest reduction of facets
because there is no modification to curved faces.
9) Importing PMI with SOLIDWORKS MBD
SOLIDWORKS MBD (Model Based Definition) makes it possible to create models without the need for drawings. This provides an integrated manufacturing solution for the SOLIDWORKS software. With a SOLIDWORKS MBD license, you can define, organize, and publish 3D product and manufacturing information (PMI), including 3D model data in industry standard file formats, such as STEP 242.
SOLIDWORKS MBD supports the import of 3D annotations with the Include PMI option within the File > Open dialog box for CATIA, Creo®, Solid Edge®, NX, Inventor, and STEP 242 files.
‘Include PMI’ does not use 3D Interconnect functionalities.
3D Interconnect cannot open this file so the file must be fully imported and translated. Before using the file, follow the recommendations in the Repair and Evaluation of 3D Files Prior to Use section of this document to verify that the file is 100% error free. The file contains all PMI data including any 3D views from the original.
The included PMI are semantic graphical annotations that cannot be modified. You can add other PMI and 3D views and save the file in the SOLIDWORKS, 3D PDF, eDrawings (with attached STEP files), and STEP 242 file formats. ‘Include PMI’ is also recommended for importing mesh bodies.
10) Importing STEP/IGES/ACIS data in analytic format
The parameter Tools > Options > System Options > Import > Create analytic faces (slower) Converts the faces with a complex geometric surface to a matching analytical form.
It is a solid body with an extruded protrusion and a fillet made up of flat, cylindrical, and spherical cut faces.
When exported and imported back into SOLIDWORKS with a default set, all faces will be returned as "BSurf". Even if a face is planar, you cannot add a sketch, and the mate may have limitations. Conversely, with 'Create analytical faces' enabled, analytical faces (planar, cylindrical, and spherical) will be returned.
11) Modification of Imported Geometry
As a best practice, do not add SOLIDWORKS features until after running the Import Diagnostics and Check tools to verify that an imported file is 100% error-free.
a) Direct Editing (Delete Face, Move Face, Standard Features)
Many situations arise when the imported geometry needs modification. This can prove challenging because the file only contains solid or surface data with no features to change. SOLIDWORKS contains several tools on the Direct Editing CommandManager tab to facilitate modifying imported geometry.
For example, you can use unnecessary geometry by using the Delete Face command, which allows you to select one or more faces to remove from the model. If desired, the model remains open and becomes a surface body or the remaining edges are extended, the model is patched, and it remains a solid.
You can modify sizes can be modified by using the Delete Face command with a similar technique. One or more faces are selected, and then offset, translated, or rotated. The model is then modified.
If the imported file contains multiple solid and surface bodies, you can remove or reposition those bodies by using the body-specific tools of Move/Copy and Delete/Keep.
The nature of these features is they only apply one change per feature. For example, if an imported body requires translation and rotation, two Move/Copy body features are required. One to translate the body, and a second to rotate the body.
In many situations, adding standard SOLIDWORKS features to imported solid geometry is the same as using them in a native SOLIDWORKS file. In a similar manner, imported surface bodies modifiable using any of the SOLIDWORKS surfacing commands.
As the Direct Edit tools are used, each becomes a feature in the FeatureManager that you can suppress, delete, or roll back if the feature order requires modification. These tools are not limited for use in only imported parts, you can add them to any SOLIDWORKS part where applicable. If in-depth knowledge of these tools is required, your local SOLIDWORKS VAR can provide training.
b) FeatureWorks
FeatureWorks is useful to reverse engineer an imported solid model, by recognizing the geometry and applying SOLIDWORKS features to the part. There is no difference between these recognized features and the features that a user creates with SOLIDWORKS. The recognized features contain editable sketches and feature parameters.
It is important to understand that some part models are too complex for full feature recognition, or the process is too time consuming to perform. In those instances, focus on the geometry that requires modification, while leaving much of the model imported body data.
FeatureWorks runs automatically if a file contains an imported body feature in the FeatureManager. You can turn off this automatic feature from the FeatureWorks Options dialog box.
To run FeatureWorks manually, right-click the imported body feature, select FeatureWorks > Recognize Features.
The FeatureWorks process is either Automatic or Interactive, or a combination of both methods for imported prismatic solid and sheet metal models. It does not work on imported surfaces.
Automatic feature recognition is a faster process that contains a simplified list of standard features to recognize. However, there is no control over the order of recognition for the features, so the result might not follow the intended design intent.
Interactive feature recognition is a slower and more complete methodical process. Users have full control over the feature type to recognize, the faces or edges to include for that feature, and the order in which the features are recognized.
Automatic vs. Interactive options
As Imported
After using FeatureWorks
12) Simplification of Geometry
a) Removing Excess Detail
If during the assessment of the imported geometry the determination is that there is excessive detail and an excessive number of graphics triangles, it is a best practice to remove model details that do not provide downstream value.
Removal of excessive detail can be accomplished by using FeatureWorks feature recognition and deletion of features, by using the Direct Editing tools mentioned earlier in this document, and through the use of surfacing techniques.
b) Defeature Tool
Oftentimes assemblies have components that contain a lot of unwanted detail, which can lead to long opening and rebuild times. The Defeature tool in SOLIDWORKS allows you to remove the unwanted detail from single-body parts, multibody parts, and assemblies. To run the Defeature tool, go to Tools > Defeature. There are two Defeature methods from which to choose.
One method, the Simplify Geometry option, allows you to exclude components, maintain motion, and fill in parts with material to remove internal details. After simplifying the geometry, a preview of the result appears. At this point, you have the option to save the assembly as a new document. You then have the option of maintaining a link between the defeatured file and the original file, or publishing the file to the 3D Content Central website.
Another Defeature method is the Silhouette option. Choosing the Silhouette method allows you to create a simplified part from the silhouette outlines of the components and bodies of an assembly. With the Silhouette method, you have the option of creating groups of the type of Simplification Method you want to apply for those parts. Then, clicking Next displays a preview of the result.
Lastly, several options are available for saving the newly Silhouette-defeatured assembly. The save options are the same as when using the Simplify Geometry option. However, two additional save options are available:
The Create a new configuration option, from which you can choose to include the toplevel
reference geometry.
The Store settings for future use option, which allows you to save the defeature options in the fully detailed original model.
- The Create a new configuration option,
from which you can choose to include the top-level reference geometry. The Store settings for future use option, which allows you to save the defeature options in the fully detailed original model.
c) SpeedPak
When only portions of the imported geometry are required for mating or evaluation, and the remaining geometry is purely for graphical purposes, users can consider using SpeedPak to create ultralight representations of their geometry.
After successfully saving an imported file as a SOLIDWORKS part file, insert the new part file into its own assembly, and then save the new assembly file.
Within the assembly file, go to the ConfigurationManager tab, right-click the configuration, and then click Add SpeedPak.
13) Exporting Files
You can export to various file formats just as easily as you can import files into SOLIDWORKS. Exporting parts, assemblies, and drawings from SOLIDWORKS is accomplished from the File > Save As dialog box by specifying the desired file format. The importance of an error-free file is just as important when exporting files from SOLIDWORKS. This is true whether the file begins with imported geometry, or if the file is a 100% native creation in SOLIDWORKS.
To help ensure that a model has no rebuild errors, it is important to activate the Verification on Rebuild (VOR) option in Tools > Options > System Options > Performance > Verification on Rebuild.
In addition, the Force Rebuild(QTRL+Q) command is useful to rebuild all model
features on demand.
For more information about these features, see Force Rebuild and Verification on Rebuild in the SOLIDWORKS online Help.
Another important topic to cover is the level of detail, and how much detail the exported file requires. Consider simplifying the part or assembly model to remove intellectual property and to remove design details that increase the file size and the export time, but do not affect the form, fit, and function of the model.
To assist with the simplification process, you can use the Defeature tool on parts and assemblies.
a) Sample File Export Workflow
b) File Types and Versions
At the release of new SOLIDWORKS versions, supported file formats and versions are updated. For information about file support in your SOLIDWORKS version, refer to the topic Import and Export File Version Information in the SOLIDWORKS online help.
c) SOLIDWORKS Export Options
To access options that control how SOLIDWORKS exports to available file formats, go to Tools > Options> System Options > Export. Each format you select from the File Format menu contains a variety of options that appear in the Export system options.
It is not practical to cover every possible export option in this SolidPractice document. For
more information about a specific option, refer to the SOLIDWORKS help by clicking the
Help icon on the appropriate page. Likewise, this document does not cover self-explanatory
options. This section briefly covers several options that are common between multiple file
formats. It is important to test the export options to determine a combination that gives the
best results.
i) Output coordinate system
Several 3D file formats have an option to export relative to an alternate coordinate system. This may be necessary when the default Y-up coordinate system in SOLIDWORKS is not sufficient. Using this method redefines the file coordinate system during export to a specified coordinate system.
Files formats that include this option are: IGES, STEP, ACIS, Parasolid, VRML, IFC, VDAFS, and the 3D Manufacturing formats of: .STL, .3MF, and AMF.
The file to export must specify an output coordinate system in the Export options. For more information, see the topic Creating a Coordinate System in the SOLIDWORKS online Help.
An alternative workflow is to keep the default SOLIDWORKS Y-up coordinate system and use the Move/Copy command to reposition the solid (or surface) body relative to the default coordinate system. After repositioning the body, any file export uses this orientation as the coordinate system.
The following images depict the default SOLIDWORKS orientation and another orientation that is common in other CAD applications.
Default SOLIDWORKS orientation
ISO DIN orientation
ii) Output versions
Several file formats support exporting to multiple versions. This is useful if the destination software requires an older version of the file format. The ACIS, Parasolid, and DXF/DWG file formats support multiple versions. Each format has a Version menu from which to make changes.
For information about file support in your SOLIDWORKS version, refer to the topic Import
and Export File Version Information in the SOLIDWORKS online help.
iii) 3D manufacturing file options
The 3D manufacturing file formats of STL, AMF and 3MF all share the same export options. This translation takes the smooth, curved, geometry of the SOLIDWORKS model and creates a tessellated file consisting of planar and triangular faces. It is important to strike a balance with the Resolution settings to represent the file accurately without causing a significant increase in size. The more curved the SOLIDWORKS model is, a higher resolution is needed, which increases the triangle count, the time it takes to save the file, and the file size itself. Perform trial exports to determine the optimal settings.
- Units
When performing an export, it is very important that you specify the units correctly or the result may be a larger or smaller than expected. Ensure that the Unit specification matches the units of the model as created in SOLIDWORKS.
- Resolution
Specify these options to increase or decrease the output resolution, which increases or decreases the number of triangles. Using Coarse or Fine sets the Deviation and Angle values and locks the slider bars. Choose the Custom option to allow full control to modify the slider bars and to enter values for the Deviation, Angle, and Maximum Facet Size tolerances, if active.
iv) 3D file format export options
Several 3D file formats share options to control the format of the data in the export. The IGES, STEP, ACIS, and PARASOLID formats may share one or more of the following options:
- Solid/Surface geometry: The file export includes all surface and solid geometry
data. If bodies or components are hidden, suppressed, or loaded lightweight, a
message appears prompting resolution before export. - Export appearances: Exports file appearances. If you export in STEP AP214, enable this parameter.
- 3D curves: All solid and surface data exports as wireframe 3D curves. Any 3D curves in the SOLIDWORKS file (composite, intersection, helix, etc.) exports as well. Some file formats support both solid and surface geometry and allow the export of 3D curves in the same file.
- Export sketch entities: When active, this option exports all 2D and 3D sketches as a single 3D sketch. This can affect performance if the export contains a large amount of sketch data.
- Flatten assembly hierarchy (assemblies only): Removes all subassemblies. The resulting file consists of a single level of multibody parts. Any part previously containing multiple bodies retains the same number of bodies after the export.
- Split periodic faces: Exports a continuous cylindrical face into two coradial (share center point and radius) cylindrical faces. Activate this option to increase the quality of the cylindrical faces.
- Export assembly components as separate STEP files (recommended for large assemblies): Exports assemblies as atomic STEP files. Separate STEP files are created for each component in the assembly. This parameter is recommended with big assemblies.
v) eDrawings file export options
eDrawings is the standard viewing application for SOLIDWORKS files and for many other file formats also. Saving SOLIDWORKS files in the eDrawings format is advantageous for reducing file size and ensuring security when collaborating across organizations. A SOLIDWORKS file becomes tessellated graphics and cannot be reverse engineered by a recipient with the native eDrawings file type. The following options are available for creating eDrawings files that share appropriate information without disclosing too much intellectual property.
vi) SOLIDWORKS Composer export options
SOLIDWORKS Composer™ is an authoring tool for creating graphical content from SOLIDWORKS design data. The SOLIDWORKS Composer export options specify the SOLIDWORKS data to include, how the SOLIDWORKS file translates to the SOLIDWORKS COMPOSER file format (.smg), and the levels of refinement.
The Chordal error and Normal deviation options for refinement control how SOLIDWORKS tessellates files when exporting to SOLIDWORKS Composer. Each option provides a slider to adjust the output quality from low to high to balance accuracy and file size.
The Chordal error option works well when the geometry is relatively the same size. However, this option can lead to image quality issues with models containing very large and very small faces. In those scenarios, switching to Normal deviation refinement produces better results.
Successful translation of assemblies to SOLIDWORKS Composer requires loading assemblies fully resolved with Large Assembly mode disabled.
vii) IFC export options
The SOLIDWORKS software supports interoperability for the Architecture, Engineering, and Construction (AEC) industries by exporting Industry Foundation Classes (IFC) files. IFC files are a neutral format to describe information found in the building and construction industry.
SOLIDWORKS supports export to the IFC 2x3 and IFC 4.0 file formats. For more information about IFC files, see the topic IFC Files in the SOLIDWORKS online Help.
SOLIDWORKS supports two classification systems that organize the massive amount of information used in the building and construction industry.
- OmniClass™: Origination in North America. For more information, see: About OmniClass™ (Construction Specifications Institute) and Construction Specifications Canada (CSC).
- Uniclass2015: Origination in the United Kingdom. For more information, see: Construction Project Information Committee (CPIc) and National Building Specifications (NBS).
The remaining options are straightforward to select the output units, the properties to include, and the type of geometry data for IFC4 files: BREP (boundary surfaces) and/or a tessellated mesh.
- IFC Properties
Before exporting a SOLIDWORKS file to the IFC format, it is important to define the IFC metadata that classifies the grouping to which the model belongs. This is managed from File > Properties for each file to be exported. The AEC Classification options appear at the bottom of the Property Name list.
The individual classifications have associate tables that populate the Value/Text Expression fields. Selecting the most appropriate classification defines the IFC metadata.
It is important to define the classification for each component (part). The results of an IFC export differs if the classification is defined for a subassembly that contains several identical parts versus defining the classification in the parts themselves.
d) File Export Considerations
Because of the breadth of support for file formats and export options, it is impossible to suggest a one size fits all combination of options. The most important recommendation is to communicate with users with whom you collaborate. Success with data translation requires testing to determine the combination of options within SOLIDWORKS and the CAD applications used in your supply chain that yield the best results. Keep track of what does and does not work, and build an internal “best-settings” guide to use for future data translations.
Your Feedback Requested
We would like to hear your feedback and suggestions for new topics. After reviewing this document, please take a few minutes to fill out a brief survey. Your feedback will help us create the content that directly addresses your challenges.