Best Practice Information
Domain and Role/Product
SOLIDWORKS Simulation , SOLIDWORKS PDM
What's Covered? - Jump to each section using the Contents List in the top right!
- Backbone of Simulation Data Management
- Intelligent Simulation Framework
- The 5Ws of Simulation Workflow
Revision History
| Rev # | Date | Description |
|---|---|---|
| 1.0 | Mar 2019 | Revised for use by customers. Reset as document version 1.0 |
| 1.1 | Mar 2021 | Document verified for current software release, no changes made. |
| 1.2 | Mar 2024 | Document verified for current software release, no changes made. |
| 2.0 | May 2025 | Document formatted for 3DSwym |
Note
All SolidPractices are written as guidelines. You are recommended to use these documents only after properly evaluating your requirements. Distribution of this document is limited to Dassault Systèmes SolidWorks employees, VARs and customers that are on active subscription. This document may not be posted on blogs or any internal or external forums without prior written authorization from Dassault Systèmes SolidWorks Corporation.
This document was updated using version SOLIDWORKS 2024 SP02. If you have questions or need assistance in understanding the content, please get in touch with your designated reseller.
Your Feedback Requested
We would like to hear your feedback and suggestions for new topics. After reviewing this document, please take a few minutes to fill out a brief survey. Your feedback will help us create the content that directly addresses your challenges.
1) Preface
Design and manufacturing companies today rely heavily on simulation results as the basis for business decisions. Managing an expanding simulation environment of tools, data and processes is becoming more and more important and it needs to be integrated with the enterprise’s overall product development environment. However companies of all sizes are still struggling to manage their simulation data, which is increasing in size and complexity by orders of magnitude as more simulations are performed over time.
Managed simulation data can be a competitive advantage but unmanaged data can become a huge liability. Simulation data management processes and workflows do exist and they start with these five key data management practices:
- Provide collaborative environment
- Improve traceability of design simulation
- Increase data security
- Eliminate barriers between various groups and departments
- Enable improved assessment of risks and informed decisions
Many companies have adopted this strategy through implementation of engineering workflows by using Product Data Management (PDM), CAD, and simulation tools. These companies are more successful than laggards in their respective industries. However they are still looking for a more integrated system to organize, control, find, share and secure intellectual data.
This document proposes a novel approach to enhancing the management of simulation data workflows and processes. This is done through the use of integrated CAD tools where the data management, CAD, and the simulation tools can talk to each other, providing a powerful platform for companies to leverage and effectively implement the five key data management practices.
2) Introduction
Manufacturing industries are under continuous pressure to deliver innovative, competitive products faster. To do this, they are increasing the use of simulation to better understand and validate product behavior early in the design cycle. This approach allows the capture of more information and insights early on, which in turn leads to making more informed design decisions. The key question is if there is a simulation workflow process in place to capture and manage all of this data. More importantly, is it possible somehow to reuse intellectual simulation data to avoid duplicate efforts and save time for designers and engineers, whether it is a new simulation user or an expert user? Do companies have some sort of best practices for this? Effective management of simulation data is increasingly important as simulation becomes a core business process and organizations rely on simulation results as the basis for business decisions.
Preliminary research shows how this was done more than 50 years ago with the Apollo spacecraft. The following image shows the amount of documentation that had to be managed. This in turn contributed to the reliability, safety, and success of the program. For example, if one batch of one alloy in one part was found to be faulty, a search could show if the bad material had found its way into other spacecraft.
3) Backbone of Simulation Data Management
The simulation process itself consists of multiple steps as shown in Figure 2. The process begins with the CAD design data and is followed by the pre-processing of information such as materials, loads, restraints, and mesh; solving the simulation setup; post processing of engineering results data; and final collaboration in the form of reports.
When so many of these simulation runs are done on a multitude of designs and on variations of the same design, it is inevitable how much data is being generated either locally or on a network. Many times, this data is simply created and destroyed or overwritten while moving from one design to the next, or even from one simulation iteration to the next. The challenge is not only in taming the enormous data but also in building intelligence to improve consistency, reliability and repeatability. To do so, a simulation workflow must reflect the following needs:
- Document simulation activities efficiently to manage the process, procedures and files
- Retrieve and track all inputs and results to replicate and repeat simulation
- Store enough data to recreate simulation conditions
- Ease growing data management overhead on analysts
- Build a knowledge base to rapidly retrieve simulation information
- Share simulation methods and specifications across departments
- Manage and archive the process with signature routing for audit trails
There are data management tools capable of integrating the simulation workflow into the main engineering workflow where simulation files can be managed for different versions of the design and simulations as well as the type of simulation. However addressing these needs requires more than just setting up a workflow. An intelligence framework needs to be integrated into the workflow process that allows simulation users to quickly look up a CAD model for any analysis information and be able to reuse existing data as a template or reference for doing a new analysis. Some simulation tools also offer unique and intuitive functionality (like library features for loads, fixtures, and virtual connectors) that provide a powerful platform for reusing information.
4) Intelligent Simulation Framework
The following Figure 3 depicts a flow chart of a data management tool framework where existing simulation data can be recaptured to build a knowledge base and intelligence to reuse information. For such a framework to work effectively, an integrated environment is required where the data management tool, and the CAD and simulation tools can communicate with each other. A typical data management system contains these servers:
- An Archive server, which stores all of the files.
- An SQL server, which stores all of the metadata of the files.
The key is to exploit the integration between the CAD and simulation tools using the metadata information as a means to search and retrieve simulation data from CAD files. The data management tool now becomes the bridge between not only managing simulation files but also for querying simulation specific information from the CAD files.
For example, a linear static simulation is performed on a particular design. This generates CAD files with simulation setup, solver files, mesh files, reports, images, videos, etc. that all go into the data management system and serve as a knowledge base. The integrated CAD and simulation environment allows the data management tool to not only archive these files as a source of knowledge but also to retrieve and store simulation information such as the simulation type, materials, loads and fixtures, the mesh, etc. This creates a simulation library and a family of CAD files with searchable simulation data this is retrievable anytime, anywhere, and by anyone to perform future simulations.
5) The 5Ws of the Simulation Workflow
It is easy to incorporate the intelligent simulation framework into a simulation workflow. Figure 4 illustrates a typical flowchart for a simulation workflow. This flowchart requires creating more visibility among different levels of users without reinventing the wheel or wasting time to review requirements.
For this workflow to be effective, there are core elements that must be incorporated based on the following 5Ws:
- Who performed the simulation?
- What type of simulation was performed?
- When was the simulation done?
- Where did the simulation geometry, material properties, load conditions etc. originate?
- Why was the simulation done?
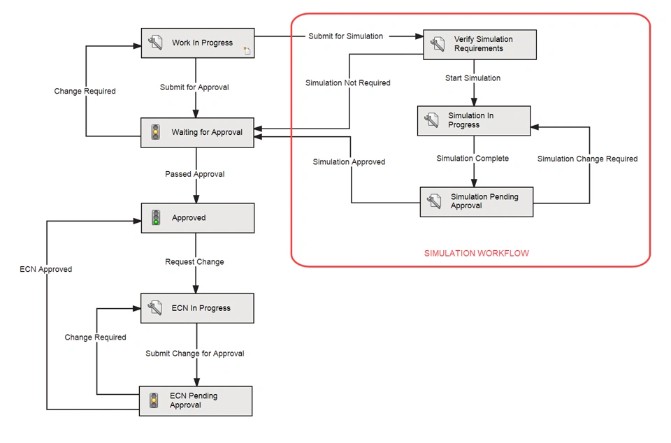
The simulation workflow now becomes a branch of the main engineering workflow. The result of this being that we can now not only manage, but also share simulation methods across cross-functional departments. This leads to improvements in reliability, consistency, and communication. Figure 5 illustrates a skeleton of how an entire engineering workflow with the integrated simulation workflow might look. Figure 6 illustrates a close up detail on the simulation workflow.
Figure 7 illustrates a detailed simulation workflow that incorporates the intelligence framework at each stage.
In this workflow, there are six process steps that are managed between three users; the engineer, the simulation engineer, and the simulation manager. Each of these users can be assigned different usage rights to different portions of the workflow. The workflow itself is designed and handled as follows:
Step 1: The engineer creates CAD files for a new design or a new version of an existing design, and submits them for simulation requirements.
Step 2: The simulation manager receives automatic notification from the data management workflow and in turn, reviews the design and simulation requirements. If a simulation is not necessary, then the simulation manager submits the CAD file back to the engineering workflow in the data management system. This automatically sends a notification to the appropriate person (such as the engineering manager) for final design approval.
Step 3: If the simulation manager decides that the design needs to go through the simulation workflow, then the design is assigned to a specific simulation engineer. The simulation manager can also create specific simulation requirements. Figure 8 shows an example of how the data management tool is customizable to enable capture and tracking of requirements set by the simulation manager. For example, the simulation manager can select the Linear Statics option, which creates a flag for Linear Statics in the CAD file and becomes searchable.
The data management workflow system automatically sends a notification to the simulation engineer. The simulation engineer can then access the custom interface to review the simulation requirements.
Step 4: The simulation engineer reviews the requirements and prepares to do the simulation. This is where the intelligent simulation framework discussed earlier plays a crucial role. The simulation engineer uses the data management system to search for similar CAD files that have simulation information already built into them. Powerful SOLIDWORKS PDM search options can be built inside the data management system such as the one shown in Figure 9.
For example, the simulation engineer can search for a CAD file that contains the keyword “flange” and contains a “Linear Statics” setup. The search returns a file that has already gone through the workflow approval process. The simulation engineer can simply preview or open the CAD file to see the contents and get an idea of what the material, fixture, loads, mesh size, etc. look like. This makes replication on the new design simpler.
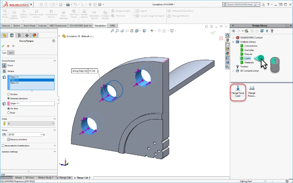
Another way the simulation engineer can reuse simulation data is a smart Analysis Library feature managed in SOLIDWORKS PDM. Some of the CAD integrated simulation tools offer this technology. Figures 11 and 12 show how this might work in the SOLIDWORKS Simulation environment.
- The simulation input such as a load or fixture is first saved to a folder that exists in the Analysis Library by using the Add to Library option.
- You can simply drag the analysis library feature and drop it into the CAD graphics window. The appropriate properties dialog box then opens with a pre-defined load and all that needs to be done is to complete the geometry selections. Figure 12 shows an example of the application of a force load analysis library feature on a flange design.
Simulation library features serve as templates and are a great means of enforcing standard simulation guidelines and best practices as set forth by an organization. Most importantly, intelligent simulation data now has become a knowledge base that can be reused anytime, anywhere, and by anyone in an organization.
After completing a simulation, the simulation engineer can create additional supporting documents such as reports and videos and integrate those documents into the simulation workflow process as well. Figure 14 shows a simulation report referenced with the CAD file used for the simulation.
The simulation engineer then submits the CAD file along with simulation data back into the simulation workflow. The simulation manager automatically receives a notification of the action.
Step 5: The simulation manager reviews to confirm that the simulation engineer has completed all of the simulation requirements. If not, then the simulation manger resubmits the CAD file to the simulation workflow. This simulation engineer automatically receives a notification.
Step 6: If all requirements are complete, the simulation manager signs and approves the simulation work and submits the CAD file and simulation data along with any supporting documentation to the main engineering workflow. This automatically sends a notification to the appropriate person (such as the engineering manager) for final design approval. Figure 15 shows the last stage of the simulation workflow where the simulation manager sets the workflow status to “Simulation Approved”.
Figure 16 illustrates the simulation workflow history as recorded by the data management system. All information and activity from the initial stage through the final stage of the workflow is tracked and monitored, thus addressing the 5Ws of simulation data management.
6) Conclusions
Effective management of simulation data is becoming increasingly important as simulation becomes a core business process. More and more organizations rely on simulation results as the basis for business decisions.
This document presents an enhanced approach to the Who, When, What, Where and Why of a simulation data management process in the context of building an intelligent framework around the simulation workflow. The success of this approach is highly dependent upon using a CAD integrated simulation environment that leverages the data management system to bridge the gap between managing CAD files and simulation data. The purpose of the methodology discussed here is to help provide a powerful and unique platform that companies can use to address the following key simulation data management challenges:
- Provide collaborative environment
- Improve traceability of design simulation
- Increase data security
- Eliminate barriers between various groups and departments
- Enable improved assessment of risks and informed business decisions
7) Acknowledgements
The authors of this document acknowledge the contributions of many Dassault Systèmes SOLIDWORKS colleagues whose input and guidance on many fronts helped shape the development of this SolidPractice.
8) References
http://history.nasa.gov/SP-350/ch-4-4.html, Apollo Expeditions to the Moon. Chapter 4.4
Your Feedback Requested
We would like to hear your feedback and suggestions for new topics. After reviewing this document, please take a few minutes to fill out a brief survey. Your feedback will help us create the content that directly addresses your challenges.