Best Practice Information
Domain and Role/Product
SOLIDWORKS Design Collaborative Designer for SOLIDWORKS SOLIDWORKS Design with Cloud Services
What's Covered? - Jump to each section using the Contents List in the top right!
- Terminology that is unique to the derived output
- Management of derived output and derived formats in your platform
- Derived formats that are available for you to generate
- How to generate derived formats
- Using derived output for interoperability between SOLIDWORKS® apps and 3DEXPERIENCE® apps
- Frequently Asked Questions
Revision History
| Rev # | Date | Description |
|---|---|---|
| 1.0 | Oct 2024 | Document created. Applicable to 3DEXPERIENCE platform On Cloud R2024x FD04, SOLIDWORKS Connected R2024x FD04, and SOLIDWORKS 2024 SP4.0. |
| 2.0 | May 2025 | Document formatted for 3DSwym |
All SolidPractices are guidelines. It is a strong recommendation to use these documents only after properly evaluating your requirements. Distribution of this document is limited to Dassault Systèmes SolidWorks Corp. employees, Partners, and Customers that are on active subscription. Do not post this document on blogs or forums without prior written authorization from Dassault Systèmes SolidWorks Corp.
If you have questions or need assistance in understanding the content, contact your designated Partner.
1) Preface
The 3DEXPERIENCE® platform provides organizations an immediate connection between people, ideas, data, and solutions. A pillar of this connection is collaboration.
There is internal collaboration between other sites, departments, and CAD systems. And there is external collaboration between suppliers, manufacturers, and customers. Both are common and often an essential part of an organization’s processes. From an engineering perspective, much of this collaboration is done by converting SOLIDWORKS® Design data to Windows® file formats such as PDF, DWG, DXF, and STEP.
This document examines collaboration within the context of SOLIDWORKS Design and two operating systems (OS) or platforms – Windows and the 3DEXPERIENCE platform on the cloud. Members of the organization use the 3DEXPERIENCE platform apps and services to generate file formats as Derived Output. The document examines these concepts:
- Terminology that is unique to derived output.
- Management of derived output and derived formats in your platform.
- Derived formats that are available for you to generate.
- How to generate derived formats.
- Using derived output for interoperability between SOLIDWORKS and 3DEXPERIENCE.
- Frequently asked questions.
2) Prerequisites
The target audience of this document is Platform Managers or platform administrators. Although platform members can benefit from this document, much of the information and settings are only accessible to Platform Managers.
Knowledge of 3DEXPERIENCE platform concepts, terminology, and administration is a prerequisite for being able to understand derived output. Having extensive familiarity with collaborative space management, baseline responsibilities, and platform settings. The SolidPractices document, Collaboration with External Stakeholders, is a useful resource for some of these topics.
A recommendation is for you to complete the following learning modules and lessons before reading this document:
To follow along,
- Print or refer to the matrix in the 9) Appendix.
- Install SOLIDWORKS Connected or SOLIDWORKS Desktop and Design with SOLIDWORKS.
- Install the Derived Format Converter.
In addition, you must be familiar with the SOLIDWORKS data model and the naming identifiers that the system uses for SOLIDWORKS data. See the SolidPractices document, Using SOLIDWORKS Configurations with the 3DEXPERIENCE Platform, for more information on these topics.
3) Derived Output Terminology
There are many terms associated with derived output. Understanding the following terms is essential for you to communicate effectively about the topic and functionality.
| Derived Output (DO) | Secondary database objects that the system generates from 2D or 3D CAD data, to another format, by means of a converter. The objects reside in a collaborative space and you cannot edit them. If you modify the source CAD data, then the system must synchronize or update the derived output. You can configure the system to update the objects automatically or manually. A common acronym is “DO” which you see in some user interfaces. |
| Derived Format | A single or specific derived output file format. For example, STEP is a derived format that you can generate from 3D CAD data. |
| Converter | The application or software that generates derived output. Within the context of this document, one of three converters can generate derived output: SOLIDWORKS® Design, ConversionAdministration Cloud Service, or the Derived Format Converter. |
| Derived Format Converter (DFC) | A converter that you can install on workstations. This converter requires specific licensing and specific connectivity to your 3DEXPERIENCE platform to generate derived output. You can run this converter in user-mode or admin-mode, and you can run it as an app or a Windows service. |
| ConversionAdministration Cloud Service | A converter that is 3DEXPERIENCE platform On Cloud web service. This converter requires specific licensing to generate some derived formats. |
| Conversion Rule | Instructions that the Platform Manager creates to determine which derived formats are available for the system to generate, how the system generates them, and when. |
| Derived Output (DO) Job | A database object, linked to a CAD object, that the system creates when a conversion rule runs. The object contains the instructions and information about which derived format the system generates, and the status of the derived output. |
| Conversion Requester | The platform member who creates a derived output job. |
| Conversion User | The platform member whose credentials and licenses a converter uses to process a derived output job. |
| Synchronous | This means to generate derived output using your CAD application. SOLIDWORKS Design creates the derived output job, processes the job, and converts or generates derived output when you save SOLIDWORKS data to the 3DEXPERIENCE platform. The derived output is always synchronized and up to date. |
| Asynchronous | This means to generate derived output without using your CAD application. The 3DEXPERIENCE platform or a web app creates the derived output job. The ConversionAdministration Cloud Service or the Derived Format Converter processes the job and converts or generates the derived output after an event. The derived output is not always synchronized and up to date. |
| Implicit Conversion Rule | A default, asynchronous conversion rule that is hidden, untold, or unseen. Never delete implicit conversion rules. |
| Target Format | The file format of the derived output. Also known as Format. |
| Linkable / Internal Format | A type of derived output that your 3D CAD geometry links to. Only 3DEXPERIENCE apps use this derived output. You cannot download or exchange this derived output. |
| Exchange Format | A type of derived output that you can download or exchange with the proper collaborative space responsibility. |
| Event | The operation or action that creates an asynchronous derived output job. There are three possible events: On Save from Connector, On Status Change, and On Demand. |
| Credits | Enterprise IP Integration Credit licenses used by the ConversionAdministration Cloud Service converter to generate certain derived formats. |
4) Derived Format Management
The Platform Manager is responsible for activating derived output in their platform. They activate derived output by defining and deploying Conversion Rules in the Derived Format Management console of the Collaborative Spaces Configuration Center app.
The Collaborative Spaces Configuration Center app is most commonly accessed by means of the Content tab of the Platform Management dashboard. You can also access this app by opening the Collaborative Spaces Control Center app from the Compass.
Once the Platform Manager deploys conversion rules, platform members are able to create derived output jobs. See section 6) Derived Output for more information on the required roles and licenses.
a) Implicit Conversion Rules
All new tenants have two implicit, asynchronous conversion rules:
These two conversion rules are implicit or hidden. Never delete them. The ConversionAdministration Cloud Service processes these rules. They are responsible for the following functionality:
- Thumbnail previews for Physical Product and Drawings, as shown in 3DSearch, Properties, and Bookmark Editor.
- The system uses the CATIA Graphical Representation (CGR) data within the ExactGeometry derived output to generate thumbnail previews for part Physical Products. The system post-processes thumbnails for assembly Physical Products. It combines the part Physical Product CGR data to construct the assembly thumbnail.
- The system uses the Universal Drawing Light (UDL) derived output to generate thumbnail previews for Drawings.
- 2D and 3D previews for Physical Products and Drawings, as shown in 3DEXPERIENCE platform viewer apps like 3DPlay, 3D Navigate, and 3D Markup.
- When you open Physical Products, the CGR data within the ExactGeometry derived output loads.
- When you open Drawings, the UDL derived output loads.
- 2D and 3D data used to generate other derived output. See section 6) Derived Output for more information.
b) Adding Conversion Rules
Like the Content Naming Rules, Revision Naming Rules, and Attributes Management settings, the best practice is to define conversion rules before you create content in your platform.
If you add or delete conversion rules after you create content in your platform, then always test and validate the changes. For example, adding or deleting conversion rules can result in the following message, which you must follow to complete the change:
If you do not see this message, then there is no need to reload the server cache after changing conversion rules.
To add conversion rules, in the Derived Format Management console,
- Click New Conversion Rule:
2. Define the conversion parameters.
The following parameters are available for synchronous and asynchronous rules:
- Converter: The application that generates derived output.
- Origin: The source of your CAD data. For this document, SOLIDWORKS or 3DEXPERIENCE.
- Type: The CAD document type, part or drawing.
Target Format: The file format that you want to generate.
The following parameters are only available for asynchronous rules:
- Parameters (Optional): Only for some formats.
- Force Update (Optional)
- Event
- Activation
- Conversion User:Only for STEP and CATPart.
For more information, see section 4)b)ii) Asynchronous Converter
3. Click OK to close the New Conversion Rule dialog.
The rule shows in the table, and the Deploy Status has the following symbol. This symbol means, New, not yet Applied.
4. Click Apply to deploy the conversion rule.
The Deploy Status changes from (New, not yet Applied) to
(Applied).
NOTE: If the Deploy Status is New, not yet Applied and you click Reset, the system deletes the conversion rule. The Reset does not delete deployed conversion rules.
i) Synchronous Converter
Synchronous converters, like SOLIDWORKS Design, create derived output jobs, process the jobs, and generate the derived output when you save to the 3DEXPERIENCE platform. The derived output generates at the same time as a CAD operation.
Synchronous converters have the following advantages and disadvantages:
| Advantage | Disadvantage |
|---|---|
| Derived output is always synchronized and up-to-date. | Save performance is slower. |
| The derived output result is identical to File > Save As or File > Export As. | A limited number of formats. |
| No requirement for an additional converter. | Derived output generates on save only. |
| Derived output generates quickly. | No optional parameters. |
| Only applies to 3DEXPERIENCE SOLIDWORKS and Collaborative Designer for SOLIDWORKS. | |
| Only SOLIDWORKS users create jobs. | |
| You cannot control derived output filenames. |
ii) Asynchronous Converter
Asynchronous converters rely on the 3DEXPERIENCE platform or a web app to create derived output jobs. The converter (ConversionAdministration Cloud Service or Derived Format Converter) processes the jobs and generates the derived output after an event. The derived output does not generate at the same time as a CAD operation.
Asynchronous converters have the following advantages and disadvantages:
| Advantage | Disadvantage |
|---|---|
| Save performance is faster. | DO is not always synchronized and up-to-date. |
| More formats are available. | DO result can be different from File > Save As. |
| DO generates after an event of your choosing. | There can be a requirement for another converter. |
| More parameters and options for some formats. | There can be a requirement for more licenses. |
| You can create jobs outside of SOLIDWORKS in web apps. | There can be a requirement for more workstations. |
| Non-CAD platform members can create jobs. | Derived output generates more slowly with DFC. |
| Applies to all 3DEXPERIENCE Works roles and apps, including SOLIDWORKS Cloud. | |
| You can control derived output filenames. |
Event
A CAD app or web app creates asynchronous derived output jobs after one of three events. Jobs from these events are identical. As an example, if you create three asynchronous PDF derived output jobs for drawings, with different events, the resulting derived output is identical. The only difference is when you create the job.
- On Save from Connector
The CAD app, SOLIDWORKS Design, creates a job every time you save CAD data to the 3DEXPERIENCE platform.
- On Status Change
The 3DEXPERIENCE platform creates jobs every time you promote or demote the maturity of a part Physical Product or Drawing to a specific Target State: Draft, In Work, Frozen, Released, or Obsolete. You can use any web app to change the status to create the job. Typically, you change the status in MySession, Collaborative Lifecycle, Bookmark Editor, or a Change Action.
- On Demand
The 3DEXPERIENCE platform creates jobs when you click the Generate Derived Outputs command and select rules. Conversion rules that have this event are available for selection inside the Generate Derived Output dialog. The command and dialog are available in several web apps:
MySession
Figure 11 – Action Bar > Tools > Generate Derived Output. Or,
Action Bar > View > Display Side Panel > Derived outputs > Generate Derived Output.Product Structure Editor
Figure 12 – Action Bar > View > Information, then Action Bar > Tools > Generate Derived Output. Information widget or panel within 3DSearch, Collaborative Lifecycle, and Bookmark Editor
Figure 13 - Action Bar > Lifecycle > Information, opens the widget.
The Generate Derived Output command is on the Derived outputs tab.Figure 14 – Click the Information command to open the side panel.
The Generate Derived Output command is on the Derived outputs tab.
Activation
For On Demand events, you can choose an activation type. (For On Save from Connector and On Status Change events, the system applies the Forced Active activation type.) There are two activation types that you can choose:
Default Active
This means that there is preselection of the rule in the Generate Derived Output dialog. (You click the Generate Derived Outputs command to open this dialog.)
Default Inactive
This means that there is no preselection of the conversion rule.
If you frequently generate the derived formats in this manner, then the Default Active setting accelerates the job creation process. You do not need to find and select the correct rules.
Force Update
As stated in the tooltip, the Force Update setting allows you to recompute or rerun a rule, even if the derived output is up-to-date or synchronized. This setting only applies to asynchronous conversion rules that have the On Status Change or On Demand event.
Recomputing a derived format can be a requirement of scenarios where you update or change object attributes in a web app instead of the CAD app. For example, you have a drawing that contains annotations which are linked to an attribute. You promote the drawing to Frozen, which generates the derived output. Afterwards, you change an attribute in a web app. In this scenario, you can recompute the derived output with an On Demand rule to update it to the attribute change.
This feature can also be useful if you accidentally delete derived output. In the scenario where derived output generates On Status Change, instead of demoting and promoting the object again, you can recompute the derived output on demand.
Conversion User
For STEP and CATPart derived output, you can specify a Conversion User. The converter uses the licenses of this platform member to process the jobs.
- STEP derived output requires the Conversion Data Integrator for STEP Multidiscipline role and license. You can grant this role to one user, and you can specify that user as the Conversion User for all STEP conversion rules.
- CATPart derived output requires the Engineering Data Exchange Manager role and license, or any other role and license that grants you the Exchange Management app. You can grant this role to one user, and you can specify that user as the Conversion User for all CATPart conversion rules.
Derived output jobs consider two user types: a conversion requestor and a conversion user. Typically, the conversion requestor and conversion user are the same platform member. In other words, the platform member who creates or requests the job is also the platform member whose credentials and licenses process the job. However, with a Conversion User, Platform Managers can specify a specific platform member to process jobs.
c) Deleting Conversion Rules
To delete deployed conversion rules,
- Use the selection check boxes on the far left of the console to select the conversion rules.
- Click Delete
Accept the warning.
The Deploy Status changes to- Click Apply to delete the conversion rules.
d) Naming Rules
Like most 3DEXPERIENCE platform database objects, derived output objects have a Title attribute that identifies it. For exchange formats, the Title also becomes a part of the Windows filename that you download.
The naming rule for synchronous derived output is:
| Type | Title | Windows Filename |
|---|---|---|
| Part | Format_Filename(ConfigurationName).Extension | ProductTitle_ProductName_Revision.Extension |
| Drawing | Filename.Extension | DrawingTitle.Extension |
The naming rule for asynchronous derived output is:
| Type | Title | Windows Filename |
|---|---|---|
| Part | ProductTitle_ProductName_Revision_Format | ProductTitle_ProductName_Revision.Extension |
| Part (w/ EIN) | EnterpriseItemNumber_Revision_Format | EnterpriseItemNumber_Revision_Format.Extension |
| Drawing | DrawingTitle_DrawingName_Revision_Format | DrawingTitle_DrawingName_Revision.Extension |
Enterprise Item Number (EIN) only applies to asynchronous derived output because only the 3DEXPEIRENCE platform can generate that attribute. Since SOLIDWORKS Design cannot generate EINs, this attribute does not apply to synchronous derived output.
For both converter types, the naming rule for ExactGeometry derived output is “ObjectID_Linkable.” As an example:
ProductTitle = Part1
ProductName = prd-R1132101281145-00642902
Revision = A.1
Format = STEP
When downloaded, the Windows filename is “Part1_prd-R1132101281145-00642902_A.1_STEP.stp.”
You can customize a naming rule for the Title of asynchronous derived output by means of the Naming Rules tab in the Derived Format Management console.
In the Naming Rules tab, you define a formula for the Title. The formula consists of one to three default attributes, an optional separator. There are several limitations:
- You can select up to three default attributes. Custom attributes are not applicable.
- The default attributes that are available include: Enterprise Item Number (parts only), Maturity, Name, Revision, Title, and Description.
- When derived output generates, the system creates the Title. The formula does not propagate to exiting derived output.
- The rule does NOT apply to synchronous derived output.
- The rule does NOT apply to linkable formats.
- The maximum length of the Title is 250 characters. If you exceed this length, the Title truncates to 250 characters. And for exchange formats, the Windows filename truncates to 217 characters.
See the next section for more information on individual derived formats.
5) Derived Formats
There is a limited set of derived formats that you can generate from your 2D or 3D SOLIDWORKS data.
a) ExactGeometry
A 3D format based on the CATIA® V5 geometry kernel. It generates automatically each time you save a SOLIDWORKS part to 3DEXPERIENCE.
It is a linkable format that you cannot download and cannot delete.
When considering the interoperability of 3DEXPERIENCE platform data into SOLIDWORKS Design, this derived format results in the import of CATPart files. (See QA00000002109 to determine the version of a CATPart file.) For more information, see section 7) Interoperability between SOLIDWORKS and 3DEXPERIENCE.
b) UDL
The Universal Drawing Light (UDL) format is a 2D format that is proprietary to Dassault Systèmes. Web viewer apps (3DPlay, 3D Navigate, 3D Markup) open this format. It generates automatically each time you save a SOLIDWORKS drawing to 3DEXPERIENCE.
It is a linkable format that you cannot download, cannot delete, and cannot view the details of.
This format is a prerequisite for PDF derived output.
c) STEP
A 3D format based on one of seven ISO 10303-21 or STEP Application Protocols: AP203, AP203 E2, AP214, AP214 E3, AP242, AP242 E2, or AP242 E3.
It can generate synchronously or asynchronously. It is an exchange format that you can download and delete.
Three formats are available. STEP_AP203 and STEP_AP214 use the Derived Format Converter or SOLIDWORKS as the converter. STEP, which includes all seven protocols, uses ConversionAdministration Cloud Service or the Derived Format Converter as the converter.
This format requires a Conversion Data Integrator for STEP Multidiscipline license.
d) PDF
A 2D format, applicable to parts and drawings, based on one of four PDF versions: 1.3, PDF/A 1b (based on 1.4), 1.4, or 1.6.
It can generate synchronously or asynchronously. It is an exchange format that you can download and delete.
When generating synchronously, SOLIDWORKS export options for PDF determine the result. SOLIDWORKS generates PDF version 1.4.
When generated asynchronously, several optional parameters are available including: Multi Sheet Mode, Exclude Detail Sheet, Color Mode, Print text blanking, and Print white vectors in black.
e) DXF and DWG®
2D formats based on the AutoCAD® 2000 (AC1015) version.
These formats generate asynchronously. They are exchange formats that you can download and delete.
DXF and DWG derived output uses Derived Format Converter or SOLIDWORKS as the converter. Optionally, you can schedule the generation of this derived output by means of the SOLIDWORKS Task Scheduler.
f) XCADPivot
A 3D format based on ISO 10303-21 or STEP Application Protocols: AP242 E3.
This format generates asynchronously using ConversionAdministration Cloud Service or the Derived Format Converter as the converter.
It is a linkable format that you cannot download and cannot delete.
This format is for interoperability between any CAD system.
g) ACIS
A 3D format based on version 26.0 of the ACIS geometry kernel.
This format generates asynchronously using ConversionAdministration Cloud Service or Derived Format Converter as the converter.
It is a linkable format that you cannot download and cannot delete.
This format is for interoperability with SIMULIA® applications. It is also useful for interoperability with CAD systems that use ACIS as the geometry kernel.
h) XCV
A ZIP format which uses data from ExactGeometry derived output. It is a 3D component signature that enables semantic search and 3D similarity capabilities. The Standard Component Manager / Preferred Component Consumer roles, and PartSupply Enterprise Manager / PartSupply Enterprise Reuse apps use this format.
This format generates asynchronously using ConversionAdministration Cloud Service as the converter.
It is a linkable format that you cannot download and cannot view details of. You can delete it.
i) CATPart
A 3D format, CATPart is a native file format for the CATIA® V5 desktop app. Sixteen versions are available, V5R19 through V5-6R2024.
This format only applies to SOLIDWORKS web apps. Within that context, this format generates asynchronously using ConversionAdministration Cloud Service or the Derived Format Converter as the converter.
It is an exchange format that you can download and delete.
i) SurpacSDM
A 3D format, SDM is a native file format for the GEOVIA® Surpac desktop app.
This format only applies to SOLIDWORKS web apps. Within that context, this format generates asynchronously using the Derived Format Converter as the converter.
It is an exchange format that you can download and delete.
6) Derived Output
Once you are familiar with derived output terminology, conversion rules, converters, and formats, you are ready to define rules that are best for your company.
After defining conversion rules, it is a best practice to test and validate each of them with sample data that you can delete.
a) Synchronous
The following matrix summarizes all the synchronous derived output capabilities for the SOLIDWORKS Connected and Design with SOLIDWORKS apps.
b) Asynchronous
The following matrix summarizes all the asynchronous derived output capabilities for the SOLIDWORKS Connected and Design with SOLIDWORKS apps.
The following matrix summarizes all the asynchronous derived output capabilities for the SOLIDWORKS xDesign.
i) ConversionAdministration Cloud Service
This asynchronous converter fully-automates the generation of derived output. It is a web service that runs as part of the 3DEXPERIENCE platform On Cloud. There is no installation or license requirement for it to operate. It operates with Platform Manager level access, so there is no requirement for collaborative space management. This converter simplifies and accelerates your ability to collaborate with internal and external stakeholders.
As specified in Figure 44 and Figure 45, this converter requires Enterprise IP Integration Credits to generate some derived formats: CATPart, STEP, and PDF. (STEP derived output requires a Conversion Data Integrator for STEP Multidiscipline license.) These credits apply to your tenant. You cannot assign them to platform members. The credits replace the IT overhead that is a requirement when you use the Derived Format Converter.
You can find details on the required number of credits to generate formats in the following page of the User Assistance: Social and Collaborative > Format Converters > Derived Format Converter > About ConversionAdministration Cloud Service.
The best practice is to use Enterprise IP Integration Credits and the Conversion Administration Cloud Service as the converter for all, or as many, derived formats as possible.
ii) Derived Format Converter
This asynchronous converter semi-automates the generation of derived output. It is an app that SOLIDWORKS users can install to process their jobs. Or, Platform Managers can install it on one or more dedicated workstations to process jobs from all platform members.
As specified in Figure 44 and Figure 45, this converter requires a 3DEXPERIENCE SOLIDWORKS, Collaborative Designer for SOLIDWORKS, SOLIDWORKS Cloud, or Engineering Data Exchange license to operate. This converter can also require an installation of SOLIDWORKS Desktop and Design with SOLIDWORKS, or SOLIDWORKS Connected, on the same workstation.
The app installs a Windows service which runs automatically.
The name of this process is DOWINSRV.exe. This parent process has many child processes, specifically a CATBatchStarter.exe process for each CPU core in your workstation.
The performance and number of concurrent jobs that the Derived Format Converter can process at the same time correlates to your workstation specifications. The more CPU cores, the more jobs can process at the same time.
The service uses the cached or active credentials (collaborative space + organization + responsibility) of the platform member that is or was last logged into the 3DEXPERIENCE platform. As the service initializes, the following sequence of Windows toast notifications display:
Service/App Status
When the service or app is running, you see the Windows taskbar icon depicted in Figure 46. You also see Windows toast notifications when derived output jobs are processing. The tooltip for the taskbar icon communicates the status of the service. There are four statuses:
- Idle means that there are cached credentials in use, the service is ready to process jobs, or the service finished processing a job.
- In Progress means that the service is processing a derived output job
This status causes the following notification to display:
- Clean Up Jobs In Progress means that there is an interruption in the processing of previous jobs, or the processing is incomplete. The service reprocesses the previous jobs before it processes new jobs.
- Not Connected means that there are expired credentials or no cached credentials. The service cannot process jobs.
This status can also cause the following notification to display:
To resolve this failure,
- Delete the following folders:
%appdata%\\DassaultSystemes\\CATSettings\\RXXX\\DerivedFormatConverter
%appdata%\\DassaultSystemes\\CATSettings\\RXXX\\ENODFBatchSettings - Log in to your 3DEXPERIENCE platform.
- Open the Compass.
- Launch the Derived Format Converter.
Once the service successfully starts, then restart Windows.
If the platform member has access to multiple collaborative spaces, or the platform member who signs in changes, then the following credential dialog displays:
Further, if you sign in to Windows and you have expired credentials or you do not have cached credentials, the following notification displays:
In this scenario, the status is Not Connected. To resolve this failure, you must sign in to your 3DEXPERIENCE platform, open the Compass, and start the Derived Format Converter manually. Starting the app establishes and caches credentials. When you start the app manually, the name of the parent process is DOBatchLauncher.exe. The DOWINSRV.exe process remains active and unused until you restart the service or Windows.
User-Mode
By default, the Derived Format Converter runs in user-mode. In this mode, the app only processes jobs from the platform member who creates the jobs. If the platform member creates a job in collaborative space X and the app has a connection to collaborative space Y, then the job does not process. The platform member must restart the app with the correct credentials. Or, a Platform Manager must run the app in admin-mode.
Admin-Mode
Platform Managers can run the Derived Format Converter in admin-mode. In this mode, the app processes jobs from all platform members, in all collaborative spaces.
If the Derived Format Converter is your only option and you have many platform members creating jobs in many collaborative spaces, then the best practice is to run the app in admin-mode.For redundancy, load balancing, and improved performance, you can run the app in admin-mode on multiple dedicated workstations. Each workstation requires a dedicated Platform Manager, with dedicated licenses. In this scenario, the tenant distributes jobs automatically to each workstation for processing.
To start the Derived Format Converter in admin-mode:
- Log in to your 3DEXPERIENCE platform as a Platform Manager.
- Open the Compass.
- Launch the Collaboration and Approvals app.
- Me > My Credentials.
- Set your credentials to:
- Collaborative Space = Default
- Organization =
- Responsibility = Administrator
- After the web page reloads, open the Compass.
- Launch Derived Format Converter.
There are many things to consider when you use the Derived Format Converter. It is a best practice to use Enterprise IP Integration Credits and the ConversionAdministration Cloud Service for all, or as many, derived formats as possible.
iii) SOLIDWORKS Task Scheduler
You can use the SOLIDWORKS Task Scheduler to create tasks that generate synchronous DXF, DWG, or PDF derived output of drawings. The app generates these derived formats in an asynchronous way. The parameters which apply are:
- Collaborative Space: any collaborative space that you have access to
- Maturity: In Work, Frozen and Released, or Released
- Owner: My Content or All Content
- Owner refers to the platform member who owns the drawing objects.
When a task runs, the synchronous SOLIDWORKS converter generates the derived output.
SOLIDWORKS Connected or Design with SOLIDWORKS must be running with a connection to a collaborative space for the task to complete.
c) Generating Derived Output
As previously discussed, there are two methods to generate derived output jobs: synchronously or asynchronously. With the synchronous method, SOLIDWORKS creates jobs every time you save CAD data to the 3DEXPERIENCE platform. And with the asynchronous method, a CAD app or web app creates jobs after an event.
It is a best practice to choose one method, and if there is asynchronous derived output, it is a best practice to choose one converter.If possible, do not combine methods or converters. Choosing one method and one converter:
- Simplifies management and monitoring.
- Ensures consistent results.
- It gives focus and clarity to the troubleshooting that can be a requirement.
d) Viewing Derived Output
You can view and monitor the job status and derived formats using the Derived outputs tab of the Information widget or panel.
i) Format Details
As depicted throughout section 5) Derived Formats, the Derived Output Details dialog gives you many important pieces of information.
Most importantly, the Derived Output Details dialog tells you the Format of the derived output, its Title, and the Converter that generated it. The converters you can see are:
3DEXPERIENCE =
ConversionAdministration Cloud Service
sldprtTo
Derived Format Converter
slddrwTo
Derived Format Converter
SOLIDWORKS =
SOLIDWORKS Design
With the Derived Format Converter, you can use Process Explorer to monitor job processing. In Process Explorer, the Derived Format Converter shows as a DOWINSRV.exe process or as a DOBatchLauncher.exe process tree. When SOLIDWORKS Design is a requirement for processing, you see the SLDWORKS.exe process. For example, you see this process for the generation of asynchronous STEP_AP214 derived output.
ii) Job Status
Except for XCV and UDL, the status for all other derived formats shows in this interface. Each format can show one of five job statuses:
Submitted. A platform member or app created the job.
Running. A converter is processing the job.
Up to date. A converter processed the job and generated derived output.
Failed. A converter failed to process the job and generate the derived output.
Out-of-date. A platform member modified the CAD object. The derived output is not accurate. You must regenerate it.
Click Refresh view to update the view of job statuses or derived formats.
Of the five statuses, you can click the Submitted, Running, and Failed icons to view more information about of the corresponding derived output job. Clicking an icon opens the job in the Collaboration and Approvals app.
The derived output job reveals some useful information:
The Name (attribute) of the job. In the example from Figure 61, the Name is:
DOJob_3sh-OI000250532-00000019_A_1095083078748451
The Name of a derived output job follows this naming rule:
DOJob_ContentTypeName_Revision_UniqueID
You can search your tenant for ContentTypeName to find the related part Physical Product or Drawing.
The part Physical Product or Drawing that the derived output links to.
In the same example, you can identify that XCV derived output generates from the 3D Shape. If there is a failure, knowing the related object is useful for troubleshooting.
iii) Collaboration and Approvals
Although not as user-friendly as the Information widget or panel, any platform member can view and manage their derived output jobs in the Collaboration and Approvals app.
Set your credentials then click the Background Jobs link in the left pane to view jobs.
Generally, it is best to select All and customize the table view to suit your needs. Adding the ENOJobTarget column is useful so that you can see and filter the jobs by format.
TIP: To refresh the table view and clear filters, click the Background Jobs link again instead of refreshing the web browser tab.As a Platform Manager, you can change credentials to the Default collaborative space and Administrator responsibility. These credentials give you the ability to view all jobs from all platform members.
Similar to the Information widget or panel, Collaboration and Approvals shows one of four statuses:
Submitted. A platform member or app created the job.
Running. A converter is processing the job.
Completed. A converter processed the job and generated derived output.
Failed. A converter failed to process the job and generate the derived output. Or, a platform member ended the job.
The Abort command is unique to Collaboration and Approvals. You can select a Submitted or Running job and click Abort to cancel the job. The status changes to Failed.
Canceling jobs is not a common operation. If you suspect that there is a stuck job or a job continues to process for many days, then you can end the job, and recreate it using an On Demand rule. You can also Delete failed jobs to remove them from the Derived outputs tab of the Information widget or panel.
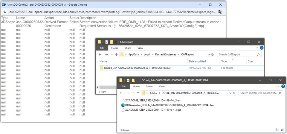
Case Study: Failed Job Analysis
Consider the following failed job:
.
Conversion Data Integrator for STEP Multidiscipline license. This license is a requirement to generate STEP derived output.
The Derived Output Details dialog tells us that the target format is STEP. This format means that the job is asynchronous. And the ConversionAdministration Cloud Service or Derived Format Converter processes asynchronous jobs.
The Background Jobs table shows us that there is a log. The system only creates these logs locally. The existence of a log means that the Derived Format Converter processes the job. If ConversionAdministration Cloud Service processes the job, then there is no log. The log gives an error code along with HTM, ERR, and RPT reports.
The ERR report tells us the problem. The platform member running the Derived Format Converter – or the conversion user – does not have a Conversion Data Integrator for STEP Multidiscipline license. This license is a requirement to generate STEP derived output.
This error can also be an indication that there is a change to the signed in platform member, or a connection to a different tenant. If one of these conditions is true, then the platform member must stop or exit the app, delete the CATSettings (DerivedFormatConverter and ENODFBatchSettings), and restart the app.
e) Downloading Derived Output
There are many ways to download derived output depending on your licenses and credentials.
i) Information Widget/Panel
Platform members with Collaborative Industry Innovator licenses and the correct collaborative space responsibility (see Figure 69) can download derived output. They download derived output from web apps that can display an Information widget or panel:
- 3DSearch
- Collaborative Lifecycle
- Bookmark Editor
- Product Structure Explore
Within these web apps, open the Information widget or panel, go to the Derived outputs tab.
- Click Download the derived output next to any exchange format. Repeat this operation for each derived format.
- Click Download all Derived Outputs.
The Download Derived Outputs dialog opens. You can choose a 3D format and a 2D format to download. (You cannot specify more than one 3D or 2D format.)
You can also choose Include Linked Drawings. This option is useful if you ran the command with a selected Physical Product. The option downloads the selected 2D Format (derived format) for all Drawings that link to the Physical Product structure. For example, you run the command from an assembly Physical Product. Each subassembly or part Physical Product in the structure links to a Drawing. This option downloads the 2D Format for all Drawings in the structure that have the selected derived format.
To avoid missing an object, it is a best practice to use Download Derived Outputs from a root (top-level) assembly Physical Product, with Include Linked Drawings, and Download only up-to-date Derived Outputs options.Further, you can Download only up-to-date Derived Outputs. This option is useful if out-of-date derived output exists, or you do not know if out-of-date derived output exists. Out-of-date derived output is not accurate and you want to exclude it from download.
ii) Export As
Alternatively, platform members who have a 3DEXPERIENCE SOLIDWORKS or Collaborative Designer for SOLIDWORKS license can export derived output by means of the Export As command. Three web apps have this command:
- Bookmark Editor
- Product Structure Explore
- Product Structure Editor
and Product Structure Editor. The command opens the Export As dialog which has a on option to include derived output.
Like the Download Derived Outputs dialog, you can only choose one 3D format and 2D format in the Export As dialog. In addition, this command always downloads the native SOLIDWORKS files. This command is most useful for platform members who want to extract or move CAD data out of their tenant.
When you export, the app creates a CAD File Download job. The CAD Data Processor Monitoring app processes this job and you receive a notification when the download package is ready. You can click the notification to open the processed job and download the package, or you can access the job from a CAD Data Processor Monitoring widget. The download package is a ZIP file that contains the selected SOLIDWORKS files and derived output.
Further, if platform members also have the Enterprise IP Integration Manager role, then an Include Up-to-date Derived Formats Only option is available in the Export As dialog. These platform members have several more options to exchange data.
f) Deleting Derived Output
The ability to delete derived output requires a 3D Product Architect license. With this license, you can delete exchange formats from the Information widget in Collaborative Lifecycle and Bookmark Editor. You cannot delete derived output from the Information panel in these apps. Or, you can delete derived output from the Information panel in the Product Structure Editor app.
7) Interoperability between SOLIDWORKS and 3DEXPERIENCE
Derived output is what makes interoperability between SOLIDWORKS apps and CATIA apps possible.
Open SOLIDWORKS Design data in 3DEXPERIENCE CATIA
Thanks to the implicit conversion rule from 4)a) and the ExactGeometry derived output from 5)a), there is no requirement for extra configuration. When you open a SOLIDWORKS-mastered Physical Product in 3DEXPERIENCE CATIA, the ExactGeometry derived output opens. You cannot modify the SOLIDWORKS data in 3DEXPERIENCE CATIA, but you can reference it.
To verify that ExactGeometry derived output is available in your SOLIDWORKS data, you can use the Convert Status column of the MySession app. Or, as previously discussed, you can view the derived outputs of the Physical Product in the Information widget or panel.
Open 3DEXPERIENCE CATIA data in SOLIDWORKS Design
The type of 3DEXPERIENCE data you can open in SOLIDWORKS apps depends on your licensing and your preferred workflow. There are four types of 3DEXPERIENCE derived output that SOLIDWORKS apps can open:
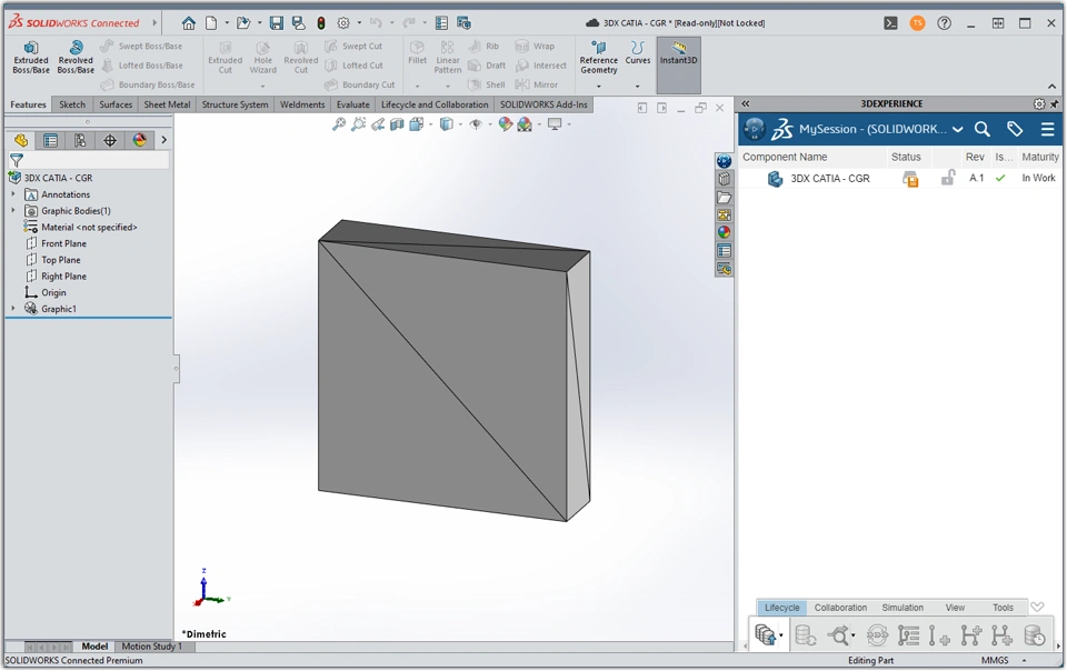
1. CATIA Graphical Representation (CGR)
Support for CGR data, from native 3DEXPERIENCE data, was added in SOLIDWORKS 2021. If you use SOLIDWORKS Connected or Design with SOLIDWORKS, you can open a native Physical Product. If there is no derived output, the CGR data in the object opens as a graphics body.
In this scenario, you have multiple options for working with the graphics body. You can convert the graphics body to a mesh body, and use hybrid modeling techniques. Or, you can convert the graphics body to a mesh body, then convert the mesh body to SOLIDWORKS BREP geometry (surfaces).
2. ExactGeometry (best practice)
New tenants do not have an implicit conversion rule for 3DEXPERIENCE ExactGeometry. Platform Managers can create this conversion rule. The ConversionAdministration Cloud Service or the Derived Format Converter can generate this ExactGeometry without extra licenses. This derived output is based on CATIA V5 geometry and results in CATPart files. SOLIDWORKS opens this file format using 3D Interconnect. It results in a solid body feature that you can reference.
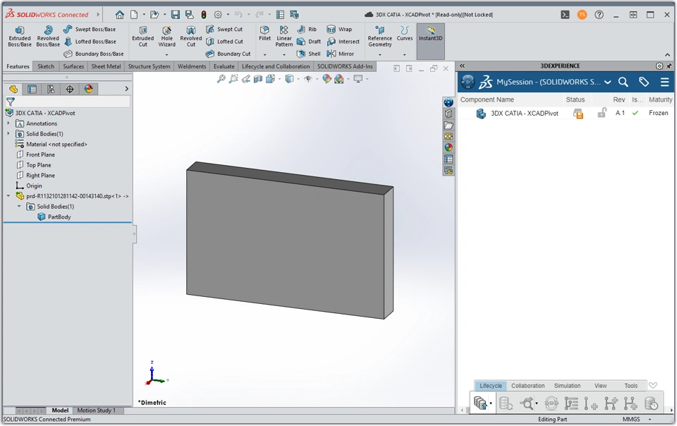
3. XCADPivot
The ConversionAdministration Cloud Service or the Derived Format Converter generates asynchronous XCADPivot derived output. Extra licenses are not a requirement. This derived output is based on the STEP AP242 protocol. SOLIDWORKS opens this file format using 3D Interconnect.
4. STEP
The ConversionAdministration Cloud Service (with Enterprise IP Integration Credits), or the Derived Format Converter can generate STEP derived output. A Conversion Data Integrator for STEP Multidiscipline license is a requirement. This derived output can be any of the seven STEP protocols from 5)c). SOLIDWORKS opens these file formats using 3D Interconnect.
If a Physical Product has multiple derived formats, or all four, then SOLIDWORKS opens ExactGeometry, then STEP, then XCADPivot, then CGR. In other words, regardless of the derived output, if ExactGeometry exists then it opens.
Open CATIA V5 data in SOLIDWORKS Design
With SOLIDWORKS 2023 SP2.0 and 3DEXPERIENCE platform R2023x FD02 (April 2023), the requirements to open CATIA V5 files changed. The following table summarizes the change:
Open SOLIDWORKS xDesign data in SOLIDWORKS Design
For SOLIDWORKS web apps to generate ExactGeometry derived output on save, the Platform Manager must create the following conversion rule:
The system treats this On Demand rule like an On Save from Connector rule. If you use 3DEXPERIENCE desktop app or other web apps, a converter does not generate ExactGeometry derived output from this rule. For data you create in all 3DEXPERIENCE desktop and other web apps, you can run this rule on demand to generate ExactGeometry derived output.
8) Frequently Asked Questions
- Why is it impossible to generate derived output for assemblies?
The 3DEXPERIENCE platform is a single-modeling environment which means that there is no distinction between traditional CAD parts and assemblies. Part Physical Products are the lowest common denominator that can contain geometry, so derived output generates for those objects. The system constructs or builds assemblies from the part data when you open them.
- Why might a specific derived format not be available in the Generate Derived Output (On Demand) dialog?
This dialog only lists the derived formats that you can generate for the selected data. For example, CATPart derived output does not apply to SOLIDWORKS data. This format does not show in the dialog, even if there is a deployed CATPart conversion rule.
- When viewing an object, why do I see multiple instances of the same format?
Multiple instances of the same format can mean that a rule existed at one time, you generated derived output for some data, and then the Platform Manager deleted or replaced the rule with a different rule. For example, you create a synchronous PDF derived output rule. You generate synchronous PDF derived output. You delete the synchronous PDF rule, and you replace it with an asynchronous PDF rule. You generate asynchronous PDF derived output. You now see two PDF derived formats for the Drawing – one is from the synchronous rule, and one is from the asynchronous rule. The system treats the two derived formats as separate and different. Using PDF as an example, you can generate up to four different PDF derived outputs, one for each PDF version that can generate. The system does not merge these formats into one, and it does not consider one as superior to the others.
- Why can I not delete exchange formats?
You do not have a 3D Product Architect role and license.
- I have the Derived Format Converter running. How do I know if the ConversionAdministration Cloud Service or my Derived Format Converter processes a job?
Refer to the asynchronous matrices in 6)b). The ConversionAdministration Cloud Service always tries to process the derived formats that it can process. If credits are available, then the service generates the derived output. If credits are not available, then the job falls back to the Derived Format Converter. If the system cannot find a Derived Format Converter system with proper credentials and licenses, then the job times out and fails.
- When do I use the Derived Format Converter?
If you have many platform members who create jobs in multiple collaborative spaces, then it is a best practice to use the Derived Format Converter in admin-mode on one or more dedicated workstations.
If there is a derived format, like STEP_AP203 or STEP_AP214, that you require, and you cannot or do not want to purchase a Conversion Data Integrator for STEP Multidiscipline license, then use the Derived Format Converter.
- How do I know or how can I verify that SOLIDWORKS is a requirement for a conversion?
Refer to the matrices in 6) or 6)d)i) where you can monitor the system using a utility like Process Explorer.
- Can I run Derived Format Converter in admin-mode and use SOLIDWORKS Connected, Design with SOLIDWORKS, or web apps on the same computer?
No. Admin-mode runs with Default collaborative space credentials. You cannot store data in the Default collaborative space. You must use admin-mode on a dedicated workstation that runs only the Derived Format Converter. The dedicated workstation must have a dedicated Platform Manager whose credentials never change.
- Can I have multiple versions of SOLIDWORKS installed on my dedicated Derived Format Converter workstation?
No.
- Is the ConversionAdministration Cloud Service available for On Premise environments?
No. You must use the Derived Format Converter to generate all asynchronous derived output.
- What conversion rules do I need for interoperability between multiple CAD systems?
If you use connectors for all the CAD systems within a single platform, then create rules to generate XCADPivot derived output. If you are exporting and importing, then create rules to generate a STEP format.
- If I change my credentials to Default • Administrator in Collaboration and Approvals, does that change affect other apps?
Yes. The same is true for other apps that allow you to choose these credentials, like Bookmark Editor. The credentials change propagates to new sessions of all apps, even if an app is not capable of working with the credentials.
If you intend to use DFC and any other app on the same workstation, then do not start DFC in admin-mode on that workstation.
In the context of technical support, troubleshooting, or platform administration, only use the Default • Administrator credentials, temporarily, to complete a specific task. If you must test DFC in admin-mode, then you have at least two workstations: one for the DFC, and one for client use. If your test does not involve saving data from SOLIDWORKS, then you can alternatively use one workstation and two different web browsers: one for the DFC platform administrator, and one for the platform member.
At any time, you can use Me > My Credentials in the Collaboration and Approvals app to see what your credentials are.
NOTE: If you start SOLIDWORKS Connected or Design with SOLIDWORKS with the Default • Administrator credentials, you are able to search for and open data from any collaborative space, regardless of your access to the collaborative space.- Are the Information panel/widget and Export As command the only ways to access derived output?
Yes.
- In the Derived Output Details dialog, what does External Generation refer to?
In the context of this document, the value for External Generation is always False. A value of True means that a custom-built application generates the derived output using REST API web services. For more information, see the following section of the 3DEXPERIENCE platform On Cloud Developer Guide: Web Services and Events > 3DSpace > Derived Outputs.
9) Appendix
Feedback Requested
We would like to hear your feedback and suggestions for new topics. After reviewing this document, please take a few minutes to fill out a brief survey. Your feedback will help us create the content that directly addresses your challenges.
