Collaboration with External Stakeholders - SolidPractices

Revision History

Rev #DateDescription
1.0Dec 2022Document created.
2.0Jan 2024

-Updated for the 2024x GA release. “Change Action” approach updated to “Change Execution”

-Add sections 5, 6, and 7 to cover Share and Markup

-Added section 8, to cover secured collaboration scenarios

3.0May 2025Document formatted for 3DSwym

 

Note
All SolidPractices are written as guidelines. It is a strong recommendation to use these documents only after properly evaluating your requirements. Distribution of this document is limited to Dassault Systèmes SOLIDWORKS employees, VARs, and customers that are on active subscription. You may not post this document on blogs or any internal or external forums without prior written authorization from Dassault Systèmes SOLIDWORKS Corporation.
This document was updated using 3DEXPERIENCE R2024x. If you have questions or need assistance in understanding the content, please get in touch with your designated reseller.

 

Acknowledgments
This document was authored by PLM Group and reviewed by Dassault Systèmes SolidWorks Corporation. Section #8 was contributed by xLM Solutions.

 

1) Preface

The 3DEXPERIENCE platform provides organizations with a real-time connection of people, ideas, data and solutions. It allows you to bring together all aspects of your business on a single platform to assist you in collaboration, improve execution and accelerate innovation.

Especially when working together across multiple sites, with internal as well as external stakeholders – the platform is a unique way of connecting people and data.

Initial considerations before setting up the platform for collaboration are key to having a successful implementation that meets the needs of your specific organization.

This document is a guideline for 3DEXPERIENCE Works users collaborating with stakeholders, including those outside of their organization such as customers and suppliers. This document is written for novice to intermediate users of the 3DEXPERIENCE platform.

Use this document in combination with the on boarding material, the User Assistance Portal, information found in other SolidPractices documents as well as guiding and consultancy from your Value-Added Reseller (VAR).

The User Assistance Portal: help.3ds.com

SolidPractices Documents: https://my.solidworks.com/support/solidpractices

 

a) Prerequisites for Using this Document

To take full advantage of the procedures described in this document, consider the following prerequisites:

  • Platform version 2024x GA or later
  • SOLIDWORKS version 2024 SP0 or later
  • Basic skills with using the 3DEXPERIENCE platform
    • Open, browse and search in dashboards and communities.
    • Ability to create and use dashboards
    • Knowledge of how to retrieve help from the3DEXPERIENCE User Assistance and User’s Communities.

 

b) Using the Platform as a Collaborative Environment

The 3DEXPERIENCE platform is a space dedicated to you. The apps and content available in this space depend on the license roles and responsibilities granted to you by the administrator of your platform.

You can create various types of content that you can share with other 3DEXPERIENCE platform members using apps, communities, dashboards and collaborative spaces.

Platform members can receive assignments for the following roles:

  • Members
  • Administrator
  • External

 

For information about specific responsibilities and permissions, access the 3DEXPERIENCE User Assistance option in the contextual help menu, or from the Dassault Systèmes User Assistance portal at https://help.3ds.com/.

 

c) Installation and Setup (Administrator)

Acting as a platform administrator, familiarize yourself with the four main tasks to consider when configuring the platform. You find them in the user assistance guide:

  • Install
  • Administrate
  • Configure
  • Customize

If you are the platform administrator, it is your responsibility to invite other users, grant the appropriate roles and optionally organize and customize the platform to guide users.

 

d) Members of the Platform (Users)

The users of the 3DEXPERIENCE platform are those declared by a platform administrator. Members are searchable either in the search field of the top bar (1) or in the search field at the top-right (2) of the Members section. To filter members by their rights and location, use the 6WTags.

 

e) Invite members.

When you invite a user to become a member, the platform adds the email address of that person to the Members tab along with a status of Pending. The new members receive a 3DEXPERIENCE platform email invitation containing the links required to access the platform. They receive the roles and options specified for that platform. To use the 3DEXPERIENCE platform, the members need a 3DPassport.

After the recipient accepts the invitation, the name and specific role appear, and the Pending
status disappears. The recipient receives only the 3DSwymer role by default.

 

2) Roles

The Roles section allows you to access and manage the roles and linked apps that you need to use in your day-to-day work. For example, the 3DEXPERIENCE SOLIDWORKS or Change Manager roles. The following image depicts an example of the roles available.

 

a) The Platform Manager

Platform administrators receive the Platform Manager role automatically. Initially this is the first person to log in by clicking the link in the email message sent to initialize the platform for the very first time. To appoint yourself as the platform administrator, click the link in the email message that you receive. Otherwise, forward the message to the proper person.

You can be the administrator of several platforms. Therefore, take this information into consideration when managing members and roles.

 

  • Manage members, user groups, roles, options, apps, credits and tokens.
  • Create custom roles and assign dashboards.
  • Manage the platform and community options.
  • Additional capabilities as described in the User Assistance.

 

b) Access to Content

Your 3DEXPERIENCE credentials are a combination of the collaborative space, responsibility and organization to which you are assigned. Together these determine the content that you can view and work with, in a collaborative space. Added (new) content is created in the collaborative space specified in your credentials. Added (new) content is owned by the organization specified in your credentials.

 

For more information about how to perform the setup, see the Collaborative Spaces section later in this document.

 

c) Working with SOLIDWORKS CAD Files

To work with 3DEXPERIENCE SOLIDWORKS, you must install, configure and customize certain software components to match your business processes and environment. See the Help topic Installing Design with SOLIDWORKS Client (On Cloud) (https://help.3ds.com/2023x/english/dsdoc/SwsAdminMap/sws-t-InstallClientCloud.htm?contextscope=cloud#sws-t-InstallClientCloud).

 

d) Configuring Attributes

Attributes are the common language for all platform members, regardless of department. Therefore, defining attributes is one of the first tasks that a platform administrator performs when configuring a platform for first use.

The additional information is typically specific to the company, and it can be an essential piece of communication between stakeholders inside and outside of the company.

You can map the user-defined attributes of a physical product to the user-defined attributes and some default attributes in SOLIDWORKS.

For further information and to learn more about attribute mapping, read to the SolidPractices document Attribute Mapping for SOLIDWORKS®.

 

3) Design Collaboration on 3DEXPERIENCE

a) Description

This section provides information about how to collaborate using 3DEXPERIENCE as the common environment for product innovation and development. Our example scenario features two main characters in the process:

  • Adam, who is the owner of the environment.
  • Bessie, who is a contractor hired by Adam to conduct design work.

The background to the scenario is that Adam has received feedback from customers that a hydraulic cylinder that his company designed is leaking hydraulic oil. To resolve this, Adam hires Bessie to make changes that resolve the leakage issue.

Adam begins by inviting Bessie to his product development environment on the 3DEXPERIENCE platform and provides her with access to tools and content. He then creates a specific type of task that enables all changes to the hydraulic cylinder to be properly documented, while also providing a systematic approach to implement, review and approve the changes that Bessie makes.

The scenario covers the process all the way from inviting a user to 3DEXPERIENCE, to creating a task for implementing changes, working on the task to make the design changes, review of the changes, and to finally approve the work done.

 

b) Setup and Prerequisites

i) Attributes

It is a recommendation to ensure that the people with whom you collaborate have the same attributes as your own platform. This helps prevent missing data and information when saving CAD and other files to the Collaborative Space.

For more information about attribute mapping, refer to the Configuring Attributes section in this document.

 

ii) User Groups

One way to manage access to roles and content on 3DEXPERIENCE is through the use of user groups. A user group is a group to which you can add or remove users. The benefit of this is that a group can be assigned roles and granted access to different collaborative spaces. This simplifies the administrative tasks by not having to provide each individual user with access to different roles and content while keeping track of content that external collaborators can access.

Instead, you can address this by creating a user group and then adding users to that specific group. Group members inherit all access rights given to the group. Compare this to the effort required to provide access and roles manually to each individual user.

To create a user group, click the compass at the upper left corner, navigate to the My Apps section and click the User Groups application. When the app opens, it is possible to browse through the existing groups and view the group members. To create a new group, click the Create Group icon in the upper-right corner.

 

 

iii) Roles and Licenses

The 3DEXPERIENCE tools are included in different roles depending on what task is to be performed. Without going into too many details, there are many different roles. However, this guide focuses on a few roles that are the most essential roles for product development.

You can imagine that the roles mentioned in this guide fall into two different categories:

  • Governance roles: These roles enable users to connect to the 3DEXPERIENCE platform and provide the essential tools to access, view and manage files.
    • 3DSwymer: The role that gives basic access to 3DEXPERIENCE and some features.
    • Collaborative Industry Innovator: This role provides additional tools to access, view and manage content on 3DEXPERIENCE. It provides the core PDM functionality with revision and lifecycle management for all files managed by the platform, while also enabling users to view, mark up and compare files.
  • Design & Engineering roles: These roles enable engineers and designers to work with CAD data connected to the 3DEXPERIENCE platform.
    • Collaborative Designer for SOLIDWORKS: This role enables a stand-alone or SolidNetWork (SNL) license of SOLIDWORKS to connect to the 3DEXPERIENCE platform for saving or opening files. This is also called a connector.
  • 3DEXPERIENCE SOLIDWORKS
    • This is a type of SOLIDWORKS license that connects directly to the 3DEXPERIENCE platform. Therefore, it requires no connector, unlike the traditional license types for SOLIDWORKS.

To get access to the different tools on 3DEXPERIENCE, a user must first be assigned the role that contains the tools to which the user needs access. Secondly, other than having the role itself, the user must also have a license for the role. The reason for separating the role and the license in this way is to enable cross-platform collaboration where the external user has their own access for the tool, allowing them to access the client’s platform without borrowing one of the client’s licenses.

For example, imagine that Adam has a company that designs products and is using 3DEXPERIENCE. He hires Bessie, an external contractor, to do some design work on one of the products. Bessie is also using 3DEXPERIENCE, which means that she can use her own licenses on Adam’s 3DEXPERIENCE platform. In turn, this means that Adam does not have to provide Bessie with any of his own licenses for the tool. This is covered more in-depth in the Platform Collaboration section of this document.

Assigning roles and licenses is a task for the administrator, which can be accomplished from the Platform Management or Members Management administrative dashboards. Both dashboards contain a Members tab, in which the administrator can manage both members and roles, including the licenses for the roles.

After finding the user, click the small information (i) icon to access the options for assigning roles and licenses to the user.

In the dialog box that appears, it is possible to see which roles the user already has when the View roles granted option is active. By selecting the View all option, you can browse through the list of all roles that are available on the platform and yet not assigned to the specific user. To assign a role to the user, activate that specific role and then select whether to also assign a license for the role. Remember, to use a role, you require a license for that role.

After assigning a role and associating the license, it becomes possible to select whether to restrict the license to the current platform, or if the license can be used across different platforms.

In the example mentioned earlier in this chapter, Adam has his own 3DEXPERIENCE platform and he hired Bessie to conduct some design work. When Adam invites Bessie to his platform and assigns her the role, he has two options:

  • Either assign Bessie one of his own licenses, or
  • Deactivate the Assign License option to let Bessie use her own license for the role.

By assigning Bessie a license for the role, Adam must provide Bessie with a license.

If Adam does not assign Bessie a license, Bessie must provide a license. This means that Bessie must - on her own platform – deactivate the Restrict Usage to this Platform option for the role that she is to use on Adam’s platform. She can then use the license on both her own platform and on Adam’s platform.

In addition, it is possible to invite an external contractor and assign that person a role to which the hosting organization does not have access. To access the list of roles not owned by the organization, in the list to grant roles to a user, select View all, and at the very bottom, expand the Available roles without any license section. In this list, it is possible to assign a user a role (and consequently also no license for the role) that the host organization does not have in their portfolio.

 

 

iv) Collaborative Spaces

A collaborative space is a repository for almost anything that you create or save on the 3DEXPERIENCE platform. You can create multiple collaborative spaces and control both who has access to the different spaces, and what different users or groups can perform for objects in the space, such as CAD files or documents.

A collaborative space can either be Public, Protected or Private.

  • Public: Anyone with access to the platform can browse through the contents within a Public collaborative space.
  • Protected: A Protected collaborative space is visible to anyone with access to the platform. However, users cannot view or access the content inside without being granted access to the space, unless the content has a maturity state that specifies either Released or Obsolete.
  • Private: If a collaborative space is Private, the space and its contents are only visible to people who have access to the space itself, regardless of the maturity state of the content.

The recommendation is to use one collaborative space for standard components that all designers can access, and then create separate spaces dedicated to the specific collaboration.

For more information, review the Collaborative Spaces section of this document.

There are additional, more advanced methods of controlling access rights by using virtual organizations, which is outside the scope of this guide. For more information about this functionality, refer to the People and Organizations section of the User Assistance.

To create a new collaborative space, select the Platform Management dashboard (only available for administrators), then click the Content tab. In the Collaborative Spaces Control Center, click Create Collaborative Space.

 

v) Communities

A big part of collaboration revolves around communication and the ability to convey information to others. Typically, this is done through disconnected applications – often emails or dedicated chat tools such as Skype. However, this comes with the downside of scattering information across many different tools including tools that are not connected to the object of the discussion, such as a CAD file. As consequence, this often makes it hard to follow along in discussions and the decisions users’ make throughout the process; especially when external stakeholders are involved.

To overcome these challenges, the 3DEXPERIENCE platform provides communities in which discussions can take place and questions be asked. A community is basically a thread-based forum that enables members to conduct discussions around a specific topic in a structured manner. This enables all stakeholders to stay up to date with the latest developments and information.

As with Collaborative Spaces, a Community can either be:

  • Public: The community and its content are visible to anyone who has access to the platform.
  • Private: The community is visible to all users of the platform, however, only members of the community can access the content.
  • Secret: The community is only visible to its members.

By default, only administrators can create communities. However, they can change options to allow others to also create communities. Like many other tasks, the administrator creates a community through the Platform Management dashboard. Clicking the Communities tab in the dashboard provides an overview of all communities on the platform and the ability to create new ones.

 

c) Platform Collaboration

This section describes a scenario where collaboration occurs on the 3DEXPERIENCE platform. Collaborating in the same environment comes with many advantages because everyone is working with the same up-to-date data. This means that there is no need to export the files to a neutral file format (such as a STEP file) to collaborate in the product design process.

People otherwise not working on but with the CAD file are capable of reviewing, performing mark-ups, and approving work without requiring a CAD license.

To describe the collaboration process, let us revisit the example with Adam and Bessie described earlier in this section. The collaboration process is the same regardless of whether Bessie uses her own licenses or not. The only difference is a few settings when Adam invites her to her platform.

The scenario outline is as follows:

  • Step 1: Inviting Bessie to the platform
    • Method A – Bessie uses Adam’s licenses.
      • Adam invites Bessie to his platform and assigns her roles and some of his own licenses.
    • Method B – Bessie uses her own licenses.
      • Bessie modifies the settings on her platform so she can use her own licenses on Adam’s platform.
      • Adam invites Bessie to his platform and assigns her roles but not licenses.
  • Step 2: Collaborating on the platform
    • Adam provides Bessie with access to content and information.
    • Adam assigns Bessie a task with an attached CAD file and mark-up.
    • Bessie works on the CAD file and sends it for approval.
    • Adam reviews and approves the work.

 

i) Step 1: Inviting Bessie to the platform

Method A:

In this first method, Bessie must use some of Adams’ licenses when working on his project. Adam must then provide her with licenses for the roles, either by assigning existing licenses, or by purchasing licenses for the time that Bessie works for him.

To begin, Adam goes to the Members tab in either the Platform Management or Members Management dashboard. He then clicks Invite Members to run the invitation process.

After assigning roles to Bessie, Adam sends the invitation to her by clicking Next and then Finish. Be aware that after assigning a role to a user, the role is locked to that user for the following 30 days and cannot be released until those 30 days have passed. In addition, after the 30 days pass, the roles are locked from rerelease for 2 hours after the user last used one of the applications in the role.

 

Method B:

In this method, Bessie uses her own licenses when working on Adam’s platform. To use her own licenses on a platform other than her own, Bessie needs to deactivate the option on her platform that prevents this functionality. To do this, Bessie navigates to the Members tab in the Platform Management Dashboard and clicks the small “i” icon on her user profile to access her assigned roles and licenses.

When Adam is ready to invite Bessie with her own licenses, he goes to the Members tab on his platform and clicks Invite Members.

He adds Bessie’s email address, set defines her as External (because she is not a member of Adam’s organization) and writes a message to Bessie.

When assigning roles to Bessie, Adam deactivates the Assign License option because Bessie will use her own licenses and not any his.

After Adam clicks Next, Bessie receives an email message informing her that she is invited to Adam’s 3DEXPERIENCE platform and that she now has access.

 

ii) Step 2: Collaborating on the platform

As some background about the collaboration, a hydraulic cylinder developed by Adam’s company has received feedback that the product is leaking oil. Adam is busy with other projects and does not have time to look into this problem himself. Therefore, he asks Bessie to resolve the issue.

Adam uses a specific type of task that enables Bessie to find the files she needs to work on. The task also records all work performed on the models automatically, including revision changes, files additions, lifecycle changes and other actions. This enables Adam to compare the difference between two different revisions, such as the original model and the model with modifications, while also tracking who has done what and when to which file. In other words, full traceability.

After inviting Bessie to his platform and she has access to both roles and associated licenses, Adam adds Bessie to the community responsible for the development of the hydraulic cylinder and its collaborative space.

Finally, Adam creates a dashboard for Bessie and adds her to it so she has quick access to the tools she needs.

Now, Adam creates a specific task called a Change Action, which is used for making modifications to the hydraulic cylinder to prevent oil from leaking. In the Change Execution application, Adam creates a new change action by clicking the “New Change Action” icon in the left hand side of the application.

He activates the Edit mode option by clicking the pencil icon at the right-hand side and enters a title for the task (Leaking Cylinder). Adam then writes a short description to explain the problem, defines the severity as High, and finally clicks Save.

The next step is to add the proposed changes, such as the files expected to undergo changes. In this case, the Cap is the specific component that Bessie is to investigate. Therefore, this is the component that Adam needs to add to the Proposed Changes section in the Change Action tool. However, he first needs to change the ownership of the files to Bessie so she can make changes to them. Adam selects all the files in the Hydraulic Cylinder assembly and drops the files into the Collaborative Lifecycle app.

 

They next click the Collaboration tab and then click Change Owner.

In the dialog box, Adam enters Bessie’s name to make her an owner so she can modify the files. He finishes the operation by clicking Change Owner.

After changing the ownership of the file, Adam can add them to the change action either by clicking the + icon (in the Change Execution app) to browse for the component (2) or by dragging the Hydraulic Cylinder Cap component from the Bookmark Editor application into the Proposed Changes section(3).

After adding the file as a proposed change, Adam selects the Modify action to communicate the activity to accomplish.

To help Bessie understand the issue and the suspected area of oil leakage, a mark-up was created that indicates the location of the issue.

Bessie would likely benefit from reviewing this mark-up. Therefore, Adam adds it as an attachment to the change action. He clicks the [number] (0) character next to the Attachments label in the change action and then clicks the home icon in the 3D Markup tool.

Adam drops the mark-up from the 3D Markup tool into the Attachments section in the change action as shown by actions 1 and 2 in figure 41. Optionally, he can also browse for files that he wants to add as attachments by clicking the + icon in the upper-right corner (3).

 

To start the work, Adam updates the maturity status of the change action from Draft to In Work, which triggers a notification to Bessie that she has work to do.

When Bessie logs in to 3DEXPERIENCE and accesses the dashboard that Adam created and shared with her, she can see that she received new notifications. Clicking the

In the notifications centre, Bessie sees that she received notifications about being given access to communities, dashboards and a collaborative space. She can also see that she was assigned a Change Action task that she can access either by clicking the notification or through the Change Execution app.

On the Properties tab of the change action, Bessie gets information about the task at hand. When reviewing the description, she sees that there is a reference to an attached document. When she clicks the attachment (1), she can see the mark-up that visually explains the issue.

From the Proposed Changes tab, Bessie can open the component that requires modification directly in SOLIDWORKS.

After opening the component in SOLIDWORKS (1), Bessie clicks the hard hat icon (2) and sees that the work that she is doing relates to the Leaking Cylinder change action. This way, the system will record everything Bessie does in SOLIDWORKS automatically. This means that Bessie does not have to keep track of things like which components or assemblies were modified.

Bessie creates a new B.1 revision of the component and adds a cut for a ring gasket in the hole for the piston.

Because the component she modified is part of an assembly, Bessie must also update the revision for the assembly for it to contain the revised cylinder cap. She must also add a new ring gasket component to the assembly. To find the assembly, she opens the change action from the menu in the top blue ribbon of the task pane and then selects More Apps and roles.

Bessie then browses to the Change Execution app and clicks the app to open it.

In the Change Execution application, Bessie opens the Leaking Cylinder change action and selects the Context section where she finds the Hydraulic Cylinder assembly. She drops the assembly into the grey SOLIDWORKS command ribbon to open the assembly.

Once the assembly is open, Bessie makes sure that the change action is still active and then creates a new revision of the assembly to contain the modified cap and a new part – the ring gasket.

Bessie now inserts the ring gasket (while the same change action is active) into the assembly.

Bessie is now done with the modifications and all that remains for her to do is to update the maturity status of the modified files to Frozen and to update the maturity state of the change action to Frozen so Adam receives notification that he must review and approve the changes.

In the Maturity dialog box, Bessie defines the maturity as Frozen and then clicks OK.

(1), it is not possible to modify the files because they are pending approval. Now, Bessie returns to the Change Action tool (2) and deactivates the change action (3) because she has finished making modifications to the hydraulic cylinder component.

Now, Bessie again opens the Change Execution app in the SOLIDWORKS task pane.

In the Change Execution tool, Bessie can review the Realized Changes section to verify that the changes that she made in the files are appear in the change action.

It is also possible to expand the information for each file. For example, the Hydraulic Cylinder assembly now has a new revision and a new component, which appears in the Add Usage section.

To complete her work, Bessie must update the maturity state for the change action itself so Adam receives notification that Bessie finished her work.

When the maturity state for the change action specifies In Approval, Adam – as the Approver – receives a notification. Expanding the notification pane in the 3DEXPERIENCE platform, he sees that there is a Change Action that was promoted to In Approval. To open the change action for review, Adam clicks the notification.

When the change action opens, Adam clicks the Realized Changes tab (1) to see an overview of what files Bessie modified. To get a better understanding of the difference between the original files and the modified files, Adam opens the assembly file in the Compare tool.

In the Compare tool, it is possible to review both the assembly structure of the two versions, the differences in the metadata (the properties), and visually by rotating the 3D file and activating the section panes.

When done, Adam closes the review tool and goes to the Approvals section (1) of the change action. To approve the changes, he clicks the Awaiting Approval task (2), adds a comment (3), and then clicks Approve (4) to approve Bessie’s changes.

Once the change action is approved, the maturity updates to Completed and the files in the change action that previously specified the maturity as Frozen are updated by the system to Released.

 

d) Summary

To summarize, there are some big advantages when using a single collaborative platform.

By simplifying the process for two different organizations to collaborate without lots of setup and installations, the time and effort can be better spent on being innovative.

The host, Adam, can have Bessie use her own license, which saves costs for him.

For more information about the benefits of using 3DEXPERIENCE SOLIDWORKS, read the following SolidPractices documents:

  • Getting Started with a Formal Design Change Process Using Change Actions
  • Getting Started with Lifecycle and Revision Control

4) Design Collaboration Outside 3DEXPERIENCE

a) Description

This chapter explains how users working on the 3DEXPERIENCE platform can collaborate with stakeholders who do not have access to the platform.

 

b) Platform to Non-Platform Collaboration

Adam and Bessie are working together on a design. Adam is connected to the 3DEXPERIENCE platform. However, Bessie is as an external consultant and does not have a connection to the platform.

How can they share their efforts by working on the same dataset?

i) Data Exchange Utility

Using 3DEXPERIENCE SOLIDWORKS, Adam and Bessie take advantage of the SOLIDWORKS Design Exchange Utility. This utility makes it possible for clients to exchange SOLIDWORKS designs with external stakeholders who are not using 3DEXPERIENCE to maintain control over the access permissions for shared data while preserving critical product lifecycle management (PLM) information such as revisions, maturity status, and so on.

The functionality is included with the Collaborative Designer for SOLIDWORKS role, and with 3DEXPERIENCE SOLIDWORKS Standard, Professional and Premium versions (from SOLIDWORKS 2022 SP2 and onwards).

Companies that do not use 3DEXPERIENCE can download the utility for free from the SOLIDWORKS Support website. A 3DEXPERIENCE ID is required, when using 3DDrive. If using a different cloud sharing tool, no license is required.

 

ii) Brief outline of the procedure

  • Adam exports a design for Bessie to do modifications to. The export is a single package that contains the required files.
  • It is possible to perform the export from within the SOLIDWORKS interface.
  • The export exists in a folder on Adam’s 3DDrive. He shares the folder by email with Bessie.
  • Adam preselected the files for which Bessie has write access.
  • Bessie uses her own SOLIDWORKS application with the SOLIDWORKS Design Exchange Utility that she downloaded for free from SOLIDWORKS.com.
  • Bessie imports the package from Adam.
  • After performing the requested modifications, Bessie exports the files to the original package (overwriting the package).
  • Adam imports the files, and using the import interface, he can immediately see the imported files, and determine which files have modifications or are new.
  • He uses the revision system of the platform to create a new revision of the design.

 

c) Procedure

i) Opening a file

The design was created and saved to the 3DEXPERIENCE platform and is ready for export.

Adam searches for the file using the search function in 3DEXPERIENCE inside SOLIDWORKS and drops the file into SOLIDWORKS.

 

ii) Packaging a file

Adam now needs to prepare the package for Bessie.

In the Tool menu, Adam clicks the Export As Package option, which displays the file structure.

 

Adam selects the files that require editing. These include the cylinder cap and the cylinder assembly for which he provides For Edit access to these files. The remaining files retain the Read-only access.

Adam selects a shared folder on his 3DDrive, adds a name to the package and then clicks Export.

Adam receives notification when the export package of files is ready. In the 3DDrive monitor, he can now see the files synchronizing.

Using 3DDrive to exchange files allows you to share the files directly without saving them to a local syncronized folder first. You can choose weather to share files directly with existing users on 3DEXPERIENCE, or to send a link to the package and all they need to do is use their SOLIDWORKS ID to log in, with the need for any roles.

The files selected are all packaged in a dedicated package file (*.sldpkg), of which you have control. The file cannot be opened and modified without the proper permissions.

 

 

 

iii) Import file from 3DDrive

Now is the time for Bessie to import the files from the shared 3DDrive folder.

She opens her SOLIDWORKS CAD application and clicks Import Package.

In the Import Package dialog box, Bessie retrieves the file from the shared 3DDrive.

These are the files that Bessie imports:

Bessie selects the assembly to open by right-clicking the assembly.

After performing the modifications, the changes appear in the 3DEXPERIENCE area of SOLIDWORKS.

 

iv) Upload Modified Files Back to 3DEXPERIENCE

With the modifications complete, Bessie must export the (modified and added) files from her workstation and share the export with Adam on the very same 3DDrive location.

To do so, Bessie selects Package > Export.

 

She then adds the reference O-ring (because this is a toolbox part).

Because the files already exist in the workspace, Bessie needs to overwrite them.

 

v) Import of modified files

After loading the files, the list shows the status on the platform as Existing and the status for the supplier (Bessie) shows two modified files, one new file (the O-ring) and two unchanged files.

 

Adam selects the assembly to open.

Saving the files, Adam creates a new revision of the cap and the assembly, concluding the required modifications

Afterward, the entire assembly can move forward in maturity to Released.

 

5) Share and Mark-up

SOLIDWORKS Share and Markup provides a simple and efficient method of sharing designs with eternal stakeholders for the purpose of viewing, annotating, and sharing comments. This functionality is available to anyone who has the 3DSwymer, Collaborative Designer for SOLIDWORKS or 3DEXPERIENCE SOLIDWORKS roles.

One benefit of using Share and Markup is that the recipient of your file doesn't need a 3DEXPERIENCE role or SOLIDWORKS license to view the file, make notes and share comments with you. All they require, is a 3DEXPERIENCE account, which can be created for no cost. This way, you can avoid the hassle of alternative file sharing tools that can add unnecessary overhead to your design collaboration process.

a) How to enable Share and Markup capabilities

To share files with external recipient some initial setup is required using the Drives Control Center app. The platform Administrator must turn on:

  • “Allow platform members to share content with external users by link” and
  • “Allow external users to view and comment on shared content”.

These settings are located on “Share with External” tab.

 

b) Sharing a file from SOLIDWORKS

In SOLIDWORKS you chose the file format to share. From the “Lifecycle and Collaboration” tab you can select the ‘arrow down’ on the “Share a file” button and then select the desired file format.

 

Figure 98: Pre-select format prior to perform "Share a file”.

 

In this example 3DXML is chosen, this is the recommended format for sharing an assembly. The 3DXML file will contain all of child components and sub-assemblies.

After choosing the file format, you can create the sharable link. Click the “Share a file” command again and a formatted file is created and placed in your 3DDrive application, in the folder named “Shared with external”.

Next, a dialog box will appear with an option to enable guests to comment on the file, plus an option to restrict access to specific users. If you do NOT enable “restrict access to specific users” anyone with the shared link can access the file.

However, if you activate “Restrict access to specific users” you will have the option to type in the email address of the person you wish to share your file with or multiple email addresses if several persons are to be involved and finally, you can add a message in the dialog box.

: Setting up access for the shared file.

Having applied the required settings, next click the “Share” button, to automatically send an email to your chosen recipient that will include a link to the file and a message.

 

When recipients click on the link, they will be prompted to set up a free 3DEXPERIENCE ID account, if they don’t have one already. If they do have an account, they can just select the link and access the model by signing in to the 3DEXPERIENCE platform. Note: They must use the same email address entered when creating the shared link.

 

c) Adding annotations and comments to the shared file

Once the recipient has logged in, they can access the model from their browser, which will take them to the shared model in the 3DPlay viewer application, where they can rotate, view, mark up, and comment on it using the intuitive tools in 3DPlay.

All the recipient needs to do is hover over the icons to get a description of the various tools to begin a “mark-up” procedure.

As an example, they can click on the Edit Clipping tool, which cuts through objects using a section plane to view and to access details inside an object, and also to measure hidden items.

Or they can select the “Text Annotation Command” to add comments.

 

d) Sharing annotations and comments with the original sender

 

When the recipients are done commenting, they can save their markups/comments as a snapshot by hitting the “Share as Comment” command, which will then show up in the Comments window to the right of their screen.


e) Understanding where shared files are stored in 3DDrive

 

By opening the 3DDrive application, searching can be performed in SolidWorks as well, simply locating the 3DDrive application through the Compass and open it.

All the files you have shared from SOLIDWORKS are accessible from this folder. From here you have several options, for example viewing the information of the files you have shared, and previewing it so you are able to see exactly what the external recipient is seeing when they open the file in the browser. You have the option to delete the file but please bear in mind, all the comments and markups added to files will be removed as well. The information is attached to this file in the 3DDrive and not to the file in your 3DSpace.

 

f) Adding new users to existing shared files

If you want to add more external recipients to collaborate with, you can do it from the folder as
well. Just select the desired file, select the share button and then the “Share with external” tab
and you get the same window as described previously.

Note: Although there is an expiration date “30 days from link creation” it is only the link to the file that expires, not the file itself. The shared file will still be located in the 3DDrive until it is removed.

 

i) Revoking access to shared files

You have the option to revoke the shared access. When you have located the file you wish to revoke access from in the 3DDrive “Share with external” folder, open the “Share with external” tab in the “Share this file” menu.

Select the “Authorized list”

The list of authorized users for this file, will be shown and you can select the recycle bin to revoke the access from that user.
 

 

6) Share and Markup – use case examples

In this chapter you will find 3 use cases for sharing documents. These examples are commonly used in daily exchange of information between different stakeholders as consultant designers, suppliers, and manufacturers.

 

a) Sharing a SOLIDWORKS drawing

Let’s say you need to share 2D drawing with a supplier. In this case you have made some
changes to an original part and would like to get feedback from the supplier.

From the drawing in SOLIDWORKS, you can share the file as PDF, DXF, DWG and PNG

Having chosen PDF as file format - select “Share a file” again. In this example we will not
restrict the access to the file, so we will just make sure that the “Enable guest comments” is
active and then click the “Copy external link” followed by “Close”.


After closing the dialogue, a message appears stating that the file has been uploaded to 3DDrive.
And if you forget to copy the link before closing the “Share a file” window, there is a Copy Link
button in the info pop-up. This pop-up will disappear after a while. Hovering over it, will keep it
visible.


Having received the message, the external recipient can paste the link into a browser, and then
login to the 3DEXPERIENCE platform using their account credentials, since the file is not
restricted to one in particular.

 

 


When logged in the recipient can now access the drawing and start giving feedback within the
drawing, share comments as described previously.

b) Sharing a design for manufacture

Let’s say your design is approved and ready for manufacturing and you need to send the file in a
3D format. You could send it as a STEP file or as a native SLDPRT file. This can in some cases
make it much easier to start producing data for CNC machining or 3D Printing

If a modification or a change to the model occurs after the file has been shared, it is easy to
update the file. Just select the “Share a file” and a dialogue box is displayed with the option to
update the existing file.

 

 

c) Sharing a large assembly design for review

When dealing with large assemblies, sharing a design efficiently can pose a real challenge as file sizes can get large. In the past a recipient would often be required to have to use a workstation running the native CAD application to open a large assembly – even in lightweight mode.

This task is now much easier in SOLIDWORKS by utilizing a combination of the 3DXML file format and the Share a File feature.

The 3DXML file format can be viewed on a workstation or on a mobile device using the 3DEXPERIENCE platform. As long as you access the received link for the shared file – you will be able to open, view, zoom and rotate, explode even complicated assemblies.

Let’s have a look at an example using an all terrain adventure bike designed by Bowhead Corp.

The assembly is opened in SOLIDWORKS and ready for sharing. 3DXML has been selected as the desired file format.

The recipient having received the link and logged in to 3DEXPERIENCE can view easily view the assembly and add their comments. These screenshots are taken from a non-windows device.

 

7) Share and Markup compared with traditional methods of file sharing

Using the Share and Markup workflow can remove the need to use traditional methods of file sharing, for example PDF’s, copying and pasting screenshots of a model into various types of documents, or even – SolidWorks Pack and Go. Share and markup takes away previously used unstructured workflows and eliminates the typical obstacles in historical file sharing which include:

  • The need for various applications for saving and viewing files
  • File sizes exceeding mailbox capacity
  • File formats not compatible with recipient operating system or applications for viewing.

 

a) Share and Markup summary

The SOLIDWORKS Share and Markup capabilities that utilize the Share a File command and the 3DEXPERIENCE platform remove the need to less efficient methods of file sharing. There is no longer necessity to manually zip the files, send files by email, use a file transfer tool because file is too big to email, and the recipient no longer needs to download or install a native viewer application like eDrawings to view the files. The 3DEXPERIENCE platform being browser based offers the added benefit of enabling the recipient to view and add comments to the shared files on a mobile device.

With Share and Markup, SOLIDWORKS and the 3DEXPERIENCE platform provides a fast and effective way for designers and all stakeholders involved to collaborate on a design and get their products to market faster.

 

8) Using People and Organization to control Security :

The section describes a co-design collaboration scenario with an external party. The scenario will demonstrate how to configure the 3DEXPERIENCE platform to support “Sub Groups” (suppliers, co-design contractors, or other business units in the organization) that collaborate with a “main” business unit (i.e. OEM Engineering, etc.) where the Sub Group requires access only to specific data from the main business unit. In this scenario, both parties will have active users and roles in the “main” business unit 3DEXPERIENCE platform.

We will cover the scenario in more detail, as well as how to configure the 3DEXPERIENCE platform to support the scenario. We will also propose a recommended methodology that utilizes restrictive roles in the platform, plus a more traditional approach using dedicated collaborative spaces. For more information on restrictive roles, please visit the 3DEXPERIENCE online documentation and search for Restrictive Responsibilities.

 

a) Methodology I (RECOMMENDED) – Single Collaborative Space

i) People & Organization Topology

 

ii) Methodology Settings & Concept Summary

  • Two sibling organizations (root companies or business units/departments)
    • Organization I (“main” company employees)
    • Organization II (“external” company employees)
  • Single collaborative space (Private Visibility and Design Type) contains all project data.
  • Main company members will be assigned regular Author/Leader/Owner roles.
  • External company members will be assigned Restricted Author/Leader/Owner roles.
  • Data that was created/owned by Organization I, and needs to be consumed or modified by Organization II, will be “shared” with Organization II (security context or user/s or user group). See figure 129
  • New data by Organization I will be created by using Organization I’s collaborative space security context login (i.e. Engineering R&D.OEM Engineering).
    • Resulting data will not be available to Organization II users unless it was shared with them.
  • New data by Organization II will be created by using Organization II’s collaborative space security context login (i.e. ACME.OEM Engineering).
    • Resulting data can be consumed by Organization I users by default (i.e. added to parent SOLIDWORKS assemblies). However, the access will be read-only.
    • Optional: If Organization I users also need to modify data created/owned by Organization II, an extra security context ACME.OEM Engineering could be added for Organization I members. See reference to figure 144-146

iii) Administrator Settings & Setup

  • Log in to the 3DEXPERIENCE platform as a member with administrator privileges. In the platform management dashboard Collaborative Spaces Control Center widget under “Manage Settings,” ensure the “Restricted Responsibilities” setting is set to on:
  • Open the 3DSpace app from the Compass and create a new Collaborative Space if one does not already exist. In this example a collaborative space called OEM Engineering will be created and used to share data between two the organizations I and II.
  • From the Compass, open the “Collaboration & Approvals” widget. Collaboration and Approvals will open in a new web browser tab. Next, using the collaborative space drop down menu on the top bar set the active collaborative space to Default. Select companies from the panel on the left and add a new company. Select the companies option from the panel on the left and add a new company. In this example the new company is called ACME and will represent the external company.
  • From the compass open the 3DSpace widget. In 3DSpace widget, click on the Info (i) icon in the top right corner of the screen and select the “Add Member” tab to add Organization I (Engineering R&D the internal organization) and Organization II (ACME the external organization) members. Both Organization I and II members must be existing users in the platform. See Figure 133.
  • Refer to Figure 134 for an example of advanced member settings. In this example, OEM Engineering is the collaborative space, Engineering R&D is Organization I and ACME is the Organization II. The first row in the table below represents the Organization II restricted role (Restricted Author or Leader) and the second row is the Organization I member role. Assigning a restricted collaborative space role to a user ensures means that they will only be able to see content in the collaborative space that has been shared with their organization. All other content will remain hidden.

 

iv) Scenario Example 1: Data Created/Owned by Organization I and Consumed by Organization II for Co-design.

In this scenario, Organization I (Engineering R&D) creates and owns the data. It shares a part of the design (specific files) with Organization II (ACME) for modifications. Data is still owned by Organization I, but Organization II members can modify it. Both groups are active users in the platform, but ONLY shared data is accessible to Organization II members.

  1. Organization I Member (Internal):
  • Login to the 3DEXPERIENCE platform
  • From the Compass, launch the Design with SOLIDWORKS app to open SOLIDWORKS.
  • In the SOLIDWORKS MySession task pane select the OEM Engineering collaborative space
  • Create a new SOLIDWORKS part or assembly design and then save it to the 3DEXPERIENCE Platform using either the Save To 3DEXPERIENCE command or Save from the MySession Task Pane.

2. Organization II Member (External):

  • A member of the ACME organization logs in to the 3DEXPERIENCE platform
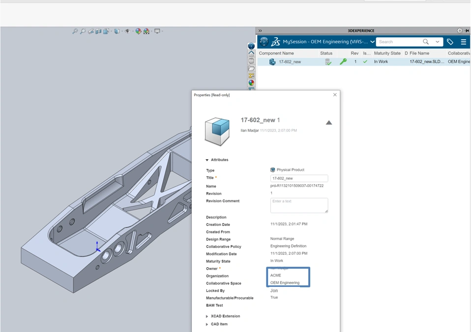
  • Search for any Physical Product in the OEM Engineering collaborative space, and notice that no data is accessible (Figure 9). This is because no content has yet been shared with members of the ACME organization.

3. Organization I Member:

  • Share the necessary files with the external user/group/security context in Organization II. See figure 129 for sharing for an example. In this scenario, the child assembly VF2Foot and the part 17-602 were shared with a design member from Organization II (ACME) for modifications. Sharing multiple files at once can be performed by using the Bookmarks Editor or Collaborative Lifecycle apps located in the compass.

4. Organization II Member:

  • Login as an external user and search. The shared 3DSpace data is now visible in 3DEXPERIENCE and available to open in SOLIDWORKS. ONLY shared data is available to the external user due to them being assigned a restrictive collaborative space role. In this example the external user has been given the (restricted) Author role therefore they can modify and save the shared SOLIDWORKS files since they are in the In Work maturity state.

5. Organization I Member

  • The Organization I (main) member can search for the shared SOLIDWORKS content modified by Organization II (external) in either the 3DEXPERIENCE platform web user interface or from within SOLIDWORKS to either review or continue working on the design.

 

v) Scenario Example 2 – Data Created/Owned by Organization II and Consumed by Organization I for Co-design; Read-Only.

In this scenario, Organization II (external company) creates and owns the data. It shares part of the design with Organization I for consumption (read-only). Data is owned by Organization II, but Organization I users can view the data and add it to their assemblies. Both Organization I and II users are active users in the same 3DEXPERIENCE platform owned and managed by Organization I. In this scenario, Organization I users will only use data created by Organization II members, but do not need to modify it. This use case represents a common scenario where design work is outsourced to an external company.

1. Organization II Member (External Company):

  • Login to the platform as a member of the external organization (“ACME” company, “OEM Engineering” collaborative space in Figure 142).
  • From the Compass, launch the Design with SOLIDWORKS app to open SOLIDWORKS
  • From the SOLIDWORKS MySession task pane set OEM Engineering as the active collaborative space.
  • Create and save the new SOLIDWORKS design data to the 3DEXPERIENCE platform

- New data created by external member

2. Organization I Member (Internal):

  • Login to the platform as a member of the main organization (“Engineering R&D” company, “OEM Engineering” in Figure 141).
  • From the Compass, launch the Design with SOLIDWORKS app to open SOLIDWORKS
  • From the SOLIDWORKS MySession task pane set OEM Engineering as the active collaborative space.
  • Search for and open the SOLIDWORKS part created by the external user for internal usage. Notice that the data is only available as read-only and cannot be edited by the main user.

 

vi) Example Scenario 3 – Data Created/Owned by Organization II (External) and Consumed by Organization I for Co-design; Read/Write (Optional).

This scenario is almost identical to scenario 2 (Page 87-88 bullet-in (v)) with one exception: the Organization I (internal) member can update the outsourced design, as well as reuse it.

  1. Additional Required Administrator Settings
  • Login to the 3DEXPERIENCE platform as a member with administrator privileges and add a security context for the Organization I member the same way as a third-party member was created.
  • Launch 3DSpace, open the Collaborative Space and, through the advanced member assignment, add the security context in Figure 144 for the main user (Marc in Figure 144).
  • Organization I member (Marc in Figure 144) can change his security context inside SOLIDWORKS to the external party security context for Organization II. See Figure 144.
  • Returning to scenario example 2 (Page 87-88 bullet-in (v)), the Organization I (internal) user can now modify the files created by the Organization II (external) user as shown below. Note: For read-only access, the Organization I user should not change their security context. However, for edit access, the Organization I user would need to change their security context as ACME company and “OEM Engineering” collaborative space.

 

b) Methodology II – Dedicated Collaborative Spaces

i) People & Organization Topology

 

ii) Methodology Settings & Concept Summary

  • Two sibling organizations (root companies or business units/departments)
    • Organization I (“main” company employees)
    • Organization II (“external” company employees)
  • Dedicated collaborative space (Private visibility and Design type) to contain all internal project data.
  • Dedicated collaborative space per project or product data set to collaborate with specific third parties.
  • Main company members will be assigned regular Author/Leader/Owner roles in the dedicated internal collaborative space/s.
  • External company members will be assigned regular Author/Leader/Owner roles in the dedicated respective collaborative space.
  • Data that is created/owned by Organization I, but needs to be consumed or modified by Organization II, will be created in the dedicated collaborative space and external organization security context, including for Organization I members. Example:
    • Product X is a collaborative space dedicated for R&D organization to collaborate with ACME organization.
    • OEM Engineering is a collaborative space dedicated for internal R&D data only and should only be accessed by R&D members.
    • ACME members will have one security context: ACME; Product X; Author/Leader/Owner.
      • Members will have access to work on data owned by this organization and stored in the Product X collaborative space.
    • R&D members (main company) will have the security context: Engineering R&D; OEM Engineering; Author/Leader/Owner.
      • Members will have access to work on data owned by this organization and stored in the OEM Engineering collaborative space. Only R&D will have access to this data.
    • R&D members will have an additional security context: ACME; Product X; Author/Leader/Owner.
      • Members will have access to work on data owned by this organization and stored in the Product X collaborative space.
      • When an R&D member needs to collaborate with an ACME member on a specific project, they will need to switch security context in the SOLIDWORKS preferences to this security context. Both collaborative spaces’ data will be available for R&D members’ search in the platform.

 

iii) Admin Settings & Setup

  • Login as an administrator and create a new organization for Organization II (external). For adding a company refer to section Administrator Settings & Setup
  • Create a dedicate collaborative space (if one does not already exist) for the project data where collaboration and co-design is required between Organization I and II. For adding a collaborative space refer to section Administrator Settings & Setup.
  • Refer to Figure 149 for advanced members settings. In this example, OEM Engineering is the collaborative space for Organization I’s internal project data and Product X is the collaborative space for the project containing the co-design data with Organization II (external). Engineering R&D is the main organization and ACME is the external party organization.

iv) Considerations for Using Methodology II vs. I

  • Pros:
    • Eliminates need to explicitly “share” data with Organization II (external).
    • Shared data can be released by Organization II.
    • Project/product data is isolated in its own collaborative space.
  • Cons:
    • Requires additional administrative and user maintenance support.
    • Organization I members must constantly monitor the security context they are using when switching between projects.
    • Organization II members can view public data in the platform or released data in other protected collaborative spaces in case the external company is setup as a business unit or department (sub organization) of another organization that has access to this data.
    • Numerous collaborative spaces may have the potential to impact performance.

 

c) Summary

Collaboration with different internal organizations and external vendor and supplier organizations is critical in today’s landscape, but it must be approached in a controlled and secure manner that ensures key business intellectual property (IP) is protected. Correct access and permissions to data are very important. This document describes how secure collaborations can be executed with out-of-the-box (OOTB) functionality based on two different methodologies. The simple pros and cons for each methodology are as follows:

  • Methodology 1 – One-time setup to create a collaborative space for collaboration.
  • Methodology 2 – Ability to share more granular data though may be ideal for some organizations.

In addition, alternative methods or a combination of the methodologies listed in this document could be applied depending on the specific use case. We welcome any input on this topic and are happy to extend and elaborated based on your feedback.

 

9) Conclusion

Working in an independent environment such as a single department or a single company is a very familiar way of working for many CAD engineers.

However, today’s demand for flexible workplaces including the delegation of tasks to interim personnel or the addition of external offices or consultancy stretches the limits of the work environment. Companies worldwide are becoming dependent on collaborative systems to support their businesses.

3DEXPERIENCE SOLIDWORKS with its flexible export and import option and the SOLIDWORKS Design Exchange Utility supports the demand for external collaboration on what you choose, with whom you choose, and when you choose.

 

We hope that you find this document informational and useful and request that you leave a brief feedback about the topics that you want us to cover in the next revision of this document. Click here for a complete list of SolidPractices documents available from Dassault Systèmes SOLIDWORKS Corp.