I've read the whole UAF WOW! (link) book in detail and really got a lot out of it. Now I'm working my way through building an Elm Springs Bus Service model in Cameo Enterprise Architecture 2024x R3. It would be really great if they had included detailed steps in a few places in the strategy section as they do later in the book.
UAFSystem ArchitectureCameo Enterprise Architecture
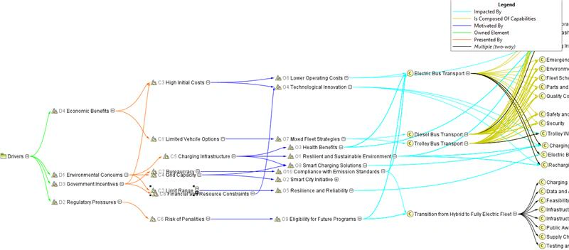
I'm stuck on the matrix to show the Impacted By matrix. This is what is show in the book:
This is what I have in my model:
I prefer the view shown in the book, but I don't know how to get the sub-capabilities to be nested as they are in the book.
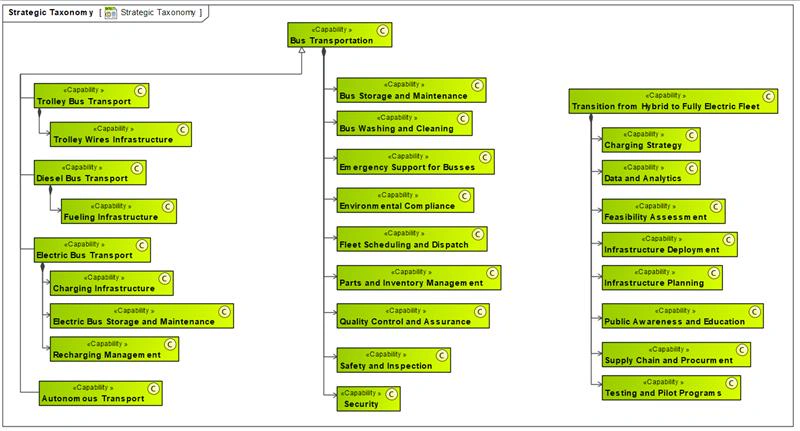
This is the Strategic Taxonomy in the book
which matches my model
I organized my capabilities in the model like this
now, if I change that organization so that sub capabilities are nested inside of primary capabilities like this
then I get the same nesting in the impacted by matrix
This seems awkward because I now have a composition relationship and a containment relationship in the model that I would need to maintain in parallel.
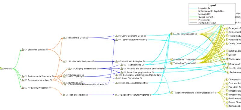
The change to nest the sub-capabilities under the primary ones also breaks another figure from the book, that is the relationMap showing Drivers -> Challenges -> Opportunities -> Capabilities -> Sub-Capabilities.
When I nest the sub-capabilities under the primary ones then I get a new "Multiple (two-way)" relation in that diagram.
Here's the one from the book
This is what I get when I've done the nesting
and this is what I have without the nesting (I prefer this, I don't know what the "Multiple (two-way)" relationship indicates and I think it adds confusion to the model.
