Hi Visual Scripters,
It’s been a while since our last update because we’ve been hard at work on this major new R2026x release for CATIA Visual Scripting & xGenerative Design, which brings many new features along with a complete redesign of the interface. This update will be live next week on our cloud platforms. We hope you will appreciate all these changes. As always, feel free to share your feedback so we can fine-tune or correct anything that may need adjustment.
CATIA Design Masterclass REPLAY | CATIA Visual Scripting & xGenerative Design (7min)
Redesigned User Interface | Graph Nodes
CATIA Visual Scripting CATIA xGenerative Design
This update is a major release for CATIA Visual Scripting, as we have completely redesigned and rethought the user interface to maximize your productivity and simplify learning.
For example, graph nodes now include many small improvements that reduce the number of clicks, with color codes for categories and direct access to internal parameters and values, no need to select them to reveal their contents anymore.
We’re also introducing a new feature called Graph Scaler, which allows you to quickly space out the nodes in a graph. This feature may be useful for your existing design sequences, as the new node interface can take up more space.
Redesigned User Interface | Graph Editor
CATIA Visual Scripting CATIA xGenerative Design
The operator library has been improved as well, grouping all key operators, such as inputs and outputs, in the first section (highlighted with orange header).
The editor interface has also been redesigned to follow modern standards, with a panel stacking and docking system, a new top toolbar for quick access, and a breadcrumb to easily navigate through design sequence and user operators.
Finally, we’ve reorganized the user settings into clear categories to make navigation even easier.
User Operator Rework & Enhancements
CATIA Visual Scripting CATIA xGenerative Design
Benefits: deep dive into User Operator definition in a dedicated and isolated view. Better structure and navigate into complex design sequences.
Generative (3D) Mesh from Image(s)
Benefits: accelerate your 3D exploration and modeling workflow with 3D mesh generation from simple image(s), powered by artificial intelligence.
Unfortunately, the associated service requires additional convergence time and will only be deployed to the cloud in a few days. We will share an update in the community as soon as the service becomes available.
BETA feature under evaluation. As any beta delivery, this feature is subject to specific Terms and Conditions.
This BETA feature is limited to 10 generations per day and per user, and only available with CLOUD offers.
Advanced G2 Edge & Shape Fillets [Advanced Operator]*
Benefits: address high-end concept & styling surface creation by generating complex styling fillets with curvature continuity.
*Advanced Operator : available with a specific App Enabler such as CATIA Generative Shape Morphing or Generative Shape Design PLUS
Displacement Mapping Enhancement [Advanced Operator]*
CATIA Visual Scripting CATIA xGenerative Design
Benefits: simplify 3D texture design with a new mesh selection option for a local application with gradient effect.
*Advanced Operator : available with a specific App Enabler such as CATIA Creative Design Experience, CATIA Imagine & Shape or CATIA Generative Shape Design
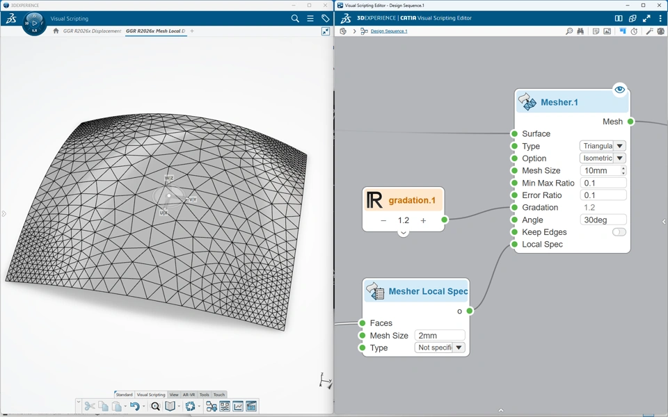
Mesher Local Specification [Advanced Operator]*
CATIA Visual Scripting CATIA xGenerative Design
Benefits: reach a new level of geometry creation with the new local density properties and gradient option.
*Advanced Operator : available with a specific App Enabler such as CATIA Creative Design Experience, CATIA Imagine & Shape or CATIA Generative Shape Design
New error management & custom definition
CATIA Visual Scripting CATIA xGenerative Design
Benefits: create and manage your own error messages for a better understanding and guidance
Apply materials on published geometries [Advanced Operator]*
Benefits: visualize and access the material from the automated material application.
*Advanced Operator : available with a specific App Enabler such as CATIA Live Rendering or CATIA Validation Rendering
Additional User Experience Enhancements
The Insert and remove node between option was removed from the editor's Preferences. To insert and connect a node between two operations that are already connected, you now need to press Shift.
A fade effect is now applied on the dataflows that partially cross the editor's viewpoint. This feature is activated only if the Fading (crossing dataflow) option is selected.
When you click and drag from an input or an output to create a connection, incompatible connectors are now grayed out. If all connectors of an operation are incompatible, the entire node is grayed out. This feature is activated only if the Connector check option is selected.
The display of images in the Image and Watch nodes are improved. Moreover, when you hover over these nodes, the dimensions of the image are provided as well as a Full Screen icon. Clicking the icon displays the image in its original size and lets you download the image.
When you hover over a Watch 3D node, two commands are now available: *iso and Fit All in. When you use these commands to manipulate the view in the Watch 3D node, the viewer in the Monitor panel is updated accordingly.
New & Improved Operators
CATIA Visual Scripting CATIA xGenerative Design
Benefits: extend the possibilities of design & engineering workflow automation
New Operators :
Voronoï 2D
3D image
Read Data From Design Table
Write Data From Design Table
Export Mesh
Export Image
Assemble Mesh
Mesh Unfold
Mesh Shortest Path
Mesh Geodesic Distances
Iso Surface Mesh
Mesh Iso Curves
Mesh From Lines
Improved Operators :
Voronoï
Image
Query Children
What's New Access
As a reminder, "What's New" and other documentation resources are also directly accessible from the application / actionbar or in the User Assistance website : link will be updated soon
